Current Articles
column
- Special Issue on Active Sensing, Safety Risk Assessment, and Advanced Control for Intelligent Chassis Systems
- Machining Manufacturing
- Manufacturing Systems and Intelligence
- New Energy and Intelligent Connected Vehicles
- Mechanism and Robotics
- Special Issue on Human-Centric Intelligent Manufacturing in Industry 5.0
- Special Issue on Honor of the 100th Anniversary of Academician Qixian Zhang
- Materials Processing Engineering
- Intelligent Maintenance and Health Management
- Rail Transit Vehicle System
- Transmission and Drive
- Mechanical Tribology and Surface Technology
Display Method: |
2025, 38: 108.
doi: 10.1186/s10033-025-01257-z
Abstract:
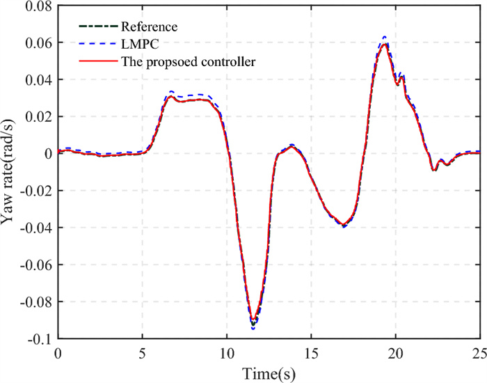
The existing research on the path following of the autonomous electric vehicle (AEV) mainly focuses on the path planning and the kinematic control. However, the dynamic control with the state observation and the communication delay is usually ignored, so the path following performance of the AEV cannot be ensured. This article studies the observer-based path following control strategy for the AEV with the communication delay via a robust explicit model predictive control approach. Firstly, a projected interval unscented Kalman filter is proposed to observe the vehicle sideslip angle and yaw rate. The observer considers the state constraints during the observation process, and the robustness of the observer is also considered. Secondly, an explicit model predictive control is designed to reduce the computational complexity. Thirdly, considering the efficiency of the information transmission, the influence of the communication delay is considered when designing the observer-based path following control strategy. Finally, the numerical simulation and the hardware-in-the-loop test are conducted to examine the effectiveness and practicability of the proposed strategy.
The existing research on the path following of the autonomous electric vehicle (AEV) mainly focuses on the path planning and the kinematic control. However, the dynamic control with the state observation and the communication delay is usually ignored, so the path following performance of the AEV cannot be ensured. This article studies the observer-based path following control strategy for the AEV with the communication delay via a robust explicit model predictive control approach. Firstly, a projected interval unscented Kalman filter is proposed to observe the vehicle sideslip angle and yaw rate. The observer considers the state constraints during the observation process, and the robustness of the observer is also considered. Secondly, an explicit model predictive control is designed to reduce the computational complexity. Thirdly, considering the efficiency of the information transmission, the influence of the communication delay is considered when designing the observer-based path following control strategy. Finally, the numerical simulation and the hardware-in-the-loop test are conducted to examine the effectiveness and practicability of the proposed strategy.
2025, 38: 162.
doi: 10.1186/s10033-025-01339-y
Abstract:
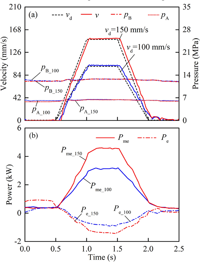
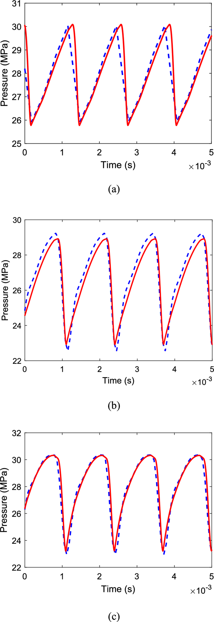
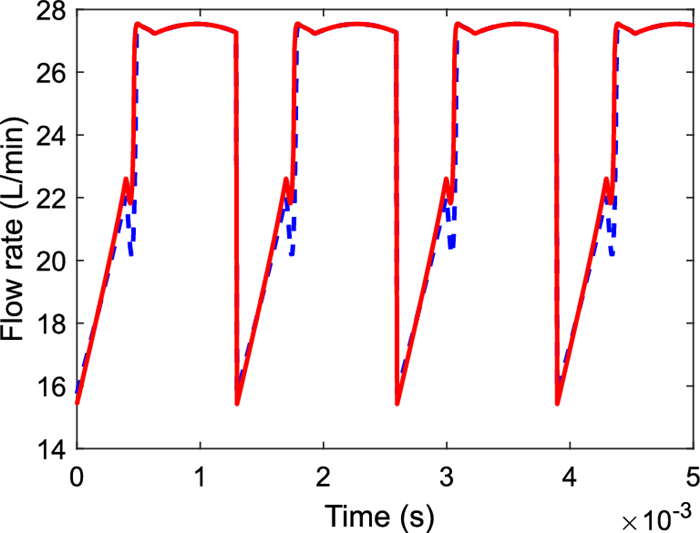
This research presents an advanced study on the modeling and stability analysis of electro-hydraulic control modules used in intelligent chassis systems. Firstly, a comprehensive nonlinear mathematical model of the electro-hydraulic power-shift system is developed, incorporating pipeline characteristics through impedance analysis and examining coupling effects between the pilot solenoid valve, main valve, and pipeline. Then, the model's accuracy is validated through experimental testing, demonstrating high precision and minimal model errors. A comparative analysis between simulation data (both with and without pipeline characteristics) and experimental results reveals that the model considering pipeline parameters aligns more closely with experimental data, highlighting its superior accuracy. The research further explores the influence of key factors on system stability, including damping coefficient, feedback cavity orifice diameter, spring stiffness, pipeline length, and pipeline diameter. Significant findings include the critical impact of damping coefficient, orifice diameter, and pipeline length on stability, while spring stiffness has a minimal effect. These findings provide valuable insights for optimizing electro-hydraulic control modules in intelligent chassis systems, with practical implications for automotive and construction machinery applications.
This research presents an advanced study on the modeling and stability analysis of electro-hydraulic control modules used in intelligent chassis systems. Firstly, a comprehensive nonlinear mathematical model of the electro-hydraulic power-shift system is developed, incorporating pipeline characteristics through impedance analysis and examining coupling effects between the pilot solenoid valve, main valve, and pipeline. Then, the model's accuracy is validated through experimental testing, demonstrating high precision and minimal model errors. A comparative analysis between simulation data (both with and without pipeline characteristics) and experimental results reveals that the model considering pipeline parameters aligns more closely with experimental data, highlighting its superior accuracy. The research further explores the influence of key factors on system stability, including damping coefficient, feedback cavity orifice diameter, spring stiffness, pipeline length, and pipeline diameter. Significant findings include the critical impact of damping coefficient, orifice diameter, and pipeline length on stability, while spring stiffness has a minimal effect. These findings provide valuable insights for optimizing electro-hydraulic control modules in intelligent chassis systems, with practical implications for automotive and construction machinery applications.
2025, 38: 88.
doi: 10.1186/s10033-025-01237-3
Abstract:
Electronic control suspension (ECS) systems are of significance to ride comfort and handling stability of ground vehicles. However, ECS systems may pose unreasonable safety risks due to performance inadequacies or improper use by drivers, which are referred to as safety of the intended functionality (SOTIF) issues. Aiming to address the inadequate performance of the ECS system, this study proposes a model predictive control (MPC) method, with a particular focus on ensuring SOTIF. First, Systems theoretic process analysis (STPA) is utilized to assess the SOTIF of the ECS system and the ECS system control architecture is built. Then, Models including the input model, lateral and vertical coupled dynamics model, and nonlinear actuator model are established. In addition, an MPC strategy with explicit dynamic constraints is designed, incorporating the dynamic mechanical performance boundaries of ECS actuators into the constraints of the controller. Subsequently, a hardware-in-the-loop testing platform is constructed for the ECS system to conduct simulation experiments under various operating conditions. Results demonstrate that the designed control strategy effectively mitigates performance inadequacies of the suspension system, significantly enhancing its overall functionality and safety.
Electronic control suspension (ECS) systems are of significance to ride comfort and handling stability of ground vehicles. However, ECS systems may pose unreasonable safety risks due to performance inadequacies or improper use by drivers, which are referred to as safety of the intended functionality (SOTIF) issues. Aiming to address the inadequate performance of the ECS system, this study proposes a model predictive control (MPC) method, with a particular focus on ensuring SOTIF. First, Systems theoretic process analysis (STPA) is utilized to assess the SOTIF of the ECS system and the ECS system control architecture is built. Then, Models including the input model, lateral and vertical coupled dynamics model, and nonlinear actuator model are established. In addition, an MPC strategy with explicit dynamic constraints is designed, incorporating the dynamic mechanical performance boundaries of ECS actuators into the constraints of the controller. Subsequently, a hardware-in-the-loop testing platform is constructed for the ECS system to conduct simulation experiments under various operating conditions. Results demonstrate that the designed control strategy effectively mitigates performance inadequacies of the suspension system, significantly enhancing its overall functionality and safety.
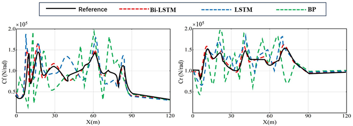
2025, 38: 65.
doi: 10.1186/s10033-025-01232-8
Abstract:
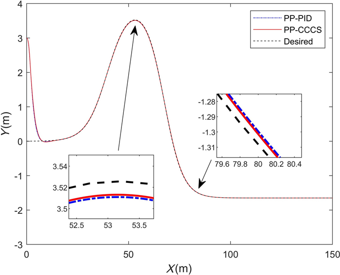
Four-Wheel Independent Steering (4WIS) Vehicles can independently control the angle of each wheel, demonstrating superior trajectory tracking performance under normal conditions. However, on intermittent icy and snowy roads, the presence of time-varying adhesion coefficients, time-varying cornering stiffness, and the irregularities due to ice and snow accumulation introduce multiple uncertainties into the steering system, significantly degrading the trajectory tracking performance of 4WIS vehicles. In response, this paper proposes a robust Tube Model Predictive Control (Tube-MPC) trajectory tracking control method for 4WIS. In this method, a Bi-directional Long Short-Term Memory neural network is established for online estimation of tire cornering stiffness under different road adhesion coefficients, providing accurate estimation of time-varying cornering stiffness for each wheel to mitigate the uncertainties of time-varying adhesion coefficients and cornering stiffness. Additionally, considering the road irregularities caused by snow accumulation on intermittent icy and snowy roads, a trajectory tracking controller that integrates Tube-MPC and robust Sliding Mode Control is proposed. The nominal MPC model, developed from the estimated tire cornering stiffness, utilizes the sliding surface and the optimal auxiliary control unit law for the tube is derived from the reaching law in Tube-MPC, aiming to minimize the trajectory tracking error while enhancing the controller's robustness against road uncertainties. The experiments show that the proposed method outperforms the Tube-MPC algorithm in terms of trajectory accuracy and robustness. This method demonstrates excellent trajectory tracking accuracy under intermittent icy and snowy road conditions, and it lays a theoretical foundation for future studies on vehicle stability and trajectory tracking under such road conditions.
Four-Wheel Independent Steering (4WIS) Vehicles can independently control the angle of each wheel, demonstrating superior trajectory tracking performance under normal conditions. However, on intermittent icy and snowy roads, the presence of time-varying adhesion coefficients, time-varying cornering stiffness, and the irregularities due to ice and snow accumulation introduce multiple uncertainties into the steering system, significantly degrading the trajectory tracking performance of 4WIS vehicles. In response, this paper proposes a robust Tube Model Predictive Control (Tube-MPC) trajectory tracking control method for 4WIS. In this method, a Bi-directional Long Short-Term Memory neural network is established for online estimation of tire cornering stiffness under different road adhesion coefficients, providing accurate estimation of time-varying cornering stiffness for each wheel to mitigate the uncertainties of time-varying adhesion coefficients and cornering stiffness. Additionally, considering the road irregularities caused by snow accumulation on intermittent icy and snowy roads, a trajectory tracking controller that integrates Tube-MPC and robust Sliding Mode Control is proposed. The nominal MPC model, developed from the estimated tire cornering stiffness, utilizes the sliding surface and the optimal auxiliary control unit law for the tube is derived from the reaching law in Tube-MPC, aiming to minimize the trajectory tracking error while enhancing the controller's robustness against road uncertainties. The experiments show that the proposed method outperforms the Tube-MPC algorithm in terms of trajectory accuracy and robustness. This method demonstrates excellent trajectory tracking accuracy under intermittent icy and snowy road conditions, and it lays a theoretical foundation for future studies on vehicle stability and trajectory tracking under such road conditions.
2025, 38: 166.
doi: 10.1186/s10033-025-01340-5
Abstract:
The cooperative control of ride comfort and handling stability in automobile suspension systems presents a significant challenge in intelligent chassis system design. This complexity arises from the high degrees of freedom, diverse operating conditions, and inherent trade-offs between performance metrics in full-car suspension systems. In this paper, a novel switching control strategy is proposed to better balance ride comfort and handling stability for a full-car suspension system. The system integrates a ride comfort controller and an anti-rollover controller, guided by a new rollover risk assessment indicator that requires fewer state variables. First, a vehicle suspension simplification model approach is introduced, reducing the fourteen-degree-of-freedom full-car suspension model to three two-degree-of-freedom models: vertical, pitch and roll. Based on these simplified models, vertical, roll, and pitch controllers are designed, simplifying the controller design process for full-car suspension systems. The ride comfort controller is constructed using the modal energy method in conjunction with the simplified model controllers, while the roll controller functions as the anti-rollover controller. The proposed rollover risk assessment indicator serves as the switching criterion between handling stability and ride comfort control. Experimental results demonstrate that the proposed switching control strategy effectively adapts to various road conditions, enabling the semi-active variable damping suspension system to perform multi-modal switching. Compared to a well-tuned passive suspension, vertical, roll, and pitch accelerations are reduced by 14.13%, 13.02% and 13.08%, respectively, significantly improving ride comfort. Additionally, the system effectively mitigates rollover risk, achieving reductions in roll angle, roll speed, and roll acceleration by 19.69%, 16.40%, and 29.96%, respectively, thereby greatly enhancing vehicle safety. Overall, the proposed switching control strategy achieves a successful balance between ride comfort and handling stability, enhancing overall driving performance.
The cooperative control of ride comfort and handling stability in automobile suspension systems presents a significant challenge in intelligent chassis system design. This complexity arises from the high degrees of freedom, diverse operating conditions, and inherent trade-offs between performance metrics in full-car suspension systems. In this paper, a novel switching control strategy is proposed to better balance ride comfort and handling stability for a full-car suspension system. The system integrates a ride comfort controller and an anti-rollover controller, guided by a new rollover risk assessment indicator that requires fewer state variables. First, a vehicle suspension simplification model approach is introduced, reducing the fourteen-degree-of-freedom full-car suspension model to three two-degree-of-freedom models: vertical, pitch and roll. Based on these simplified models, vertical, roll, and pitch controllers are designed, simplifying the controller design process for full-car suspension systems. The ride comfort controller is constructed using the modal energy method in conjunction with the simplified model controllers, while the roll controller functions as the anti-rollover controller. The proposed rollover risk assessment indicator serves as the switching criterion between handling stability and ride comfort control. Experimental results demonstrate that the proposed switching control strategy effectively adapts to various road conditions, enabling the semi-active variable damping suspension system to perform multi-modal switching. Compared to a well-tuned passive suspension, vertical, roll, and pitch accelerations are reduced by 14.13%, 13.02% and 13.08%, respectively, significantly improving ride comfort. Additionally, the system effectively mitigates rollover risk, achieving reductions in roll angle, roll speed, and roll acceleration by 19.69%, 16.40%, and 29.96%, respectively, thereby greatly enhancing vehicle safety. Overall, the proposed switching control strategy achieves a successful balance between ride comfort and handling stability, enhancing overall driving performance.
2025, 38: 185.
doi: 10.1186/s10033-025-01191-0
Abstract:
The development of chassis active safety control technology has improved vehicle stability under extreme conditions. However, its cross-system and multi-functional characteristics make the controller difficult to achieve cooperative goals. In addition, the chassis system, which has high complexity, numerous subsystems, and strong coupling, will also lead to low computing efficiency and poor control effect of the controller. Therefore, this paper proposes a scenario-driven hybrid distributed model predictive control algorithm with variable control topology. This algorithm divides multiple stability regions based on the vehicle's\begin{document}$ \beta - \gamma $\end{document} phase plane, forming a mapping relationship between the control structure and the vehicle's state. A control input fusion mechanism within the transition domain is designed to mitigate the problems of system state oscillation and control input jitter caused by switching control structures. Then, a distributed state-space equation with state coupling and input coupling characteristics is constructed, and a weighted local agent cost function in quadratic programming is derived. Through cost coupling, local agents can coordinate global performance goals. Finally, through Simulink/CarSim joint simulation and hardware-in-the-loop (HIL) test, the proposed algorithm is validated to improve vehicle stability while ensuring trajectory tracking accuracy and has good applicability for multi-objective coordinated control. This paper combines the advantages of distributed MPC and decentralized MPC, achieving a balance between approximating the global optimal results and the solution's efficiency.
The development of chassis active safety control technology has improved vehicle stability under extreme conditions. However, its cross-system and multi-functional characteristics make the controller difficult to achieve cooperative goals. In addition, the chassis system, which has high complexity, numerous subsystems, and strong coupling, will also lead to low computing efficiency and poor control effect of the controller. Therefore, this paper proposes a scenario-driven hybrid distributed model predictive control algorithm with variable control topology. This algorithm divides multiple stability regions based on the vehicle's
2025, 38: 174.
doi: 10.1186/s10033-025-01336-1
Abstract:
Autonomous driving technology is constantly developing to a higher level of complex scenes, and there is a growing demand for the utilization of end-to-end data-driven control. However, the end-to-end path tracking process often encounters challenges in learning efficiency and generalization. To address this issue, this paper designs a deep deterministic policy gradient (DDPG)-based reinforcement learning strategy that integrates imitation learning and feedforward exploration in the path following process. In imitation learning, the path tracking control data generated by the model predictive control (MPC) method is used to train an end-to-end steering control model of a deep neural network. Another feedforward exploration behavior is predicted by road curvature and vehicle speed, and adds it and imitation learning to the DDPG reinforcement learning to obtain decision-making experience and action prediction behavior of the path tracking process. In the reinforcement learning process, imitation learning is used to update the pre-training parameters of the actor network, and a feedforward steering technique with random noise is adopted for strategy exploration. In the reward function, a hierarchical progressive reward form and a constrained objective reward function referring to MPC are designed, and the actor-critic network architecture is determined. Finally, the path tracking performance of the designed method is verified by comparing various training results, simulations, and HIL tests. The results show that the designed method can effectively utilize pre-training and feedforward prior experience to obtain optimal path tracking performance of an autonomous vehicle, and has better generalization ability than other methods. This study provides an efficient control scheme for improving the end-to-end control performance of autonomous vehicles.
Autonomous driving technology is constantly developing to a higher level of complex scenes, and there is a growing demand for the utilization of end-to-end data-driven control. However, the end-to-end path tracking process often encounters challenges in learning efficiency and generalization. To address this issue, this paper designs a deep deterministic policy gradient (DDPG)-based reinforcement learning strategy that integrates imitation learning and feedforward exploration in the path following process. In imitation learning, the path tracking control data generated by the model predictive control (MPC) method is used to train an end-to-end steering control model of a deep neural network. Another feedforward exploration behavior is predicted by road curvature and vehicle speed, and adds it and imitation learning to the DDPG reinforcement learning to obtain decision-making experience and action prediction behavior of the path tracking process. In the reinforcement learning process, imitation learning is used to update the pre-training parameters of the actor network, and a feedforward steering technique with random noise is adopted for strategy exploration. In the reward function, a hierarchical progressive reward form and a constrained objective reward function referring to MPC are designed, and the actor-critic network architecture is determined. Finally, the path tracking performance of the designed method is verified by comparing various training results, simulations, and HIL tests. The results show that the designed method can effectively utilize pre-training and feedforward prior experience to obtain optimal path tracking performance of an autonomous vehicle, and has better generalization ability than other methods. This study provides an efficient control scheme for improving the end-to-end control performance of autonomous vehicles.
2025, 38: 187.
doi: 10.1186/s10033-025-01345-0
Abstract:
Chassis-by-wire technology has gained significant attention, with the scope of chassis domain control expanding from traditional two-dimensional plane motion control to encompass three-dimensional space motion control. Modern chassis-by-wire systems manage an increasing number of heterogeneous chassis execution systems, including distributed drive, all-wheel drive (AWD), brake-by-wire (BBW), steer-by-wire(SBW), rear-wheel steering (RWS), active stabilizer bar (ASB) and active suspension system (ASS), greatly enhancing the controllable degrees of freedom compared to conventional chassis configurations. To advance research in chassis domain control, it is essential to understand how these heterogeneous execution systems influence vehicle dynamics. This paper focuses on the modeling and analysis of the lateral, longitudinal, and vertical chassis control and execution systems, - as well as their impact on vehicle lateral motion. Using a vehicle simulation platform, both the vehicle dynamics model and the individual dynamics models of each execution system were developed to analyze the influence of these systems on lateral dynamics. Additionally, a hierarchical control architecture was designed to control the vehicle's lateral stability. The effectiveness of the proposed control scheme was demonstrated and validated through hardware-in-the-loop (HIL) tests and real-world vehicle testing.
Chassis-by-wire technology has gained significant attention, with the scope of chassis domain control expanding from traditional two-dimensional plane motion control to encompass three-dimensional space motion control. Modern chassis-by-wire systems manage an increasing number of heterogeneous chassis execution systems, including distributed drive, all-wheel drive (AWD), brake-by-wire (BBW), steer-by-wire(SBW), rear-wheel steering (RWS), active stabilizer bar (ASB) and active suspension system (ASS), greatly enhancing the controllable degrees of freedom compared to conventional chassis configurations. To advance research in chassis domain control, it is essential to understand how these heterogeneous execution systems influence vehicle dynamics. This paper focuses on the modeling and analysis of the lateral, longitudinal, and vertical chassis control and execution systems, - as well as their impact on vehicle lateral motion. Using a vehicle simulation platform, both the vehicle dynamics model and the individual dynamics models of each execution system were developed to analyze the influence of these systems on lateral dynamics. Additionally, a hierarchical control architecture was designed to control the vehicle's lateral stability. The effectiveness of the proposed control scheme was demonstrated and validated through hardware-in-the-loop (HIL) tests and real-world vehicle testing.
2025, 38: 151.
doi: 10.1186/s10033-025-01304-9
Abstract:
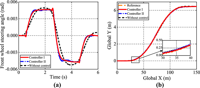
It is particularly challenging to develop a new control theory like human intelligence, as human cognition and decision-making are variable in changing environments. In this article, the idea of variable stability is adopted to design a human-like control algorithm, referred to as variable stability control. A variable model perturbation put into the system dynamics model is computed by model game control, which simulates changes in human cognition. Lyapunov stability control is employed to formulate a backstepping control law that mimics the underlying logic algorithm in human decision-making. Some variable algorithm parameters embedded into the control law are calculated using model predictive control, which imitates dynamic tuning in human decision-making. From another perspective, variable stability control is an algorithm-hybrid control approach validated in a steer-by-wire system for angle tracking. According to the experimental results, variable stability control is a promising candidate for angle tracking in steer-by-wire systems.
It is particularly challenging to develop a new control theory like human intelligence, as human cognition and decision-making are variable in changing environments. In this article, the idea of variable stability is adopted to design a human-like control algorithm, referred to as variable stability control. A variable model perturbation put into the system dynamics model is computed by model game control, which simulates changes in human cognition. Lyapunov stability control is employed to formulate a backstepping control law that mimics the underlying logic algorithm in human decision-making. Some variable algorithm parameters embedded into the control law are calculated using model predictive control, which imitates dynamic tuning in human decision-making. From another perspective, variable stability control is an algorithm-hybrid control approach validated in a steer-by-wire system for angle tracking. According to the experimental results, variable stability control is a promising candidate for angle tracking in steer-by-wire systems.
2025, 38: 105.
doi: 10.1186/s10033-025-01273-z
Abstract:
As a crucial component of intelligent chassis systems, air suspension significantly enhances driver comfort and vehicle stability. To further improve the adaptability of commercial vehicles to complex and variable road conditions, this paper proposes a linear motor active suspension with quasi-zero stiffness (QZS) air spring system. Firstly, a dynamic model of the linear motor active suspension with QZS air spring system is established. Secondly, considering the random uncertainties in the linear motor parameters due to manufacturing and environmental factors, a dynamic model and state equations incorporating these uncertainties are constructed using the polynomial chaos expansion (PCE) method. Then, based on H2 robust control theory and the Kalman filter, a state feedback control law is derived, accounting for the random parameter uncertainties. Finally, simulation and hardware-in-the-loop (HIL) experimental results demonstrate that the PCE-H2 robust controller not only provides better performance in terms of vehicle ride comfort compared to general H2 robust controller but also exhibits higher robustness to the effects of random uncertain parameters, resulting in more stable control performance.
As a crucial component of intelligent chassis systems, air suspension significantly enhances driver comfort and vehicle stability. To further improve the adaptability of commercial vehicles to complex and variable road conditions, this paper proposes a linear motor active suspension with quasi-zero stiffness (QZS) air spring system. Firstly, a dynamic model of the linear motor active suspension with QZS air spring system is established. Secondly, considering the random uncertainties in the linear motor parameters due to manufacturing and environmental factors, a dynamic model and state equations incorporating these uncertainties are constructed using the polynomial chaos expansion (PCE) method. Then, based on H2 robust control theory and the Kalman filter, a state feedback control law is derived, accounting for the random parameter uncertainties. Finally, simulation and hardware-in-the-loop (HIL) experimental results demonstrate that the PCE-H2 robust controller not only provides better performance in terms of vehicle ride comfort compared to general H2 robust controller but also exhibits higher robustness to the effects of random uncertain parameters, resulting in more stable control performance.
2025, 38: 195.
doi: 10.1186/s10033-025-01354-z
Abstract:
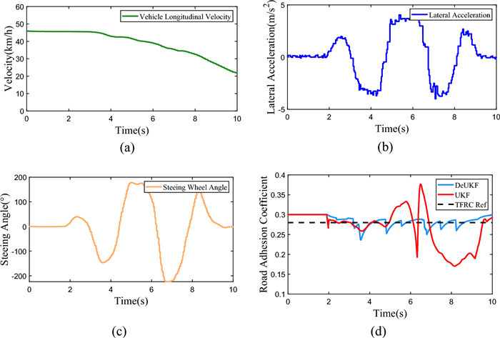
The tire-road friction coefficient (TRFC) plays a critical role in vehicle safety and dynamic stability, with model-based approaches being the primary method for TRFC estimation. However, the accuracy of these methods is often constrained by the complexity of tire force expressions and uncertainties in tire model parameters, particularly under diverse and complex driving conditions. To address these challenges, this paper proposes a novel data-enforced unscented Kalman filter (DeUKF) approach for precise TRFC estimation in intelligent chassis systems. First, an Unscented Kalman Filter is constructed using a nominal tire model-based vehicle dynamics formulation. Then, leveraging Willems' Fundamental Lemma and historical real-world driving data, the vehicle dynamics model is adaptively corrected within the Unscented Kalman Filter framework. This correction effectively mitigates the adverse effects of tire model uncertainties, thereby enhancing TRFC estimation accuracy. Finally, real vehicle experiments are conducted to validate the effectiveness and superiority of the proposed method.
The tire-road friction coefficient (TRFC) plays a critical role in vehicle safety and dynamic stability, with model-based approaches being the primary method for TRFC estimation. However, the accuracy of these methods is often constrained by the complexity of tire force expressions and uncertainties in tire model parameters, particularly under diverse and complex driving conditions. To address these challenges, this paper proposes a novel data-enforced unscented Kalman filter (DeUKF) approach for precise TRFC estimation in intelligent chassis systems. First, an Unscented Kalman Filter is constructed using a nominal tire model-based vehicle dynamics formulation. Then, leveraging Willems' Fundamental Lemma and historical real-world driving data, the vehicle dynamics model is adaptively corrected within the Unscented Kalman Filter framework. This correction effectively mitigates the adverse effects of tire model uncertainties, thereby enhancing TRFC estimation accuracy. Finally, real vehicle experiments are conducted to validate the effectiveness and superiority of the proposed method.
2025, 38: 158.
doi: 10.1186/s10033-025-01298-4
Abstract:
Research has shown that when vehicles follow the Ackerman steering principle (ASP), the tire wear can be reduced and the path tracking performance can be improved. However, in the case of four-wheel independent steering (4WIS) vehicles, the steering systems of the four wheels are relatively independent, and there are differences and uncertainties in individual steering dynamics, which lead to challenges for all four wheels in simultaneously satisfying the ASP and may deteriorate the vehicle path tracking performance. In response to this problem, this paper introduces a four-wheel consistent coordinated steering control for 4WIS vehicles. The algorithm innovatively reconfigures the Ackerman steering relationships as coupling constraints among the wheels, and utilizes the constraint-following method to design controller. The controller achieves uniform boundedness (UB) and uniform ultimate boundedness (UUB) of ASP constraint error. The Carsim/Simulink joint simulation results demonstrate that the algorithm guarantees the approximate satisfaction of ASP in both the transient and steady-state of the vehicle path tracking. Also, it significantly improves the path tracking performance.
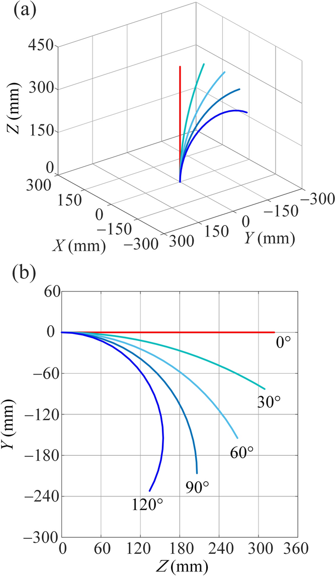
Research has shown that when vehicles follow the Ackerman steering principle (ASP), the tire wear can be reduced and the path tracking performance can be improved. However, in the case of four-wheel independent steering (4WIS) vehicles, the steering systems of the four wheels are relatively independent, and there are differences and uncertainties in individual steering dynamics, which lead to challenges for all four wheels in simultaneously satisfying the ASP and may deteriorate the vehicle path tracking performance. In response to this problem, this paper introduces a four-wheel consistent coordinated steering control for 4WIS vehicles. The algorithm innovatively reconfigures the Ackerman steering relationships as coupling constraints among the wheels, and utilizes the constraint-following method to design controller. The controller achieves uniform boundedness (UB) and uniform ultimate boundedness (UUB) of ASP constraint error. The Carsim/Simulink joint simulation results demonstrate that the algorithm guarantees the approximate satisfaction of ASP in both the transient and steady-state of the vehicle path tracking. Also, it significantly improves the path tracking performance.
2025, 38: 128.
doi: 10.1186/s10033-025-01297-5
Abstract:
With the advent of in-wheel motors and corner modules, the structure of vehicle chassis subsystems has shifted from traditionally centralized to distributed. This review focuses on the distributed chassis system (DCS) equipped with corner modules. It first provides a comprehensive summary and description of the revolution of the structure and control methods of vehicle chassis systems (including driving, braking, suspension, and steering systems). Given that DCS integrates various chassis subsystems, this review moves beyond individual subsystem analysis and delves into the coordination of these subsystems at the vehicle level. It provides a detailed summary of the methods and architectures used for integrated coordination and control, ensuring that multiple subsystems can function seamlessly as an integrated whole. Finally, this review summarizes the latest distributed control architecture for DCS. It also examines current control theories in the fields of control and information technology for distributed systems, such as multi-agent systems and cyber-physical systems. Based on these two control approaches, a multi-domain cooperative control framework for DCS is proposed.
With the advent of in-wheel motors and corner modules, the structure of vehicle chassis subsystems has shifted from traditionally centralized to distributed. This review focuses on the distributed chassis system (DCS) equipped with corner modules. It first provides a comprehensive summary and description of the revolution of the structure and control methods of vehicle chassis systems (including driving, braking, suspension, and steering systems). Given that DCS integrates various chassis subsystems, this review moves beyond individual subsystem analysis and delves into the coordination of these subsystems at the vehicle level. It provides a detailed summary of the methods and architectures used for integrated coordination and control, ensuring that multiple subsystems can function seamlessly as an integrated whole. Finally, this review summarizes the latest distributed control architecture for DCS. It also examines current control theories in the fields of control and information technology for distributed systems, such as multi-agent systems and cyber-physical systems. Based on these two control approaches, a multi-domain cooperative control framework for DCS is proposed.
2025, 38: 93.
doi: 10.1186/s10033-025-01260-4
Abstract:
In modern industrial design trends featuring with integration, miniaturization, and versatility, there is a growing demand on the utilization of microstructural array devices. The measurement of such microstructural array components often encounters challenges due to the reduced scale and complex structures, either by contact or non-contact optical approaches. Among these microstructural arrays, there are still no optical measurement methods for micro corner-cube reflector arrays. To solve this problem, this study introduces a method for effectively eliminating coherent noise and achieving surface profile reconstruction in interference measurements of microstructural arrays. The proposed denoising method allows the calibration and inverse solving of system errors in the frequency domain by employing standard components with known surface types. This enables the effective compensation of the complex amplitude of non-sample coherent light within the interferometer optical path. The proposed surface reconstruction method enables the profile calculation within the situation that there is complex multi-reflection during the propagation of rays in microstructural arrays. Based on the measurement results, two novel metrics are defined to estimate diffraction errors at array junctions and comprehensive errors across multiple array elements, offering insights into other types of microstructure devices. This research not only addresses challenges of the coherent noise and multi-reflection, but also makes a breakthrough for quantitively optical interference measurement of microstructural array devices.
In modern industrial design trends featuring with integration, miniaturization, and versatility, there is a growing demand on the utilization of microstructural array devices. The measurement of such microstructural array components often encounters challenges due to the reduced scale and complex structures, either by contact or non-contact optical approaches. Among these microstructural arrays, there are still no optical measurement methods for micro corner-cube reflector arrays. To solve this problem, this study introduces a method for effectively eliminating coherent noise and achieving surface profile reconstruction in interference measurements of microstructural arrays. The proposed denoising method allows the calibration and inverse solving of system errors in the frequency domain by employing standard components with known surface types. This enables the effective compensation of the complex amplitude of non-sample coherent light within the interferometer optical path. The proposed surface reconstruction method enables the profile calculation within the situation that there is complex multi-reflection during the propagation of rays in microstructural arrays. Based on the measurement results, two novel metrics are defined to estimate diffraction errors at array junctions and comprehensive errors across multiple array elements, offering insights into other types of microstructure devices. This research not only addresses challenges of the coherent noise and multi-reflection, but also makes a breakthrough for quantitively optical interference measurement of microstructural array devices.
2025, 38: 173.
doi: 10.1186/s10033-025-01317-4
Abstract:
In the field of flexible polishing, the accuracy of contact force control directly affects processing quality and material removal uniformity. However, the complex dynamic contact model and inherent strong hysteresis of pneumatic systems can significantly impact the force control accuracy of pneumatic polishing system end-effectors. To enhance responsiveness and control precision during the flexible polishing process, this study proposes an observer-based fuzzy adaptive control (OBFAC) scheme. To ensure control accuracy under an uncertain dynamic contact model, a fuzzy state observer is designed to estimate unmeasured states, while fuzzy logic approximates the uncertain nonlinear functions in the model to improve control performance. Additionally, the integral barrier Lyapunov function is employed to ensure that all states remain within predefined constraints. The stability of the proposed control scheme is analyzed using the Lyapunov function, and a pneumatic polishing experimental platform is constructed to conduct polishing contact force control experiments under multiple scenarios. Experimental results demonstrate that the proposed OBFAC scheme achieves superior tracking control performance compared to existing control schemes.
In the field of flexible polishing, the accuracy of contact force control directly affects processing quality and material removal uniformity. However, the complex dynamic contact model and inherent strong hysteresis of pneumatic systems can significantly impact the force control accuracy of pneumatic polishing system end-effectors. To enhance responsiveness and control precision during the flexible polishing process, this study proposes an observer-based fuzzy adaptive control (OBFAC) scheme. To ensure control accuracy under an uncertain dynamic contact model, a fuzzy state observer is designed to estimate unmeasured states, while fuzzy logic approximates the uncertain nonlinear functions in the model to improve control performance. Additionally, the integral barrier Lyapunov function is employed to ensure that all states remain within predefined constraints. The stability of the proposed control scheme is analyzed using the Lyapunov function, and a pneumatic polishing experimental platform is constructed to conduct polishing contact force control experiments under multiple scenarios. Experimental results demonstrate that the proposed OBFAC scheme achieves superior tracking control performance compared to existing control schemes.
2025, 38: 117.
doi: 10.1186/s10033-025-01280-0
Abstract:
Microgrinding is widely used in clinical bone surgery, but saline spray cooling faces technical challenges such as low wettability at the microgrinding tool–bone interface, easy clogging of the microgrinding tools, and high grinding temperatures. These issues can lead to bone necrosis, irreversible thermal damage to nerves, or even surgical failure. Inspired by the water-trapping and directional transportation abilities of desert beetles, this study proposes a biomimetic desert beetle microgrinding tool. The flow-field distribution directly influences the convective heat transfer of the cooling medium in the grinding zone, which in turn affects the grinding temperature. To address this, a mathematical model of the two-phase flow field at the biomimetic microgrinding tool–bone interface is developed. The results indicate an average error of 14.74% between the calculated and experimentally obtained airflow field velocities. Next, a biomimetic desert beetle microgrinding tool is prepared. Experiments with physiological saline spray cooling were conducted on fresh bovine femur bone, which has mechanical properties similar to human bone. Results show that, compared with conventional microgrinding tools, the biomimetic tools reduced bone surface temperature by 21.7%, 13.2%, 5.8%, 20.3%, and 25.8% at particle sizes of 150#, 200#, 240#, 270#, and 300#, respectively. The surface morphology of the biomimetic microgrinding tools after grinding is observed and analyzed, revealing a maximum clogging area reduction of 23.0%, which is 6.1%, 6.0%, 10.0%, 15.6%, and 9.5% less than that observed with conventional tools. Finally, this study unveils the dynamic mechanism of cooling medium transfer in the flow field at the biomimetic microgrinding tool–bone interface. This research provides theoretical guidance and technical support for clinical bone resection surgery.
Microgrinding is widely used in clinical bone surgery, but saline spray cooling faces technical challenges such as low wettability at the microgrinding tool–bone interface, easy clogging of the microgrinding tools, and high grinding temperatures. These issues can lead to bone necrosis, irreversible thermal damage to nerves, or even surgical failure. Inspired by the water-trapping and directional transportation abilities of desert beetles, this study proposes a biomimetic desert beetle microgrinding tool. The flow-field distribution directly influences the convective heat transfer of the cooling medium in the grinding zone, which in turn affects the grinding temperature. To address this, a mathematical model of the two-phase flow field at the biomimetic microgrinding tool–bone interface is developed. The results indicate an average error of 14.74% between the calculated and experimentally obtained airflow field velocities. Next, a biomimetic desert beetle microgrinding tool is prepared. Experiments with physiological saline spray cooling were conducted on fresh bovine femur bone, which has mechanical properties similar to human bone. Results show that, compared with conventional microgrinding tools, the biomimetic tools reduced bone surface temperature by 21.7%, 13.2%, 5.8%, 20.3%, and 25.8% at particle sizes of 150#, 200#, 240#, 270#, and 300#, respectively. The surface morphology of the biomimetic microgrinding tools after grinding is observed and analyzed, revealing a maximum clogging area reduction of 23.0%, which is 6.1%, 6.0%, 10.0%, 15.6%, and 9.5% less than that observed with conventional tools. Finally, this study unveils the dynamic mechanism of cooling medium transfer in the flow field at the biomimetic microgrinding tool–bone interface. This research provides theoretical guidance and technical support for clinical bone resection surgery.
2025, 38: 148.
doi: 10.1186/s10033-025-01241-7
Abstract:
A sudden increase in the radial depth (SIRD) is a distinctive phenomenon in plunge milling. It is typically characterized by a sharp increase in cutting force at the end of the axial feed of the tool, accompanied by harsh machine vibration sounds, which can negatively impact the reliability of plunge milling. This paper proposes an optimization method to eliminate SIRD in five-axis plunge milling. Initially, a five-axis plunge milling experiment and an analysis of the spatial position relationship between the plunge tools and the workpiece revealed that the cause of SIRD is unreasonable tool path planning. Subsequently, using the cutter position and cutter axis vector as variables, an SIRD discrimination model was developed for adjacent cutter positions and extended to multiple cutter positions. Optimizing the plunge milling tool path is considered a multivariate optimization problem that involves determining the cutter point and cutter axis vector. The SIRD discrimination model was used as a constraint function to aid in solving for the variables. The simulation and experimental results indicate that with the remaining volume of material as the optimization target, the optimized plunge milling tool path results in a residual material volume that is less than 60% of the gradually decreasing plunge depth. This optimization decreases the subsequent semi-finishing time of the workpiece and enhances machining efficiency. Additionally, it does not rely on operator experience and facilitates efficient automated optimization of the tool path to exclude SIRD.
A sudden increase in the radial depth (SIRD) is a distinctive phenomenon in plunge milling. It is typically characterized by a sharp increase in cutting force at the end of the axial feed of the tool, accompanied by harsh machine vibration sounds, which can negatively impact the reliability of plunge milling. This paper proposes an optimization method to eliminate SIRD in five-axis plunge milling. Initially, a five-axis plunge milling experiment and an analysis of the spatial position relationship between the plunge tools and the workpiece revealed that the cause of SIRD is unreasonable tool path planning. Subsequently, using the cutter position and cutter axis vector as variables, an SIRD discrimination model was developed for adjacent cutter positions and extended to multiple cutter positions. Optimizing the plunge milling tool path is considered a multivariate optimization problem that involves determining the cutter point and cutter axis vector. The SIRD discrimination model was used as a constraint function to aid in solving for the variables. The simulation and experimental results indicate that with the remaining volume of material as the optimization target, the optimized plunge milling tool path results in a residual material volume that is less than 60% of the gradually decreasing plunge depth. This optimization decreases the subsequent semi-finishing time of the workpiece and enhances machining efficiency. Additionally, it does not rely on operator experience and facilitates efficient automated optimization of the tool path to exclude SIRD.
2025, 38: 110.
doi: 10.1186/s10033-025-01254-2
Abstract:
Cardiovascular disease is the leading cause of human mortality, and calcified tissue blocking blood vessels is the main cause of major adverse cardiovascular events (MACE). Rotational Atherectomy (RA) is a minimally invasive catheter-based treatment method that involves high-speed cutting of calcified tissue using miniature tools for removal. However, the cutting forces, heat, and debris can induce tissue damage and give rise to serious surgical complications. To enhance the effectiveness and efficiency of RA, a novel eccentric rotational cutting tool, with one side comprising axial and circumferential staggered micro-blades, was designed and fabricated in this study. In addition, a series of experiments were conducted to analyze their performance across five dimensions: tool kinematics, force, temperature, debris, and surface morphology of the specimens. Experimental results show that the force, temperature and debris size of the novel tool were well inhibited at the highest rotational speed. For the tool of standard clinical size (diameter 1.25 mm), the maximum force is 0.75 N, with a maximum temperature rise in the operation area of 1.09 ℃. Debris distribution followed a normal distribution pattern, with 90% of debris measuring smaller than 9.12 μm. All tool metrics met clinical safety requirements, indicating its superior performance. This study provides a new idea for the design of calcified tissue removal tools, and contributes positively to the advancement of RA.
Cardiovascular disease is the leading cause of human mortality, and calcified tissue blocking blood vessels is the main cause of major adverse cardiovascular events (MACE). Rotational Atherectomy (RA) is a minimally invasive catheter-based treatment method that involves high-speed cutting of calcified tissue using miniature tools for removal. However, the cutting forces, heat, and debris can induce tissue damage and give rise to serious surgical complications. To enhance the effectiveness and efficiency of RA, a novel eccentric rotational cutting tool, with one side comprising axial and circumferential staggered micro-blades, was designed and fabricated in this study. In addition, a series of experiments were conducted to analyze their performance across five dimensions: tool kinematics, force, temperature, debris, and surface morphology of the specimens. Experimental results show that the force, temperature and debris size of the novel tool were well inhibited at the highest rotational speed. For the tool of standard clinical size (diameter 1.25 mm), the maximum force is 0.75 N, with a maximum temperature rise in the operation area of 1.09 ℃. Debris distribution followed a normal distribution pattern, with 90% of debris measuring smaller than 9.12 μm. All tool metrics met clinical safety requirements, indicating its superior performance. This study provides a new idea for the design of calcified tissue removal tools, and contributes positively to the advancement of RA.
2025, 38: 87.
doi: 10.1186/s10033-025-01258-y
Abstract:
The CNC machine tool is the fundamental equipment of the manufacturing industry, particularly in sectors where achieving high levels of accuracy is crucial. Geometric accuracy design is an important step in machine tool design and plays an essential role in determining the machining accuracy of the workpiece. Researchers have extensively studied methods to model, extract, optimize, and measure the geometric errors that affect the geometric accuracy of machine tools. This paper provides a comprehensive review of the state-of-the-art approaches and an overview of the latest research progress associated with geometric accuracy design in CNC machine tools. This paper explores the interrelated aspects of CNC machine tool accuracy design: modeling, analysis and optimization. Accuracy analysis, which includes geometric error modeling and sensitivity analysis, determines a machine tool's output accuracy through its volumetric error model, given the known accuracy of its individual components. Conversely, accuracy allocation designs the accuracy of the machine tool components according to given output accuracy requirements to achieve optimization between the objectives of manufacturing cost, quality, reliability, and environmental impact. In addition to discussing design factors and evaluation methods, this paper outlines methods for verifying the accuracy of design results, aiming to provide a practical basis for ensuring that the designed accuracy is achieved. Finally, the challenges and future research directions in geometric accuracy design are highlighted.
The CNC machine tool is the fundamental equipment of the manufacturing industry, particularly in sectors where achieving high levels of accuracy is crucial. Geometric accuracy design is an important step in machine tool design and plays an essential role in determining the machining accuracy of the workpiece. Researchers have extensively studied methods to model, extract, optimize, and measure the geometric errors that affect the geometric accuracy of machine tools. This paper provides a comprehensive review of the state-of-the-art approaches and an overview of the latest research progress associated with geometric accuracy design in CNC machine tools. This paper explores the interrelated aspects of CNC machine tool accuracy design: modeling, analysis and optimization. Accuracy analysis, which includes geometric error modeling and sensitivity analysis, determines a machine tool's output accuracy through its volumetric error model, given the known accuracy of its individual components. Conversely, accuracy allocation designs the accuracy of the machine tool components according to given output accuracy requirements to achieve optimization between the objectives of manufacturing cost, quality, reliability, and environmental impact. In addition to discussing design factors and evaluation methods, this paper outlines methods for verifying the accuracy of design results, aiming to provide a practical basis for ensuring that the designed accuracy is achieved. Finally, the challenges and future research directions in geometric accuracy design are highlighted.
2025, 38: 69.
doi: 10.1186/s10033-025-01250-6
Abstract:
During the excavation process of deep hard rock tunnels, precutting rock with an abrasive water jet can weaken their strength and improve the efficiency of mining machinery. However, owing to the complex geological environment, abrasive jets cannot fully utilize their rock-cutting performance. To fully exploit the advantages of high-pressure abrasive water jets, five orthogonal experiments were designed for rocks with significant differences in strength. Experimental research has been conducted on the performance of rotating abrasive waterjet-cutting rocks. Moreover, a neural network prediction model for predicting rock-cutting characteristics is established by comprehensively considering rock mechanics parameters and abrasive water jet parameters. The results show that the cutting depth of rocks with different strengths increases nonlinearly with increasing work pressure of the abrasive water jet. The cutting depth decreases exponentially with increasing cutting velocity. The cutting depth first increases and then decreases with increasing target distance, and the best target distance is between 4 mm and 6 mm. The effect of the target distance on the cutting width of rock is the most significant, but the cutting width of high-strength rock is not sensitive to changes in the working parameters of the abrasive water jet. The average relative errors of BP (backpropagation) neural networks optimized by global optimization algorithms in predicting rock cutting depth and width are 13.3% and 5.4%, respectively. This research combines the working characteristics of mining machinery to study the performance of abrasive waterjet rotary cutting of rocks and constructs a predictive model for the performance of abrasive waterjet cutting of rocks that includes rock strength factors. This provides a new solution for quickly adjusting the working parameters of abrasive water jets according to mining conditions.
During the excavation process of deep hard rock tunnels, precutting rock with an abrasive water jet can weaken their strength and improve the efficiency of mining machinery. However, owing to the complex geological environment, abrasive jets cannot fully utilize their rock-cutting performance. To fully exploit the advantages of high-pressure abrasive water jets, five orthogonal experiments were designed for rocks with significant differences in strength. Experimental research has been conducted on the performance of rotating abrasive waterjet-cutting rocks. Moreover, a neural network prediction model for predicting rock-cutting characteristics is established by comprehensively considering rock mechanics parameters and abrasive water jet parameters. The results show that the cutting depth of rocks with different strengths increases nonlinearly with increasing work pressure of the abrasive water jet. The cutting depth decreases exponentially with increasing cutting velocity. The cutting depth first increases and then decreases with increasing target distance, and the best target distance is between 4 mm and 6 mm. The effect of the target distance on the cutting width of rock is the most significant, but the cutting width of high-strength rock is not sensitive to changes in the working parameters of the abrasive water jet. The average relative errors of BP (backpropagation) neural networks optimized by global optimization algorithms in predicting rock cutting depth and width are 13.3% and 5.4%, respectively. This research combines the working characteristics of mining machinery to study the performance of abrasive waterjet rotary cutting of rocks and constructs a predictive model for the performance of abrasive waterjet cutting of rocks that includes rock strength factors. This provides a new solution for quickly adjusting the working parameters of abrasive water jets according to mining conditions.
2025, 38: 89.
doi: 10.1186/s10033-025-01221-x
Abstract:
This study aimed to identify and compensate for the geometric errors of the double swiveling axes in a five-axis computer numerical control (CNC) machining center. Hence, a three-dimensional coordinate calculation algorithm for a measured point with additional rotational rigid body motion constraints is proposed. The motion constraints of the rotational rigid body were analyzed, and a mathematical model of the measured point algorithm in the swiveling axes was established. The Levenberg-Marquard method was used to solve the nonlinear superstatically determined equations. The spatial coordinate error was used to separate the spatial deviation of the measured point. An identification model of the position-independent and position-dependent geometric errors was established. The three-dimensional coordinate-solving algorithm of the measured point in the swiveling axis and geometric error identification method based on the Monte Carlo method were analyzed numerically. Geometric error measurement and cutting experiments were performed on a VMC25100U five-axis machining center, which integrated two swiveling axes. Geometric errors of the A- and B-axes were identified and measured experimentally. The angular positioning errors before and after compensation were measured using a laser interferometer, which verified the effectiveness of the proposed algorithm. A cutting experiment of a round table part was performed. The shape and position accuracy of the processed part before and after compensation were detected using a coordinate measuring machine. It verified that the geometric error of the swiveling axis was effectively compensated by the algorithm proposed herein.
This study aimed to identify and compensate for the geometric errors of the double swiveling axes in a five-axis computer numerical control (CNC) machining center. Hence, a three-dimensional coordinate calculation algorithm for a measured point with additional rotational rigid body motion constraints is proposed. The motion constraints of the rotational rigid body were analyzed, and a mathematical model of the measured point algorithm in the swiveling axes was established. The Levenberg-Marquard method was used to solve the nonlinear superstatically determined equations. The spatial coordinate error was used to separate the spatial deviation of the measured point. An identification model of the position-independent and position-dependent geometric errors was established. The three-dimensional coordinate-solving algorithm of the measured point in the swiveling axis and geometric error identification method based on the Monte Carlo method were analyzed numerically. Geometric error measurement and cutting experiments were performed on a VMC25100U five-axis machining center, which integrated two swiveling axes. Geometric errors of the A- and B-axes were identified and measured experimentally. The angular positioning errors before and after compensation were measured using a laser interferometer, which verified the effectiveness of the proposed algorithm. A cutting experiment of a round table part was performed. The shape and position accuracy of the processed part before and after compensation were detected using a coordinate measuring machine. It verified that the geometric error of the swiveling axis was effectively compensated by the algorithm proposed herein.
2025, 38: 82.
doi: 10.1186/s10033-025-01236-4
Abstract:
The contact stiffness of the tool-holder assembly interface affects the overall dynamic performance of the milling system. Currently, the contact parameters are primarily established by minimizing the frequency response in modal tests and through dynamic simulation results. However, alterations in the structure or material of the tool-holder system necessitate multiple modal tests, thereby increasing computational costs. This study aims to streamline the process of determining contact stiffness and enhance accuracy by developing an analytical model that considers tool-holder contact properties. Initially, the microstructure of the contact surface is characterized via fractal theory to determine its fractal parameters. Then the contact coefficient is introduced to precisely depict the area distribution function of the microcontact. Building upon this, a contact stiffness model is established which is verified by the modal tests. The test results indicate that utilizing this model can reduce the structural modal frequency calculation error to 0.56%. Finally, the Monte Carlo algorithm is employed to investigate the sensitivity of fractal parameters and radial interference on contact characteristics. The findings demonstrate that the fractal dimension has the greatest influence on the dynamic behavior of the tool-holder structure. This study proposes a milling tool-holder contact stiffness modeling method from a microscopic perspective, which offers sufficient computational accuracy to provide a theoretical basis for the selection of milling tool-holder structures in practical machining.
The contact stiffness of the tool-holder assembly interface affects the overall dynamic performance of the milling system. Currently, the contact parameters are primarily established by minimizing the frequency response in modal tests and through dynamic simulation results. However, alterations in the structure or material of the tool-holder system necessitate multiple modal tests, thereby increasing computational costs. This study aims to streamline the process of determining contact stiffness and enhance accuracy by developing an analytical model that considers tool-holder contact properties. Initially, the microstructure of the contact surface is characterized via fractal theory to determine its fractal parameters. Then the contact coefficient is introduced to precisely depict the area distribution function of the microcontact. Building upon this, a contact stiffness model is established which is verified by the modal tests. The test results indicate that utilizing this model can reduce the structural modal frequency calculation error to 0.56%. Finally, the Monte Carlo algorithm is employed to investigate the sensitivity of fractal parameters and radial interference on contact characteristics. The findings demonstrate that the fractal dimension has the greatest influence on the dynamic behavior of the tool-holder structure. This study proposes a milling tool-holder contact stiffness modeling method from a microscopic perspective, which offers sufficient computational accuracy to provide a theoretical basis for the selection of milling tool-holder structures in practical machining.
2025, 38: 183.
doi: 10.1186/s10033-025-01315-6
Abstract:
Short-arc machining is a novel electrical discharge machining method that utilizes high-energy arc discharge as the energy carrier. Due to its low cost and high processing efficiency, it has been widely applied in the efficient processing of superalloys. To address the challenges of efficient and high-precision processing of superalloys, a processing method combining short-arc machining with precision milling is employed. Advanced material characterization techniques such as electron backscatter diffraction (EBSD) are utilized to analyze the physical properties of the recast layer and surface crystal characteristics. High-temperature low-cycle fatigue life tests are conducted to investigate the correlation between fatigue life and typical surface integrity parameters (surface roughness, residual stress), as well as crystallographic parameters (grain size, grain orientation spread, geometrically necessary dislocations). Processing parameter optimization is achieved with fatigue life as the target. The results indicate that at high temperatures during short-arc machining, the surface material underwent recrystallisation to form a recast layer with a grain size reduction of 85.5% and a heat affected layer depth of over 400 μm. The trends in fatigue life are consistent with changes in residual stress, grain orientation spread and geometrically necessary dislocations. Selecting a larger axial depth of cut and lower feed per tooth is advantageous for achieving a higher fatigue life. The proposed research provides an instruction for high efficient precision machining of superalloys.
Short-arc machining is a novel electrical discharge machining method that utilizes high-energy arc discharge as the energy carrier. Due to its low cost and high processing efficiency, it has been widely applied in the efficient processing of superalloys. To address the challenges of efficient and high-precision processing of superalloys, a processing method combining short-arc machining with precision milling is employed. Advanced material characterization techniques such as electron backscatter diffraction (EBSD) are utilized to analyze the physical properties of the recast layer and surface crystal characteristics. High-temperature low-cycle fatigue life tests are conducted to investigate the correlation between fatigue life and typical surface integrity parameters (surface roughness, residual stress), as well as crystallographic parameters (grain size, grain orientation spread, geometrically necessary dislocations). Processing parameter optimization is achieved with fatigue life as the target. The results indicate that at high temperatures during short-arc machining, the surface material underwent recrystallisation to form a recast layer with a grain size reduction of 85.5% and a heat affected layer depth of over 400 μm. The trends in fatigue life are consistent with changes in residual stress, grain orientation spread and geometrically necessary dislocations. Selecting a larger axial depth of cut and lower feed per tooth is advantageous for achieving a higher fatigue life. The proposed research provides an instruction for high efficient precision machining of superalloys.
2025, 38: 67.
doi: 10.1186/s10033-025-01238-2
Abstract:
Due to the high hardness and low fracture toughness of the single crystal silicon (SCS), it is highly susceptible to microscopic cracks and subsurface damage during processing. In this paper, we propose to adjust the mechanical properties of SCS by cold plasma jet, and systematically investigate the influences of the plasma on material deformation and damage mechanisms by nanoscratch tests. The results indicate that the plasma can increase the critical normal force for the plastic-brittle (P-B) conversion of SCS. Compared with the ordinary nanoscratch test, the critical force for P-B conversion of plasma-assisted scratching at 1 μm/s can increase from 43.6 to 66.4 mN. Increasing the scratching speed under ordinary conditions can enhance the plastic deformability of SCS to some extent, but its effect is not as effective as that of plasma; in addition, the increased scratching speed causes the shear bands (SBs) to lack time to propagate, so the quantity of SBs under plasma-assisted scratching at 10 μm/s is reduced compared to 1 μm/s. From subsurface damage topographies, the highly localized amorphous SBs cause the generation of subsurface cracks. The cold plasma can alleviate cracks on the scratched subsurface of SCS by introducing multiple SBs and stacking faults. This paper may provide a novel strategy for high-efficiency and low-damage ultra-precision machining of hard and brittle materials.
Due to the high hardness and low fracture toughness of the single crystal silicon (SCS), it is highly susceptible to microscopic cracks and subsurface damage during processing. In this paper, we propose to adjust the mechanical properties of SCS by cold plasma jet, and systematically investigate the influences of the plasma on material deformation and damage mechanisms by nanoscratch tests. The results indicate that the plasma can increase the critical normal force for the plastic-brittle (P-B) conversion of SCS. Compared with the ordinary nanoscratch test, the critical force for P-B conversion of plasma-assisted scratching at 1 μm/s can increase from 43.6 to 66.4 mN. Increasing the scratching speed under ordinary conditions can enhance the plastic deformability of SCS to some extent, but its effect is not as effective as that of plasma; in addition, the increased scratching speed causes the shear bands (SBs) to lack time to propagate, so the quantity of SBs under plasma-assisted scratching at 10 μm/s is reduced compared to 1 μm/s. From subsurface damage topographies, the highly localized amorphous SBs cause the generation of subsurface cracks. The cold plasma can alleviate cracks on the scratched subsurface of SCS by introducing multiple SBs and stacking faults. This paper may provide a novel strategy for high-efficiency and low-damage ultra-precision machining of hard and brittle materials.
2025, 38: 80.
doi: 10.1186/s10033-025-01248-0
Abstract:
To elucidate the wear mechanisms of the scraper in shield tunneling through sandy pebble strata, this study aims to achieve high efficiency and low wear during the tunneling process. We evaluate the operational parameters and tool wear characteristics of a 9-m diameter spoke-type shield machine used on the Beijing Daxing Airport Line. The analysis focuses on the wear values of the scrapers and rippers, wear of the scraper in different wear forms, and scraper wear relative to the position of the rippers obtained from the field. The study yielded the following conclusions. The wear values of scrapers on different spokes vary significantly owing to ripper protection. The wear of the scrapers can be categorized into six types: tooth chipping, local damage of teeth, wear of side teeth, wave-type of wear, wear on intermediate teeth, and flat wear, with the majority exhibiting wear on the side and intermediate teeth. The 0° spoke maintained the initial shape of the scrapers, making it more suitable for tunneling in sandy pebble strata. Based on the differences in the relative positions of the ripper and scraper, a model is proposed to determine the ripper plowing influence area. It was found that this area depends on the geological conditions of the soil; thus, the influence angle of ripper plowing in the considered sandy pebble strata is determined to be between 35° and 50°. The results obtained in this study provide a theoretical reference for optimizing scraper layouts in shield construction, even when operating under varying geological conditions.
To elucidate the wear mechanisms of the scraper in shield tunneling through sandy pebble strata, this study aims to achieve high efficiency and low wear during the tunneling process. We evaluate the operational parameters and tool wear characteristics of a 9-m diameter spoke-type shield machine used on the Beijing Daxing Airport Line. The analysis focuses on the wear values of the scrapers and rippers, wear of the scraper in different wear forms, and scraper wear relative to the position of the rippers obtained from the field. The study yielded the following conclusions. The wear values of scrapers on different spokes vary significantly owing to ripper protection. The wear of the scrapers can be categorized into six types: tooth chipping, local damage of teeth, wear of side teeth, wave-type of wear, wear on intermediate teeth, and flat wear, with the majority exhibiting wear on the side and intermediate teeth. The 0° spoke maintained the initial shape of the scrapers, making it more suitable for tunneling in sandy pebble strata. Based on the differences in the relative positions of the ripper and scraper, a model is proposed to determine the ripper plowing influence area. It was found that this area depends on the geological conditions of the soil; thus, the influence angle of ripper plowing in the considered sandy pebble strata is determined to be between 35° and 50°. The results obtained in this study provide a theoretical reference for optimizing scraper layouts in shield construction, even when operating under varying geological conditions.
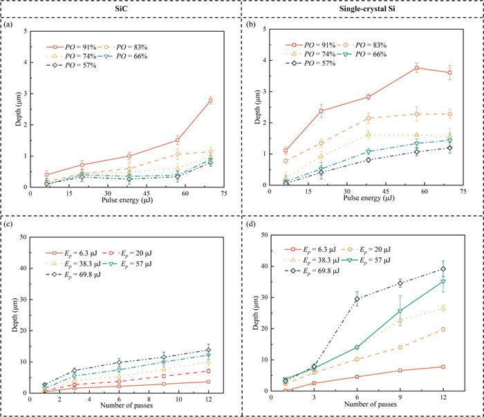
2025, 38: 127.
doi: 10.1186/s10033-025-01306-7
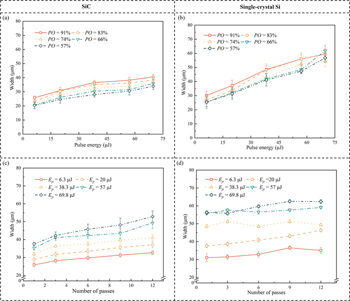
Abstract:
Silicon carbide (SiC) is widely used in fields such as new energy, military radar, and aerospace due to its outstanding physical and chemical properties. The surface micro-grooves of SiC can enhance the performance of micro-electromechanical systems, micro-sensors, and field-effect transistors. However, SiC, being a brittle and hard material, poses challenges for traditional machining methods like micro-groove machining and chemical etching, including subsurface damage, short tool life, and low processing efficiency. This paper investigates the processing characteristics of femtosecond laser machining of SiC micro-grooves and compares them with those of single-crystal Si. The results indicate that femtosecond laser ablation of SiC primarily leads to melting and vaporization, forming modification, melted, and ablation areas in the affected area. Femtosecond laser processing of SiC micro-grooves involves three processes: heat absorption and melting, vaporization, and chipping, with vaporization as the primary material removal mechanism. The depth and width of SiC micro-grooves are positively correlated with pulse energy (Ep), pulse overlap rate (PO), and number of passes (Npass). The bottom roughness of the micro-grooves is positively correlated with Ep, negatively correlated with PO, and less affected by changes in the Npass. These findings further elucidate the material removal and micro-groove formation mechanisms of SiC under femtosecond laser irradiation, providing theoretical insights for high-quality and high-efficiency processing of SiC micro-grooves.
Silicon carbide (SiC) is widely used in fields such as new energy, military radar, and aerospace due to its outstanding physical and chemical properties. The surface micro-grooves of SiC can enhance the performance of micro-electromechanical systems, micro-sensors, and field-effect transistors. However, SiC, being a brittle and hard material, poses challenges for traditional machining methods like micro-groove machining and chemical etching, including subsurface damage, short tool life, and low processing efficiency. This paper investigates the processing characteristics of femtosecond laser machining of SiC micro-grooves and compares them with those of single-crystal Si. The results indicate that femtosecond laser ablation of SiC primarily leads to melting and vaporization, forming modification, melted, and ablation areas in the affected area. Femtosecond laser processing of SiC micro-grooves involves three processes: heat absorption and melting, vaporization, and chipping, with vaporization as the primary material removal mechanism. The depth and width of SiC micro-grooves are positively correlated with pulse energy (Ep), pulse overlap rate (PO), and number of passes (Npass). The bottom roughness of the micro-grooves is positively correlated with Ep, negatively correlated with PO, and less affected by changes in the Npass. These findings further elucidate the material removal and micro-groove formation mechanisms of SiC under femtosecond laser irradiation, providing theoretical insights for high-quality and high-efficiency processing of SiC micro-grooves.
2025, 38: 53.
doi: 10.1186/s10033-025-01214-w
Abstract:
Because the grinding temperature is high when grinding using conventional disordered grinding wheels, the grinding quality improvement is limited when using single abrasive ordered grinding wheels, and the wheel preparation process is complex and costly when using microstructured grinding wheels, abrasive groups ordered grinding wheels are widely investigated. However, there is a paucity of systematic analyses and comprehensive reviews focused on abrasive groups ordered grinding wheels. Therefore, this paper defines abrasive groups ordered grinding wheels and classifies them, based on their unique characteristics, into groups such as abrasive blocks ordered grinding wheel, fine grain structured grinding wheel, abrasive clusters ordered grinding wheel, and abrasive fibers ordered grinding wheel. We provide an overview of the latest advances in wheel structures, preparation methods, and abrasive selection for various types of abrasive groups ordered grinding wheels. Furthermore, we conduct a comparative analysis of the existing types, significant advantages, and challenges associated with the four types of abrasive groups ordered grinding wheels. Looking ahead, given the potential of abrasive groups ordered grinding wheels in reducing grinding force and temperature, we recommend further exploration of their application in combination with special processing techniques. This could pave the way for the development of machining processes that are more environmentally friendly, energy-efficient, and precise.
Because the grinding temperature is high when grinding using conventional disordered grinding wheels, the grinding quality improvement is limited when using single abrasive ordered grinding wheels, and the wheel preparation process is complex and costly when using microstructured grinding wheels, abrasive groups ordered grinding wheels are widely investigated. However, there is a paucity of systematic analyses and comprehensive reviews focused on abrasive groups ordered grinding wheels. Therefore, this paper defines abrasive groups ordered grinding wheels and classifies them, based on their unique characteristics, into groups such as abrasive blocks ordered grinding wheel, fine grain structured grinding wheel, abrasive clusters ordered grinding wheel, and abrasive fibers ordered grinding wheel. We provide an overview of the latest advances in wheel structures, preparation methods, and abrasive selection for various types of abrasive groups ordered grinding wheels. Furthermore, we conduct a comparative analysis of the existing types, significant advantages, and challenges associated with the four types of abrasive groups ordered grinding wheels. Looking ahead, given the potential of abrasive groups ordered grinding wheels in reducing grinding force and temperature, we recommend further exploration of their application in combination with special processing techniques. This could pave the way for the development of machining processes that are more environmentally friendly, energy-efficient, and precise.
2025, 38: 176.
doi: 10.1186/s10033-025-01274-y
Abstract:
Intelligent manufacturing (IM), a driving force behind the fourth industrial revolution, is reshaping the manufacturing sector by enhancing productivity, efficiency, and sustainability. Despite the rapid technological advancements in IM, comprehensive bibliometric reviews remain limited. This article systematically reviews the latest research in IM, addressing emerging hotspots, key technologies, and their applications across the entire product manufacturing cycle. Bibliometric analysis is employed to identify research trends visualize publication volume, collaboration patterns, research domains, co-citations, and emerging areas of interest. The article then examines key technologies supporting IM, including sensors, the Internet of Things (IoT), big data analytics, cloud computing, artificial intelligence (AI), digital twins, and virtual reality (VR)/augmented reality (AR). Furthermore, it explores the application of these technologies throughout the manufacturing cycle—from intelligent reliability design, material transportation and tracking, to intelligent planning and scheduling, machining and fabrication, monitoring and maintenance, quality inspection and control, warehousing and management, and sustainable green manufacturing—through specific case studies. Lastly, the article discusses future research directions, highlighting the increasing global market and the need for enhanced interdisciplinary collaboration, technological integration, computing power upgrades, and attention to security and privacy in IM. This study provides valuable insights for scholars and serves as a guide for future research and strategic investment decisions, offering a comprehensive view of the IM field.
Intelligent manufacturing (IM), a driving force behind the fourth industrial revolution, is reshaping the manufacturing sector by enhancing productivity, efficiency, and sustainability. Despite the rapid technological advancements in IM, comprehensive bibliometric reviews remain limited. This article systematically reviews the latest research in IM, addressing emerging hotspots, key technologies, and their applications across the entire product manufacturing cycle. Bibliometric analysis is employed to identify research trends visualize publication volume, collaboration patterns, research domains, co-citations, and emerging areas of interest. The article then examines key technologies supporting IM, including sensors, the Internet of Things (IoT), big data analytics, cloud computing, artificial intelligence (AI), digital twins, and virtual reality (VR)/augmented reality (AR). Furthermore, it explores the application of these technologies throughout the manufacturing cycle—from intelligent reliability design, material transportation and tracking, to intelligent planning and scheduling, machining and fabrication, monitoring and maintenance, quality inspection and control, warehousing and management, and sustainable green manufacturing—through specific case studies. Lastly, the article discusses future research directions, highlighting the increasing global market and the need for enhanced interdisciplinary collaboration, technological integration, computing power upgrades, and attention to security and privacy in IM. This study provides valuable insights for scholars and serves as a guide for future research and strategic investment decisions, offering a comprehensive view of the IM field.
2025, 38: 83.
doi: 10.1186/s10033-025-01234-6
Abstract:
The double-sided lapping process is extensively employed in the manufacturing of wafers, optical windows, and seal rings due to its high efficiency and ability to achieve precise flatness. However, limited research has explored the thickness uniformity among different workpieces after double-sided lapping, and the underlying mechanism remains unclear. To address the demand for higher precision, this paper first analyzed the relative kinematic model between the workpiece and the lapping plate to clarify the causes of thickness variations among workpieces after double-sided lapping. Subsequently, a finite element method (FEM) model was developed to account for the pressure distribution on the workpiece surfaces at the initial stage of the process. The results indicate that the number of workpieces influences the final thickness variation. Then, various sets of thin copper plates with different thicknesses were lapped, and the findings revealed that five copper plates processed simultaneously exhibited more uniform thickness compared to the three plates. The experimental results align well with the theoretical analysis. Ultimately, a thickness variation of less than 6 μm was achieved on five copper plates measuring Φ100 × 2.9 mm. This study presents a comprehensive analysis of the mechanisms influencing thickness uniformity in the double-sided lapping process and provides practical guidelines for optimizing the process to achieve stringent precision standards in industrial applications.
The double-sided lapping process is extensively employed in the manufacturing of wafers, optical windows, and seal rings due to its high efficiency and ability to achieve precise flatness. However, limited research has explored the thickness uniformity among different workpieces after double-sided lapping, and the underlying mechanism remains unclear. To address the demand for higher precision, this paper first analyzed the relative kinematic model between the workpiece and the lapping plate to clarify the causes of thickness variations among workpieces after double-sided lapping. Subsequently, a finite element method (FEM) model was developed to account for the pressure distribution on the workpiece surfaces at the initial stage of the process. The results indicate that the number of workpieces influences the final thickness variation. Then, various sets of thin copper plates with different thicknesses were lapped, and the findings revealed that five copper plates processed simultaneously exhibited more uniform thickness compared to the three plates. The experimental results align well with the theoretical analysis. Ultimately, a thickness variation of less than 6 μm was achieved on five copper plates measuring Φ100 × 2.9 mm. This study presents a comprehensive analysis of the mechanisms influencing thickness uniformity in the double-sided lapping process and provides practical guidelines for optimizing the process to achieve stringent precision standards in industrial applications.
2025, 38: 70.
doi: 10.1186/s10033-025-01225-7
Abstract:
In micro milling machining, tool wear directly affects workpiece quality and accuracy, making effective tool wear monitoring a key factor in ensuring product integrity. The use of machine vision-based methods can provide an intuitive and efficient representation of tool wear conditions. However, micro milling tools have non-flat flanks, thin coatings can peel off, and spindle orientation is uncertain during downtime. These factors result in low pixel values, uneven illumination, and arbitrary tool position. To address this, we propose an image-based tool wear monitoring method. It combines multiple algorithms to restore lost pixels due to uneven illumination during segmentation and accurately extract wear areas. Experimental results demonstrate that the proposed algorithm exhibits high robustness to such images, effectively addressing the effects of illumination and spindle orientation. Additionally, the algorithm has low complexity, fast execution time, and significantly reduces the detection time in situ.
In micro milling machining, tool wear directly affects workpiece quality and accuracy, making effective tool wear monitoring a key factor in ensuring product integrity. The use of machine vision-based methods can provide an intuitive and efficient representation of tool wear conditions. However, micro milling tools have non-flat flanks, thin coatings can peel off, and spindle orientation is uncertain during downtime. These factors result in low pixel values, uneven illumination, and arbitrary tool position. To address this, we propose an image-based tool wear monitoring method. It combines multiple algorithms to restore lost pixels due to uneven illumination during segmentation and accurately extract wear areas. Experimental results demonstrate that the proposed algorithm exhibits high robustness to such images, effectively addressing the effects of illumination and spindle orientation. Additionally, the algorithm has low complexity, fast execution time, and significantly reduces the detection time in situ.
2025, 38: 68.
doi: 10.1186/s10033-025-01230-w
Abstract:
This paper introduces an innovative approach to the deployment of folding wings on cruise missiles, aiming to overcome the issues associated with explosive devices. The proposed solution involves employing NiTi shape memory wires for a nonexplosive self-deploying wing mechanism. The fundamental concept of the design revolves around the utilization of NiTi wires, which contract upon electric heating. This contraction action severs the shear pin, consequently releasing the folded wings. The operational performance of the NiTi wire is thoroughly examined through a series of electro-thermo-mechanical tests, offering valuable insights for selecting the appropriate wire material. Moreover, the mechanical dynamics involved in the self-deploying process are elucidated through finite element simulations. The simulations highlight that the thermally-induced phase transformation within the NiTi wires generates substantial actuation forces, exceeding 700 N, and strokes of over 6 mm. These forces are deemed sufficient for breaking the aluminum shear pin and effecting wing deployment. The proposed mechanism’s practical viability is substantiated through prototype tests, which conclusively establish the superiority of the nonexplosive self-deploying wing mechanism when compared to conventional methods. The experimental outcomes underscore the mechanism's capability to markedly reduce overload stress while remaining compliant with the designated requirements and constraints.
This paper introduces an innovative approach to the deployment of folding wings on cruise missiles, aiming to overcome the issues associated with explosive devices. The proposed solution involves employing NiTi shape memory wires for a nonexplosive self-deploying wing mechanism. The fundamental concept of the design revolves around the utilization of NiTi wires, which contract upon electric heating. This contraction action severs the shear pin, consequently releasing the folded wings. The operational performance of the NiTi wire is thoroughly examined through a series of electro-thermo-mechanical tests, offering valuable insights for selecting the appropriate wire material. Moreover, the mechanical dynamics involved in the self-deploying process are elucidated through finite element simulations. The simulations highlight that the thermally-induced phase transformation within the NiTi wires generates substantial actuation forces, exceeding 700 N, and strokes of over 6 mm. These forces are deemed sufficient for breaking the aluminum shear pin and effecting wing deployment. The proposed mechanism’s practical viability is substantiated through prototype tests, which conclusively establish the superiority of the nonexplosive self-deploying wing mechanism when compared to conventional methods. The experimental outcomes underscore the mechanism's capability to markedly reduce overload stress while remaining compliant with the designated requirements and constraints.
2025, 38: 85.
doi: 10.1186/s10033-025-01247-1
Abstract:
With the growing adoption of automated guided vehicles (AGVs) in various industries, the integrated production and transportation scheduling problem (IPTSP) has emerged as a critical research focus. The IPTSP is classified as a strongly NP-hard problem due to the simultaneous scheduling of two resources: machines and transportation equipment. Meta-heuristic algorithms are one of the most popular and effective approaches to solving this problem. However, their effectiveness heavily depends on the choice of solution representation, which influences both the algorithm's search space and convergence speed. This paper reviews the existing encoding and decoding methods and proposes a novel active decoding approach. Based on different combinations of encoding and decoding methods, six solution representations are identified, among which the newly proposed representation offers a trade-off between the search space and the algorithm's efficiency. Specifically, four scenarios of IPTSP under different assumptions are first analyzed. Next, the variations in the six solution representations across unused scenarios and different layouts, as well as their respective encoding spaces and qualities, are summarized. Subsequently, the search efficiency of the six solution representations is evaluated using a genetic algorithm to analyze their performance under different scenarios, layouts, time ratios, and number of AGVs. Finally, the advantages, disadvantages and applicable scenes for each solution representation are summarized based on the experimental results and analysis. These findings provide valuable insights for designing more efficient algorithms to address the IPTSP.
With the growing adoption of automated guided vehicles (AGVs) in various industries, the integrated production and transportation scheduling problem (IPTSP) has emerged as a critical research focus. The IPTSP is classified as a strongly NP-hard problem due to the simultaneous scheduling of two resources: machines and transportation equipment. Meta-heuristic algorithms are one of the most popular and effective approaches to solving this problem. However, their effectiveness heavily depends on the choice of solution representation, which influences both the algorithm's search space and convergence speed. This paper reviews the existing encoding and decoding methods and proposes a novel active decoding approach. Based on different combinations of encoding and decoding methods, six solution representations are identified, among which the newly proposed representation offers a trade-off between the search space and the algorithm's efficiency. Specifically, four scenarios of IPTSP under different assumptions are first analyzed. Next, the variations in the six solution representations across unused scenarios and different layouts, as well as their respective encoding spaces and qualities, are summarized. Subsequently, the search efficiency of the six solution representations is evaluated using a genetic algorithm to analyze their performance under different scenarios, layouts, time ratios, and number of AGVs. Finally, the advantages, disadvantages and applicable scenes for each solution representation are summarized based on the experimental results and analysis. These findings provide valuable insights for designing more efficient algorithms to address the IPTSP.
2025, 38: 99.
doi: 10.1186/s10033-025-01253-3
Abstract:
In engineering practice, there are many factors causing the vibration to which rods are usually subjected. Generally, the vibration of elastic rods motivated by determined vibration excitations can be controlled effectively. However, the working frequency of vibration excitation may vary due to environmental changes, the working conditions of equipment, and other factors. Consequently, it remains a challenge to restrict the longitudinal vibration of elastic rods within a wide frequency band. In order to meet the relevant engineering requirements and address the existing limitations, the longitudinal vibration control of an elastic rod within a wide frequency band is explored in this study through an adjustable stiffness internal support. To achieve this purpose, the variable stiffness longitudinal vibration control theory of the elastic rod is validated. The model of an adjustable stiffness internal support is designed, constructed, and tested, demonstrating that the stiffness coefficients of the adjustable stiffness internal support can be effectively controlled. Through the adjustable stiffness internal support, the experiment on longitudinal vibration control of the elastic rod is designed and performed. It leads to the conclusion that the adjustable stiffness internal support within the adjustable working region is effective in restricting the longitudinal vibration within a wide frequency band of the elastic rod. Furthermore, the existence of the adjustable working region in the experiment demonstrates the effectiveness of the adjustable stiffness internal support intended for the variable stiffness longitudinal vibration control of an elastic rod. To sum up, this study provides insights into an adjustable stiffness mechanism for applying the theory of variable stiffness longitudinal vibration control on an elastic rod in engineering practice.
In engineering practice, there are many factors causing the vibration to which rods are usually subjected. Generally, the vibration of elastic rods motivated by determined vibration excitations can be controlled effectively. However, the working frequency of vibration excitation may vary due to environmental changes, the working conditions of equipment, and other factors. Consequently, it remains a challenge to restrict the longitudinal vibration of elastic rods within a wide frequency band. In order to meet the relevant engineering requirements and address the existing limitations, the longitudinal vibration control of an elastic rod within a wide frequency band is explored in this study through an adjustable stiffness internal support. To achieve this purpose, the variable stiffness longitudinal vibration control theory of the elastic rod is validated. The model of an adjustable stiffness internal support is designed, constructed, and tested, demonstrating that the stiffness coefficients of the adjustable stiffness internal support can be effectively controlled. Through the adjustable stiffness internal support, the experiment on longitudinal vibration control of the elastic rod is designed and performed. It leads to the conclusion that the adjustable stiffness internal support within the adjustable working region is effective in restricting the longitudinal vibration within a wide frequency band of the elastic rod. Furthermore, the existence of the adjustable working region in the experiment demonstrates the effectiveness of the adjustable stiffness internal support intended for the variable stiffness longitudinal vibration control of an elastic rod. To sum up, this study provides insights into an adjustable stiffness mechanism for applying the theory of variable stiffness longitudinal vibration control on an elastic rod in engineering practice.
2025, 38: 115.
doi: 10.1186/s10033-025-01281-z
Abstract:
The flexible job shop scheduling problem (FJSP) is commonly encountered in practical manufacturing environments. A product is typically built by assembling multiple jobs during actual manufacturing. AGVs are normally used to transport the jobs from the processing shop to the assembly shop, where they are assembled. Therefore, studying the integrated scheduling problem with its processing, transportation, and assembly stages is extremely beneficial and significant. This research studies the three-stage flexible job shop scheduling problem with assembly and AGV transportation (FJSP-T-A), which includes processing jobs, transporting them via AGVs, and assembling them. A mixed integer linear programming (MILP) model is established to obtain optimal solutions. As the MILP model is challenging for solving large-scale problems, a novel co-evolutionary algorithm (NCEA) with two different decoding methods is proposed. In NCEA, a restart operation is developed to improve the diversity of the population, and a multiple crossover strategy is designed to improve the quality of individuals. The validity of the MILP model is proven by analyzing its complexity. The effectiveness of the restart operator, multiple crossovers, and the proposed algorithm is demonstrated by calculating and analyzing the RPI values of each algorithm's results within the time limit and performing a paired t-test on the average values of each algorithm at the 95% confidence level. This paper studies FJSP-T-A by minimizing the makespan for the first time, and presents a MILP model and an NCEA with two different decoding methods.
The flexible job shop scheduling problem (FJSP) is commonly encountered in practical manufacturing environments. A product is typically built by assembling multiple jobs during actual manufacturing. AGVs are normally used to transport the jobs from the processing shop to the assembly shop, where they are assembled. Therefore, studying the integrated scheduling problem with its processing, transportation, and assembly stages is extremely beneficial and significant. This research studies the three-stage flexible job shop scheduling problem with assembly and AGV transportation (FJSP-T-A), which includes processing jobs, transporting them via AGVs, and assembling them. A mixed integer linear programming (MILP) model is established to obtain optimal solutions. As the MILP model is challenging for solving large-scale problems, a novel co-evolutionary algorithm (NCEA) with two different decoding methods is proposed. In NCEA, a restart operation is developed to improve the diversity of the population, and a multiple crossover strategy is designed to improve the quality of individuals. The validity of the MILP model is proven by analyzing its complexity. The effectiveness of the restart operator, multiple crossovers, and the proposed algorithm is demonstrated by calculating and analyzing the RPI values of each algorithm's results within the time limit and performing a paired t-test on the average values of each algorithm at the 95% confidence level. This paper studies FJSP-T-A by minimizing the makespan for the first time, and presents a MILP model and an NCEA with two different decoding methods.
2025, 38: 120.
doi: 10.1186/s10033-025-01293-9
Abstract:
The discretization of random fields is the first and most important step in the stochastic analysis of engineering structures with spatially dependent random parameters. The essential step of discretization is solving the Fredholm integral equation to obtain the eigenvalues and eigenfunctions of the covariance functions of the random fields. The collocation method, which has fewer integral operations, is more efficient in accomplishing the task than the time-consuming Galerkin method, and it is more suitable for engineering applications with complex geometries and a large number of elements. With the help of isogeometric analysis that preserves accurate geometry in analysis, the isogeometric collocation method can efficiently achieve the results with sufficient accuracy. An adaptive moment abscissa is proposed to calculate the coordinates of the collocation points to further improve the accuracy of the collocation method. The adaptive moment abscissae led to more accurate results than the classical Greville abscissae when using the moment parameter optimized with intelligent algorithms. Numerical and engineering examples illustrate the advantages of the proposed isogeometric collocation method based on the adaptive moment abscissae over existing methods in terms of accuracy and efficiency.
The discretization of random fields is the first and most important step in the stochastic analysis of engineering structures with spatially dependent random parameters. The essential step of discretization is solving the Fredholm integral equation to obtain the eigenvalues and eigenfunctions of the covariance functions of the random fields. The collocation method, which has fewer integral operations, is more efficient in accomplishing the task than the time-consuming Galerkin method, and it is more suitable for engineering applications with complex geometries and a large number of elements. With the help of isogeometric analysis that preserves accurate geometry in analysis, the isogeometric collocation method can efficiently achieve the results with sufficient accuracy. An adaptive moment abscissa is proposed to calculate the coordinates of the collocation points to further improve the accuracy of the collocation method. The adaptive moment abscissae led to more accurate results than the classical Greville abscissae when using the moment parameter optimized with intelligent algorithms. Numerical and engineering examples illustrate the advantages of the proposed isogeometric collocation method based on the adaptive moment abscissae over existing methods in terms of accuracy and efficiency.
2025, 38: 133.
doi: 10.1186/s10033-025-01284-w
Abstract:
Efficient preparation and assembly guidance for complex products relies heavily on semantic information in assembly process documents. This information encompasses various levels of elements and complex semantic relationships. However, there is currently a scarcity of effective modeling techniques to express these documents' inherent assembly process knowledge. This study introduces a method for constructing an Assembly Process Knowledge Graph of Complex Products (APKG-CP) utilizing text mining techniques to tackle the challenges of high costs, low efficiency, and difficulty reusing process knowledge. Developing the assembly process knowledge graph involves categorizing entity and relationship classes from multiple levels. The Bert-BiLSTM-CRF model integrates BERT (bidirectional encoder representations from transformers), BiLSTM (bidirectional long short-term memory), and CRF (conditional random field) to extract knowledge entities and relationships in assembly process documents automatically. Furthermore, the knowledge fusion method automatically instantiates the assembly process knowledge graph. The proposed construction method is validated by constructing and visualizing an assembly process knowledge graph using data from an aerospace enterprise as an example. Integrating the knowledge graph with the assembly process preparation system demonstrates its effectiveness for process design.
Efficient preparation and assembly guidance for complex products relies heavily on semantic information in assembly process documents. This information encompasses various levels of elements and complex semantic relationships. However, there is currently a scarcity of effective modeling techniques to express these documents' inherent assembly process knowledge. This study introduces a method for constructing an Assembly Process Knowledge Graph of Complex Products (APKG-CP) utilizing text mining techniques to tackle the challenges of high costs, low efficiency, and difficulty reusing process knowledge. Developing the assembly process knowledge graph involves categorizing entity and relationship classes from multiple levels. The Bert-BiLSTM-CRF model integrates BERT (bidirectional encoder representations from transformers), BiLSTM (bidirectional long short-term memory), and CRF (conditional random field) to extract knowledge entities and relationships in assembly process documents automatically. Furthermore, the knowledge fusion method automatically instantiates the assembly process knowledge graph. The proposed construction method is validated by constructing and visualizing an assembly process knowledge graph using data from an aerospace enterprise as an example. Integrating the knowledge graph with the assembly process preparation system demonstrates its effectiveness for process design.
2025, 38: 165.
doi: 10.1186/s10033-025-01335-2
Abstract:
Reconstructing three-dimensional (3D) shapes from a single image remains a significant challenge in computer vision due to the inherent ambiguity caused by missing or occluded shape information. Previous studies have predominantly focused on mesh models supervised by multi-view silhouettes. However, such methods are limited in reconstructing fine details. In this study, a 3D mesh model is predicted from a single image, leveraging depth consistency and without requiring viewpoint pose annotations. The model effectively learns strong shape priors that preserve finer structures and accurately predicts view poses from "correlation-supervised" viewpoints. Additionally, standard deviation and Laplacian losses were employed to regulate mesh edge distribution, resulting in more precise reconstructions. Differentiable renderer functions were derived from the 3D mesh to generate depth maps. Compared to conventional approaches, the proposed method provided superior representation of subtle structures. When applied to both synthetic and real-world datasets, the model outperformed existing methods in view-based 3D reconstruction tasks.
Reconstructing three-dimensional (3D) shapes from a single image remains a significant challenge in computer vision due to the inherent ambiguity caused by missing or occluded shape information. Previous studies have predominantly focused on mesh models supervised by multi-view silhouettes. However, such methods are limited in reconstructing fine details. In this study, a 3D mesh model is predicted from a single image, leveraging depth consistency and without requiring viewpoint pose annotations. The model effectively learns strong shape priors that preserve finer structures and accurately predicts view poses from "correlation-supervised" viewpoints. Additionally, standard deviation and Laplacian losses were employed to regulate mesh edge distribution, resulting in more precise reconstructions. Differentiable renderer functions were derived from the 3D mesh to generate depth maps. Compared to conventional approaches, the proposed method provided superior representation of subtle structures. When applied to both synthetic and real-world datasets, the model outperformed existing methods in view-based 3D reconstruction tasks.
2025, 38: 97.
doi: 10.1186/s10033-025-01206-w
Abstract:
Predictive cruise control (PCC) is an intelligence-assisted control technology that can significantly improve the overall performance of a vehicle by using road and traffic information in advance. With the continuous development of cloud control platforms (CCPs) and telematics boxes (T-boxes), cloud-based predictive cruise control (CPCC) systems are considered an effective solution to the problems of map update difficulties and insufficient computing power on the vehicle side. In this study, a vehicle-cloud hierarchical control architecture for PCC is designed based on a CCP and T-box. This architecture utilizes waypoint structures for hierarchical and dynamic cooperative inter-triggering, enabling rolling optimization of the system and commending parsing at the vehicle end. This approach significantly improves the anti-interference capability and resolution efficiency of the system. On the CCP side, a predictive fuel-saving speed-planning (PFSP) algorithm that considers the throttle input, speed variations, and time efficiency based on the waypoint structure is proposed. It features a forward optimization search without requiring weight adjustments, demonstrating robust applicability to various road conditions and vehicles equiped with constant cruise (CC) system. On the vehicle-side T-box, based on the reference control sequence with the global navigation satellite system position, the recommended speed is analyzed and controlled using the acute angle principle. Through analyzing the differences of the PFSP algorithm compared to dynamic programming (DP) and Model predictive control (MPC) algorithms under uphill and downhill conditions, the results show that the PFSP achieves good energy-saving performance compared to CC without exhibiting significant speed fluctuations, demonstrating strong adaptability to the CC system. Finally, by building an experimental platform and running field tests over a total of 2000 km, we verified the effectiveness and stability of the CPCC system and proved the fuel-saving performance of the proposed PFSP algorithm. The results showed that the CPCC system equipped with the PFSP algorithm achieved an average fuel-saving rate of 2.05%–4.39% compared to CC.
Predictive cruise control (PCC) is an intelligence-assisted control technology that can significantly improve the overall performance of a vehicle by using road and traffic information in advance. With the continuous development of cloud control platforms (CCPs) and telematics boxes (T-boxes), cloud-based predictive cruise control (CPCC) systems are considered an effective solution to the problems of map update difficulties and insufficient computing power on the vehicle side. In this study, a vehicle-cloud hierarchical control architecture for PCC is designed based on a CCP and T-box. This architecture utilizes waypoint structures for hierarchical and dynamic cooperative inter-triggering, enabling rolling optimization of the system and commending parsing at the vehicle end. This approach significantly improves the anti-interference capability and resolution efficiency of the system. On the CCP side, a predictive fuel-saving speed-planning (PFSP) algorithm that considers the throttle input, speed variations, and time efficiency based on the waypoint structure is proposed. It features a forward optimization search without requiring weight adjustments, demonstrating robust applicability to various road conditions and vehicles equiped with constant cruise (CC) system. On the vehicle-side T-box, based on the reference control sequence with the global navigation satellite system position, the recommended speed is analyzed and controlled using the acute angle principle. Through analyzing the differences of the PFSP algorithm compared to dynamic programming (DP) and Model predictive control (MPC) algorithms under uphill and downhill conditions, the results show that the PFSP achieves good energy-saving performance compared to CC without exhibiting significant speed fluctuations, demonstrating strong adaptability to the CC system. Finally, by building an experimental platform and running field tests over a total of 2000 km, we verified the effectiveness and stability of the CPCC system and proved the fuel-saving performance of the proposed PFSP algorithm. The results showed that the CPCC system equipped with the PFSP algorithm achieved an average fuel-saving rate of 2.05%–4.39% compared to CC.
2025, 38: 63.
doi: 10.1186/s10033-025-01207-9
Abstract:
In the parallel steering coordination control strategy for path tracking, it is difficult to match the current driver steering model using the fixed parameters with the actual driver, and the designed steering coordination control strategy under a single objective and simple conditions is difficult to adapt to the multi-dimensional state variables' input. In this paper, we propose a deep reinforcement learning algorithm-based multi-objective parallel human-machine steering coordination strategy for path tracking considering driver misoperation and external disturbance. Firstly, the driver steering mathematical model is constructed based on the driver preview characteristics and steering delay response, and the driver characteristic parameters are fitted after collecting the actual driver driving data. Secondly, considering that the vehicle is susceptible to the influence of external disturbances during the driving process, the Tube MPC (Tube Model Predictive Control) based path tracking steering controller is designed based on the vehicle system dynamics error model. After verifying that the driver steering model meets the driver steering operation characteristics, DQN (Deep Q-network), DDPG (Deep Deterministic Policy Gradient) and TD3 (Twin Delayed Deep Deterministic Policy Gradient) deep reinforcement learning algorithms are utilized to design a multi-objective parallel steering coordination strategy which satisfies the multi-dimensional state variables' input of the vehicle. Finally, the tracking accuracy, lateral safety, human-machine conflict and driver steering load evaluation index are designed in different driver operation states and different road environments, and the performance of the parallel steering coordination control strategies with different deep reinforcement learning algorithms and fuzzy algorithms are compared by simulations and hardware in the loop experiments. The results show that the parallel steering collaborative strategy based on a deep reinforcement learning algorithm can more effectively assist the driver in tracking the target path under lateral wind interference and driver misoperation, and the TD3-based coordination control strategy has better overall performance.
In the parallel steering coordination control strategy for path tracking, it is difficult to match the current driver steering model using the fixed parameters with the actual driver, and the designed steering coordination control strategy under a single objective and simple conditions is difficult to adapt to the multi-dimensional state variables' input. In this paper, we propose a deep reinforcement learning algorithm-based multi-objective parallel human-machine steering coordination strategy for path tracking considering driver misoperation and external disturbance. Firstly, the driver steering mathematical model is constructed based on the driver preview characteristics and steering delay response, and the driver characteristic parameters are fitted after collecting the actual driver driving data. Secondly, considering that the vehicle is susceptible to the influence of external disturbances during the driving process, the Tube MPC (Tube Model Predictive Control) based path tracking steering controller is designed based on the vehicle system dynamics error model. After verifying that the driver steering model meets the driver steering operation characteristics, DQN (Deep Q-network), DDPG (Deep Deterministic Policy Gradient) and TD3 (Twin Delayed Deep Deterministic Policy Gradient) deep reinforcement learning algorithms are utilized to design a multi-objective parallel steering coordination strategy which satisfies the multi-dimensional state variables' input of the vehicle. Finally, the tracking accuracy, lateral safety, human-machine conflict and driver steering load evaluation index are designed in different driver operation states and different road environments, and the performance of the parallel steering coordination control strategies with different deep reinforcement learning algorithms and fuzzy algorithms are compared by simulations and hardware in the loop experiments. The results show that the parallel steering collaborative strategy based on a deep reinforcement learning algorithm can more effectively assist the driver in tracking the target path under lateral wind interference and driver misoperation, and the TD3-based coordination control strategy has better overall performance.
2025, 38: 66.
doi: 10.1186/s10033-024-01143-0
Abstract:
With increasingly serious environmental pollution and the energy crisis, fuel cell hybrid electric vehicles have been considered as an ideal alternative to traditional hybrid electric vehicles. Nevertheless, the total costs of fuel cell systems are still too high, thus limiting the further development of fuel cell hybrid electric vehicles. This paper presents an energy management strategy (EMS) based on deep reinforcement learning for the energy management of fuel cell hybrid electric vehicles. The energy management model of a fuel cell hybrid electric bus and its main components are established. Considering the power response characteristics of the fuel cell system, the power change rate of the fuel cell system is reasonably limited and introduced as action variables into the network of Double Deep Q-Learning (DDQL), and a novel DDQL-based EMS is developed for the fuel cell hybrid electric bus. Subsequently, a comparative test is conducted with the DP-based and the Rule-based EMS to analyze the performance of the DDQL-based EMS. The results indicate that the proposed EMS achieves good fuel economy performance, with an improvement of 15.4% compared to the Rule-based EMS under the training scenarios. In terms of generalization performance, the proposed EMS also achieves good fuel economy performance, which improves by 13.3% compared to the Rule-based energy management strategy under the testing scenario.
With increasingly serious environmental pollution and the energy crisis, fuel cell hybrid electric vehicles have been considered as an ideal alternative to traditional hybrid electric vehicles. Nevertheless, the total costs of fuel cell systems are still too high, thus limiting the further development of fuel cell hybrid electric vehicles. This paper presents an energy management strategy (EMS) based on deep reinforcement learning for the energy management of fuel cell hybrid electric vehicles. The energy management model of a fuel cell hybrid electric bus and its main components are established. Considering the power response characteristics of the fuel cell system, the power change rate of the fuel cell system is reasonably limited and introduced as action variables into the network of Double Deep Q-Learning (DDQL), and a novel DDQL-based EMS is developed for the fuel cell hybrid electric bus. Subsequently, a comparative test is conducted with the DP-based and the Rule-based EMS to analyze the performance of the DDQL-based EMS. The results indicate that the proposed EMS achieves good fuel economy performance, with an improvement of 15.4% compared to the Rule-based EMS under the training scenarios. In terms of generalization performance, the proposed EMS also achieves good fuel economy performance, which improves by 13.3% compared to the Rule-based energy management strategy under the testing scenario.
2025, 38: 122.
doi: 10.1186/s10033-025-01276-w
Abstract:
Current topology optimization methods for nonlinear continuum structures often suffer from low computational efficiency and limited applicability to complex nonlinear problems. To address these issues, this paper proposes an improved bi-directional evolutionary structural optimization (BESO) method tailored for maximizing stiffness in nonlinear structures. The optimization program is developed in Python and can be combined with Abaqus software to facilitate finite element analysis (FEA). To accelerate the speed of optimization, a novel adaptive evolutionary ratio (ER) strategy based on the BESO method is introduced, with four distinct adaptive ER functions proposed. The Newton-Raphson method is utilized for iteratively solving nonlinear equilibrium equations, and the sensitivity information for updating design variables is derived using the adjoint method. Additionally, this study extends topology optimization to account for both material nonlinearity and geometric nonlinearity, analyzing the effects of various nonlinearities. A series of comparative studies are conducted using benchmark cases to validate the effectiveness of the proposed method. The results show that the BESO method with adaptive ER significantly improves the optimization efficiency. Compared to the BESO method with a fixed ER, the convergence speed of the four adaptive ER BESO methods is increased by 37.3%, 26.7%, 12% and 18.7%, respectively. Given that Abaqus is a powerful FEA platform, this method has the potential to be extended to large-scale engineering structures and to address more complex optimization problems. This research proposes an improved BESO method with novel adaptive ER, which significantly accelerates the optimization process and enables its application to topology optimization of nonlinear structures.
Current topology optimization methods for nonlinear continuum structures often suffer from low computational efficiency and limited applicability to complex nonlinear problems. To address these issues, this paper proposes an improved bi-directional evolutionary structural optimization (BESO) method tailored for maximizing stiffness in nonlinear structures. The optimization program is developed in Python and can be combined with Abaqus software to facilitate finite element analysis (FEA). To accelerate the speed of optimization, a novel adaptive evolutionary ratio (ER) strategy based on the BESO method is introduced, with four distinct adaptive ER functions proposed. The Newton-Raphson method is utilized for iteratively solving nonlinear equilibrium equations, and the sensitivity information for updating design variables is derived using the adjoint method. Additionally, this study extends topology optimization to account for both material nonlinearity and geometric nonlinearity, analyzing the effects of various nonlinearities. A series of comparative studies are conducted using benchmark cases to validate the effectiveness of the proposed method. The results show that the BESO method with adaptive ER significantly improves the optimization efficiency. Compared to the BESO method with a fixed ER, the convergence speed of the four adaptive ER BESO methods is increased by 37.3%, 26.7%, 12% and 18.7%, respectively. Given that Abaqus is a powerful FEA platform, this method has the potential to be extended to large-scale engineering structures and to address more complex optimization problems. This research proposes an improved BESO method with novel adaptive ER, which significantly accelerates the optimization process and enables its application to topology optimization of nonlinear structures.
2025, 38: 184.
doi: 10.1186/s10033-025-01294-8
Abstract:
Due to errors in vehicle dynamics modeling, uncertainty in model parameters, and disturbances from curvature, the performance of the path tracking controller is poor or even unstable under high-speed and large-curvature conditions. Therefore, a path tracking robust control strategy based on force-driven H∞ and MPC is proposed. To fully exploit the nonlinear dynamics characteristics of tires, a force-driven state space model of a path tracking system based on a linear time-varying tire model is established; the H∞ and MPC methods are used to design a robust controller. Considering disturbance and system state constraints, the robust control constraint model based on LMI is established. Finally, the proposed controller is validated through joint simulations using CarSim and MATLAB. The results show that the maximum lateral deviation is reduced by 17.07%, and the maximum course angle deviation is reduced by 13.04% under large curvature disturbance conditions. The maximum lateral deviation is reduced by 27.85%, and the maximum course angle deviation is reduced by 31.17% under conditions of uncertain road adhesion coefficients. Based on the controller's performance, the proposed controller effectively mitigates modeling errors, parameter uncertainties, and curvature disturbances.
Due to errors in vehicle dynamics modeling, uncertainty in model parameters, and disturbances from curvature, the performance of the path tracking controller is poor or even unstable under high-speed and large-curvature conditions. Therefore, a path tracking robust control strategy based on force-driven H∞ and MPC is proposed. To fully exploit the nonlinear dynamics characteristics of tires, a force-driven state space model of a path tracking system based on a linear time-varying tire model is established; the H∞ and MPC methods are used to design a robust controller. Considering disturbance and system state constraints, the robust control constraint model based on LMI is established. Finally, the proposed controller is validated through joint simulations using CarSim and MATLAB. The results show that the maximum lateral deviation is reduced by 17.07%, and the maximum course angle deviation is reduced by 13.04% under large curvature disturbance conditions. The maximum lateral deviation is reduced by 27.85%, and the maximum course angle deviation is reduced by 31.17% under conditions of uncertain road adhesion coefficients. Based on the controller's performance, the proposed controller effectively mitigates modeling errors, parameter uncertainties, and curvature disturbances.
2025, 38: 102.
doi: 10.1186/s10033-025-01270-2
Abstract:
Vehicle collision avoidance (CA) has been widely studied to improve road traffic safety. However, most evasion assistance control methods face challenges in effectively coordinating collision avoidance safety and human-machine interaction conflict. This paper introduces a novel multi-mode evasion assistance control (MEAC) method for intelligent distributed-drive electric vehicles. A reference safety area is established considering the vehicle safety and stability requirements, which serves as a guiding principle for evading obstacles. The proposed method includes two control modes: Shared-EAC (S-EAC) and Emergency-EAC (E-EAC). In S-EAC, an integrated human-machine authority allocation mechanism is designed to mitigate conflicts between human drivers and the control system during collision avoidance. The E-EAC mode is tailored for situations where the driver has no collision avoidance behavior and utilizes model predictive control to generate additional yaw moments for collision avoidance. Simulation and experimental results indicate that the proposed method reduces human-machine conflict and assists the driver in safe collision avoidance in the S-EAC mode under various driver conditions. In addition, it enhances the vehicle responsiveness and reduces the extent of emergency steering in the E-EAC mode while improving the safety and stability during the collision avoidance process.
Vehicle collision avoidance (CA) has been widely studied to improve road traffic safety. However, most evasion assistance control methods face challenges in effectively coordinating collision avoidance safety and human-machine interaction conflict. This paper introduces a novel multi-mode evasion assistance control (MEAC) method for intelligent distributed-drive electric vehicles. A reference safety area is established considering the vehicle safety and stability requirements, which serves as a guiding principle for evading obstacles. The proposed method includes two control modes: Shared-EAC (S-EAC) and Emergency-EAC (E-EAC). In S-EAC, an integrated human-machine authority allocation mechanism is designed to mitigate conflicts between human drivers and the control system during collision avoidance. The E-EAC mode is tailored for situations where the driver has no collision avoidance behavior and utilizes model predictive control to generate additional yaw moments for collision avoidance. Simulation and experimental results indicate that the proposed method reduces human-machine conflict and assists the driver in safe collision avoidance in the S-EAC mode under various driver conditions. In addition, it enhances the vehicle responsiveness and reduces the extent of emergency steering in the E-EAC mode while improving the safety and stability during the collision avoidance process.
2025, 38: 150.
doi: 10.1186/s10033-025-01292-w
Abstract:
Distributed drive electric vehicles (DDEVs) endow the ability to improve vehicle stability performance through direct yaw-moment control (DYC). However, the nonlinear characteristics pose a great challenge to vehicle dynamics control. For this purpose, this paper studies the DYC through the Takagi-Sugeno (T-S) fuzzy-based model predictive control to deal with the nonlinear challenge. First, a T-S fuzzy-based vehicle dynamics model is established to describe the time-varying tire cornering stiffness and vehicle speeds, and thus the uncertain parameters can be represented by the norm-bounded uncertainties. Then, a robust model predictive control (MPC) is developed to guarantee vehicle handling stability. A feasible solution can be obtained through a set of linear matrix inequalities (LMIs). Finally, the tests are conducted by the Carsim/Simulink joint platform to verify the proposed method. The comparative results show that the proposed strategy can effectively guarantee the vehicle's lateral stability while handling the nonlinear challenge.
Distributed drive electric vehicles (DDEVs) endow the ability to improve vehicle stability performance through direct yaw-moment control (DYC). However, the nonlinear characteristics pose a great challenge to vehicle dynamics control. For this purpose, this paper studies the DYC through the Takagi-Sugeno (T-S) fuzzy-based model predictive control to deal with the nonlinear challenge. First, a T-S fuzzy-based vehicle dynamics model is established to describe the time-varying tire cornering stiffness and vehicle speeds, and thus the uncertain parameters can be represented by the norm-bounded uncertainties. Then, a robust model predictive control (MPC) is developed to guarantee vehicle handling stability. A feasible solution can be obtained through a set of linear matrix inequalities (LMIs). Finally, the tests are conducted by the Carsim/Simulink joint platform to verify the proposed method. The comparative results show that the proposed strategy can effectively guarantee the vehicle's lateral stability while handling the nonlinear challenge.
2025, 38: 78.
doi: 10.1186/s10033-025-01235-5
Abstract:
The spoke as a key component has a significant impact on the performance of the non-pneumatic tire (NPT). The current research has focused on adjusting spoke structures to improve the single performance of NPT. Few studies have been conducted to synergistically improve multi-performance by optimizing the spoke structure. Inspired by the concept of functionally gradient structures, this paper introduces a functionally gradient honeycomb NPT and its optimization method. Firstly, this paper completes the parameterization of the honeycomb spoke structure and establishes the numerical models of honeycomb NPTs with seven different gradients. Subsequently, the accuracy of the numerical models is verified using experimental methods. Then, the static and dynamic characteristics of these gradient honeycomb NPTs are thoroughly examined by using the finite element method. The findings highlight that the gradient structure of NPT-3 has superior performance. Building upon this, the study investigates the effects of key parameters, such as honeycomb spoke thickness and length, on load-carrying capacity, honeycomb spoke stress and mass. Finally, a multi-objective optimization method is proposed that uses a response surface model (RSM) and the Nondominated Sorting Genetic Algorithm - Ⅱ (NSGA-Ⅱ) to further optimize the functional gradient honeycomb NPTs. The optimized NPT-OP shows a 23.48% reduction in radial stiffness, 8.95% reduction in maximum spoke stress and 16.86% reduction in spoke mass compared to the initial NPT-1. The damping characteristics of the NPT-OP have also been improved. The results offer a theoretical foundation and technical methodology for the structural design and optimization of gradient honeycomb NPTs.
The spoke as a key component has a significant impact on the performance of the non-pneumatic tire (NPT). The current research has focused on adjusting spoke structures to improve the single performance of NPT. Few studies have been conducted to synergistically improve multi-performance by optimizing the spoke structure. Inspired by the concept of functionally gradient structures, this paper introduces a functionally gradient honeycomb NPT and its optimization method. Firstly, this paper completes the parameterization of the honeycomb spoke structure and establishes the numerical models of honeycomb NPTs with seven different gradients. Subsequently, the accuracy of the numerical models is verified using experimental methods. Then, the static and dynamic characteristics of these gradient honeycomb NPTs are thoroughly examined by using the finite element method. The findings highlight that the gradient structure of NPT-3 has superior performance. Building upon this, the study investigates the effects of key parameters, such as honeycomb spoke thickness and length, on load-carrying capacity, honeycomb spoke stress and mass. Finally, a multi-objective optimization method is proposed that uses a response surface model (RSM) and the Nondominated Sorting Genetic Algorithm - Ⅱ (NSGA-Ⅱ) to further optimize the functional gradient honeycomb NPTs. The optimized NPT-OP shows a 23.48% reduction in radial stiffness, 8.95% reduction in maximum spoke stress and 16.86% reduction in spoke mass compared to the initial NPT-1. The damping characteristics of the NPT-OP have also been improved. The results offer a theoretical foundation and technical methodology for the structural design and optimization of gradient honeycomb NPTs.
2025, 38: 95.
doi: 10.1186/s10033-025-01264-0
Abstract:
Automated valet parking systems based on parking automated guided vehicles (P-AGVs) are effective for improving parking convenience and increasing parking density. The ability of P-AGVs to move towards any position and attain any orientation simultaneously due to their mecanum wheels makes it convenient to transport vehicles in a parking lot. In this study, a nonlinear disturbance observer-based sliding mode controller for the trajectory tracking problem of a P-AGV is proposed. The kinematic and dynamic models for a P-AGV tracking trajectory are first analyzed in sequence and the influences of disturbing forces considered. Subsequently, a nonlinear disturbance observer (NDO) is designed to estimate the disturbing forces and torques generated by the caster wheels. Based on the designed NDO, a robust nonsingular terminal sliding-mode (NTSM) controller is used to track reference trajectories. The stabilities of the NDO and NDO-NTSM control systems are theoretically verified using their Lyapunov functions. Finally, simulations and experiments are performed to verify the effectiveness of the proposed control scheme. The experimental results show that the proposed NDO-NTSM controller can improve the trajectory tracking stability by 42–68% compared to a traditional NTSM controller. The NDO-based sliding mode controller for trajectory tracking proposed in this study can effectively reduce the impact of disturbances on trajectory tracking accuracy.
Automated valet parking systems based on parking automated guided vehicles (P-AGVs) are effective for improving parking convenience and increasing parking density. The ability of P-AGVs to move towards any position and attain any orientation simultaneously due to their mecanum wheels makes it convenient to transport vehicles in a parking lot. In this study, a nonlinear disturbance observer-based sliding mode controller for the trajectory tracking problem of a P-AGV is proposed. The kinematic and dynamic models for a P-AGV tracking trajectory are first analyzed in sequence and the influences of disturbing forces considered. Subsequently, a nonlinear disturbance observer (NDO) is designed to estimate the disturbing forces and torques generated by the caster wheels. Based on the designed NDO, a robust nonsingular terminal sliding-mode (NTSM) controller is used to track reference trajectories. The stabilities of the NDO and NDO-NTSM control systems are theoretically verified using their Lyapunov functions. Finally, simulations and experiments are performed to verify the effectiveness of the proposed control scheme. The experimental results show that the proposed NDO-NTSM controller can improve the trajectory tracking stability by 42–68% compared to a traditional NTSM controller. The NDO-based sliding mode controller for trajectory tracking proposed in this study can effectively reduce the impact of disturbances on trajectory tracking accuracy.
2025, 38: 155.
doi: 10.1186/s10033-025-01329-0
Abstract:
Non-pneumatic wheels inherently offer explosion-proof advantages compared to pneumatic wheel. Our team innovatively proposed an “elastic ring-hinge group” type non-pneumatic mechanical elastic wheel (ME-Wheel). To analyze the gas flow characteristics around the ME-Wheel, this study analyzed the aerodynamic characteristics of the ME-Wheel for the first time by using CFD calculation method, and studied the influences of speed, steering angle, camber angle and hinge group on the aerodynamic characteristics of the wheel. Compared with camber angle, steering angle has a more significant effect on the aerodynamic characteristics of non-pneumatic mechanical elastic wheels in terms of lift and drag. Speed has no significant effect on the wheel drag coefficient and lift coefficient. The number of hinge groups has a significant effect on wheel aerodynamic characteristics. The deviations between the maximum and minimum values of drag, lift, drag coefficient, and lift coefficient are 6.06%, 8.57%, 6.05%, and 8.6%, respectively. This study addresses a critical gap in the design optimization of ME-Wheel, provides a theoretical basis for the aerodynamic optimization of ME-Wheel, and has strong practical significance for the commercial development of non-pneumatic mechanical elastic wheels.
Non-pneumatic wheels inherently offer explosion-proof advantages compared to pneumatic wheel. Our team innovatively proposed an “elastic ring-hinge group” type non-pneumatic mechanical elastic wheel (ME-Wheel). To analyze the gas flow characteristics around the ME-Wheel, this study analyzed the aerodynamic characteristics of the ME-Wheel for the first time by using CFD calculation method, and studied the influences of speed, steering angle, camber angle and hinge group on the aerodynamic characteristics of the wheel. Compared with camber angle, steering angle has a more significant effect on the aerodynamic characteristics of non-pneumatic mechanical elastic wheels in terms of lift and drag. Speed has no significant effect on the wheel drag coefficient and lift coefficient. The number of hinge groups has a significant effect on wheel aerodynamic characteristics. The deviations between the maximum and minimum values of drag, lift, drag coefficient, and lift coefficient are 6.06%, 8.57%, 6.05%, and 8.6%, respectively. This study addresses a critical gap in the design optimization of ME-Wheel, provides a theoretical basis for the aerodynamic optimization of ME-Wheel, and has strong practical significance for the commercial development of non-pneumatic mechanical elastic wheels.
2025, 38: 180.
doi: 10.1186/s10033-025-01286-8
Abstract:
This study aims to develop an accurate calculation model of transmission torque and load-bearing capacity for hydro-viscous clutches (HVC) used in high-power vehicles, which is important to investigate the step-less speed regulation characteristics in a fan drive system. However, most of the existing models ignore the distribution differences of groove area along the radial direction, which may lead to significant deviations in calculating the mechanical property of friction pairs related to operating conditions and the engagement process. To fill this gap, a new calculation model for bearing capacity and frictional torque of friction pairs with different oil grooves is proposed, in which the traditional fixed contact area ratio coefficient for oil groove measurement is replaced by a more precise discrete micro-ring area ratio (DMAR) integration method. Then, a 32-degree-of-freedoms dynamic model of HVC at a fan drive system is established for the prediction of dynamic responses during speed regulation. Results show that friction pairs with different oil grooves have a direct influence on frictional torque and bearing capacity through the change of DMAR along the radial direction. The friction pairs with different groove structures have oscillation phenomena at the engagement steady-state boundary. Furthermore, a step-less speed regulation experimental setup is established to verify the correctness of the proposed model. It is demonstrated that the axial engagement force and the speed regulation curve predicted by the proposed method are in good agreement with the experimental data. The results could effectively predict the engagement dynamic characteristics. The numerical relationship among the structure parameters, the mechanical properties of friction pairs, and the speed regulation characteristics of the system are established through the proposed model, which lays a theoretical foundation for the structure design of friction plates and optimization of step-less speed regulation performance.
This study aims to develop an accurate calculation model of transmission torque and load-bearing capacity for hydro-viscous clutches (HVC) used in high-power vehicles, which is important to investigate the step-less speed regulation characteristics in a fan drive system. However, most of the existing models ignore the distribution differences of groove area along the radial direction, which may lead to significant deviations in calculating the mechanical property of friction pairs related to operating conditions and the engagement process. To fill this gap, a new calculation model for bearing capacity and frictional torque of friction pairs with different oil grooves is proposed, in which the traditional fixed contact area ratio coefficient for oil groove measurement is replaced by a more precise discrete micro-ring area ratio (DMAR) integration method. Then, a 32-degree-of-freedoms dynamic model of HVC at a fan drive system is established for the prediction of dynamic responses during speed regulation. Results show that friction pairs with different oil grooves have a direct influence on frictional torque and bearing capacity through the change of DMAR along the radial direction. The friction pairs with different groove structures have oscillation phenomena at the engagement steady-state boundary. Furthermore, a step-less speed regulation experimental setup is established to verify the correctness of the proposed model. It is demonstrated that the axial engagement force and the speed regulation curve predicted by the proposed method are in good agreement with the experimental data. The results could effectively predict the engagement dynamic characteristics. The numerical relationship among the structure parameters, the mechanical properties of friction pairs, and the speed regulation characteristics of the system are established through the proposed model, which lays a theoretical foundation for the structure design of friction plates and optimization of step-less speed regulation performance.
2025, 38: 149.
doi: 10.1186/s10033-025-01289-5
Abstract:
Traditionally, passenger comfort in vehicles is perceived as being most influenced by acceleration and jerk. Consequently, the current research primarily focuses on developing control algorithms to limit the maximum acceleration and jerk of the vehicle in order to improve passenger comfort. However, naturalistic driving studies demonstrate that such simple characteristics are insufficient for accurately evaluating passenger comfort. This study identifies motion complexity as a key factor of passenger comfort. A series of naturalistic driving studies are conducted, during which passenger comfort is assessed using a 5-point Likert scale. Moreover, a real-time passenger comfort measurement based on electromyography (EMG) and stepwise regression is proposed to facilitate seamless data collection. Time-series features representing motion complexity are then introduced to better describe passenger comfort. Hierarchical regression confirms that simple characteristics of motion are insufficient to explain passenger comfort, and shows that the proposed motion complexity features have a substantial effect on passenger comfort. Finally, a machine learning-based real-time passenger comfort estimation method is developed according to the foregoing findings. Experimental results show that the proposed method can accurately estimate passenger comfort in real-time using only vehicle motion information. The findings of this study suggest that vehicle motion complexity should be considered in future passenger comfort studies.
Traditionally, passenger comfort in vehicles is perceived as being most influenced by acceleration and jerk. Consequently, the current research primarily focuses on developing control algorithms to limit the maximum acceleration and jerk of the vehicle in order to improve passenger comfort. However, naturalistic driving studies demonstrate that such simple characteristics are insufficient for accurately evaluating passenger comfort. This study identifies motion complexity as a key factor of passenger comfort. A series of naturalistic driving studies are conducted, during which passenger comfort is assessed using a 5-point Likert scale. Moreover, a real-time passenger comfort measurement based on electromyography (EMG) and stepwise regression is proposed to facilitate seamless data collection. Time-series features representing motion complexity are then introduced to better describe passenger comfort. Hierarchical regression confirms that simple characteristics of motion are insufficient to explain passenger comfort, and shows that the proposed motion complexity features have a substantial effect on passenger comfort. Finally, a machine learning-based real-time passenger comfort estimation method is developed according to the foregoing findings. Experimental results show that the proposed method can accurately estimate passenger comfort in real-time using only vehicle motion information. The findings of this study suggest that vehicle motion complexity should be considered in future passenger comfort studies.
2025, 38: 71.
doi: 10.1186/s10033-025-01203-z
Abstract:
Complex road conditions without signalized intersections when the traffic flow is nearly saturated result in high traffic congestion and accidents, reducing the traffic efficiency of intelligent vehicles. The complex road traffic environment of smart vehicles and other vehicles frequently experiences conflicting start and stop motion. The fine-grained scheduling of autonomous vehicles (AVs) at non-signalized intersections, which is a promising technique for exploring optimal driving paths for both assisted driving nowadays and driverless cars in the near future, has attracted significant attention owing to its high potential for improving road safety and traffic efficiency. Fine-grained scheduling primarily focuses on signalized intersection scenarios, as applying it directly to non-signalized intersections is challenging because each AV can move freely without traffic signal control. This may cause frequent driving collisions and low road traffic efficiency. Therefore, this study proposes a novel algorithm to address this issue. Our work focuses on the fine-grained scheduling of automated vehicles at non-signal intersections via dual reinforced training (FS-DRL). For FS-DRL, we first use a grid to describe the non-signalized intersection and propose a convolutional neural network (CNN)-based fast decision model that can rapidly yield a coarse-grained scheduling decision for each AV in a distributed manner. We then load these coarse-grained scheduling decisions onto a deep Q-learning network (DQN) for further evaluation. We use an adaptive learning rate to maximize the reward function and employ parameter ε to tradeoff the fast speed of coarse-grained scheduling in the CNN and optimal fine-grained scheduling in the DQN. In addition, we prove that using this adaptive learning rate leads to a converged loss rate with an extremely small number of training loops. The simulation results show that compared with Dijkstra, RNN, and ant colony-based scheduling, FS-DRL yields a high accuracy of 96.5% on the sample, with improved performance of approximately 61.54%–85.37% in terms of the average conflict and traffic efficiency.
Complex road conditions without signalized intersections when the traffic flow is nearly saturated result in high traffic congestion and accidents, reducing the traffic efficiency of intelligent vehicles. The complex road traffic environment of smart vehicles and other vehicles frequently experiences conflicting start and stop motion. The fine-grained scheduling of autonomous vehicles (AVs) at non-signalized intersections, which is a promising technique for exploring optimal driving paths for both assisted driving nowadays and driverless cars in the near future, has attracted significant attention owing to its high potential for improving road safety and traffic efficiency. Fine-grained scheduling primarily focuses on signalized intersection scenarios, as applying it directly to non-signalized intersections is challenging because each AV can move freely without traffic signal control. This may cause frequent driving collisions and low road traffic efficiency. Therefore, this study proposes a novel algorithm to address this issue. Our work focuses on the fine-grained scheduling of automated vehicles at non-signal intersections via dual reinforced training (FS-DRL). For FS-DRL, we first use a grid to describe the non-signalized intersection and propose a convolutional neural network (CNN)-based fast decision model that can rapidly yield a coarse-grained scheduling decision for each AV in a distributed manner. We then load these coarse-grained scheduling decisions onto a deep Q-learning network (DQN) for further evaluation. We use an adaptive learning rate to maximize the reward function and employ parameter ε to tradeoff the fast speed of coarse-grained scheduling in the CNN and optimal fine-grained scheduling in the DQN. In addition, we prove that using this adaptive learning rate leads to a converged loss rate with an extremely small number of training loops. The simulation results show that compared with Dijkstra, RNN, and ant colony-based scheduling, FS-DRL yields a high accuracy of 96.5% on the sample, with improved performance of approximately 61.54%–85.37% in terms of the average conflict and traffic efficiency.
2025, 38: 181.
doi: 10.1186/s10033-025-01347-y
Abstract:
The average stiffness performance indices throughout the workspace are commonly used as global stiffness performance indices to evaluate the overall stiffness performance of parallel mechanisms, which involves an analysis of the stiffness performance of numerous discrete points in the workspace. This necessitates time-consuming and inefficient calculation, which is particularly pronounced in the optimization design stage of the mechanism, where the variations in the global stiffness performance indices versus various dimensional and structural parameters need to be analyzed. This paper presents a semi-analytical approach for stiffness modeling of the novel (R(RPS&RP))&2-UPS parallel mechanism (referred to as the Trifree mechanism) and proposes "local" stiffness performance indices as alternatives to global indices. Drawing on the screw theory, the Cartesian stiffness matrix of the Trifree mechanism is formulated explicitly by considering the compliances of all elastic elements and the over-constraint characteristics inherent in the mechanism. Based on the spherical motion pattern of the Trifree mechanism, four special reference configurations are extracted within the workspace. This yields "local" stiffness performance indices capable of accurately evaluating the overall stiffness performance of the mechanism and effectively improving the computational efficiency. The variations in global and "local" stiffness performance indices versus key design parameters are investigated. Furthermore, the proposed indices are applied to the Tricept and Trimule mechanisms. The results demonstrate that the proposed indices exhibit excellent computational accuracy and efficiency in evaluating the overall stiffness performance of these spherical parallel mechanisms. Moreover, the stiffness performance of the novel parallel mechanism investigated in this study closely resembles that of the well-known Tricept and Trimule mechanisms. This research proposes a semi-analytic stiffness model of the Trifree mechanism and "local" stiffness performance indices to evaluate the overall stiffness performance, thereby substantially improving the computational efficiency without sacrificing accuracy.
The average stiffness performance indices throughout the workspace are commonly used as global stiffness performance indices to evaluate the overall stiffness performance of parallel mechanisms, which involves an analysis of the stiffness performance of numerous discrete points in the workspace. This necessitates time-consuming and inefficient calculation, which is particularly pronounced in the optimization design stage of the mechanism, where the variations in the global stiffness performance indices versus various dimensional and structural parameters need to be analyzed. This paper presents a semi-analytical approach for stiffness modeling of the novel (R(RPS&RP))&2-UPS parallel mechanism (referred to as the Trifree mechanism) and proposes "local" stiffness performance indices as alternatives to global indices. Drawing on the screw theory, the Cartesian stiffness matrix of the Trifree mechanism is formulated explicitly by considering the compliances of all elastic elements and the over-constraint characteristics inherent in the mechanism. Based on the spherical motion pattern of the Trifree mechanism, four special reference configurations are extracted within the workspace. This yields "local" stiffness performance indices capable of accurately evaluating the overall stiffness performance of the mechanism and effectively improving the computational efficiency. The variations in global and "local" stiffness performance indices versus key design parameters are investigated. Furthermore, the proposed indices are applied to the Tricept and Trimule mechanisms. The results demonstrate that the proposed indices exhibit excellent computational accuracy and efficiency in evaluating the overall stiffness performance of these spherical parallel mechanisms. Moreover, the stiffness performance of the novel parallel mechanism investigated in this study closely resembles that of the well-known Tricept and Trimule mechanisms. This research proposes a semi-analytic stiffness model of the Trifree mechanism and "local" stiffness performance indices to evaluate the overall stiffness performance, thereby substantially improving the computational efficiency without sacrificing accuracy.
2025, 38: 141.
doi: 10.1186/s10033-025-01296-6
Abstract:
The abundant muscle tissues of the forearm determine the movements of the wrist, hand and fingers together. However, linking wrist kinematics and forearm muscle activation is still a challenging. There may exist blindness in the rehabilitation therapy of forearm muscles, due to the lack of the physiological characteristics of muscle activation and sequences. An armband with eight channels was used to collect surface electromyographic signals (sEMGs) of a specific section of the forearm under the different wrist movements, palm postures, and external loads, based on the image of magnetic resonance imaging (MRI). The collected cross-sectional muscles covered almost all surface muscles. The muscle activation could be expressed clearly by enveloping the sEMG signals of 8 muscles within a single cycle. The root mean square (RMS) and the average peak value\begin{document}$ \overline{V}_{P} $\end{document} were used to evaluate the activation intensities of dominant muscles. The activation sequences and the absolute times of dominant muscles were obtained from the envelopes of their raw sEMGs, and not influenced by the palm postures and external loads. In addition, their RMS and \begin{document}$ \overline{V}_{P} $\end{document} under each wrist movement increased approximate linearly with external loads. The corresponding contribution ratios were first calculated to evaluate the role played by each muscle. The well-defined data of forearm muscles could provide standard references for the rehabilitation therapy of forearm muscles.
The abundant muscle tissues of the forearm determine the movements of the wrist, hand and fingers together. However, linking wrist kinematics and forearm muscle activation is still a challenging. There may exist blindness in the rehabilitation therapy of forearm muscles, due to the lack of the physiological characteristics of muscle activation and sequences. An armband with eight channels was used to collect surface electromyographic signals (sEMGs) of a specific section of the forearm under the different wrist movements, palm postures, and external loads, based on the image of magnetic resonance imaging (MRI). The collected cross-sectional muscles covered almost all surface muscles. The muscle activation could be expressed clearly by enveloping the sEMG signals of 8 muscles within a single cycle. The root mean square (RMS) and the average peak value
2025, 38: 98.
doi: 10.1186/s10033-025-01267-x
Abstract:
Cable-driven parallel robots (CDPRs) have advantages of larger workspace and load capacity than conventional parallel robots while existing interference problems among cables, workpieces and the end-effector. In order to avoid collision and improve the flexibility of the robots, this study proposes a reconfigurable cable-driven parallel robot (RCDPR) having characteristics of large load-to-weight ratio, easy modularity and variable stiffness. Adjustable brackets are connected to the moving platform to adjust the position of the pull-out point with the movement of the end-effector. In addition, a variable stiffness actuator (VSA) accompanied by finite element analysis is designed to optimize the cable tension to adapt different task requirements. Firstly, a new idea of reconfiguration is given, and an inverse kinematic model is established using the vector closure principle to derive its inverse kinematic expressions focusing on one of the configurations. Second, the VSA is attached to each cable to achieve stiffness adjustment, and the system stiffness is derived in detail. Finally, the rationality and accuracy of the robot are verified through numerical analysis, providing a reference for subsequent trajectory planning with implications.
Cable-driven parallel robots (CDPRs) have advantages of larger workspace and load capacity than conventional parallel robots while existing interference problems among cables, workpieces and the end-effector. In order to avoid collision and improve the flexibility of the robots, this study proposes a reconfigurable cable-driven parallel robot (RCDPR) having characteristics of large load-to-weight ratio, easy modularity and variable stiffness. Adjustable brackets are connected to the moving platform to adjust the position of the pull-out point with the movement of the end-effector. In addition, a variable stiffness actuator (VSA) accompanied by finite element analysis is designed to optimize the cable tension to adapt different task requirements. Firstly, a new idea of reconfiguration is given, and an inverse kinematic model is established using the vector closure principle to derive its inverse kinematic expressions focusing on one of the configurations. Second, the VSA is attached to each cable to achieve stiffness adjustment, and the system stiffness is derived in detail. Finally, the rationality and accuracy of the robot are verified through numerical analysis, providing a reference for subsequent trajectory planning with implications.
2025, 38: 103.
doi: 10.1186/s10033-025-01259-x
Abstract:
The study of capture mechanisms with high capture adaptability is the key to improving the efficiency of autonomous underwater vehicle (AUV) retrieval and release. This study aims to develop a capture mechanism for the launch and recovery of AUV and elucidate its kinematic characteristics. Initially, based on the principles of deployment and retraction for AUV capture movements, a design scheme for a novel foldable and deployable capture mechanism is proposed. Subsequently, a detailed analysis of the Degrees of Freedom (DoFs) for enveloping and grasping movements is conducted according to screw theory. Additionally, the structural design of the actuation units for the capture mechanism is thoroughly discussed. Motion screw topology diagram is utilized to construct the kinematic model. On this basis, kinematic simulation verification of the capture mechanism is performed. The theoretical analysis revealed that the DoF for enveloping and grasping movements are 6 and 2, respectively. By appropriately configuring the actuation mechanism, enveloping and grasping movements can be achieved with a single actuation. The displacement and velocity curves of the capture mechanism were smooth, with no interference occurring. Vibration test results validate the reliability of the capture mechanism. The research work provides a valuable reference for the development of novel capture equipment for AUVs.
The study of capture mechanisms with high capture adaptability is the key to improving the efficiency of autonomous underwater vehicle (AUV) retrieval and release. This study aims to develop a capture mechanism for the launch and recovery of AUV and elucidate its kinematic characteristics. Initially, based on the principles of deployment and retraction for AUV capture movements, a design scheme for a novel foldable and deployable capture mechanism is proposed. Subsequently, a detailed analysis of the Degrees of Freedom (DoFs) for enveloping and grasping movements is conducted according to screw theory. Additionally, the structural design of the actuation units for the capture mechanism is thoroughly discussed. Motion screw topology diagram is utilized to construct the kinematic model. On this basis, kinematic simulation verification of the capture mechanism is performed. The theoretical analysis revealed that the DoF for enveloping and grasping movements are 6 and 2, respectively. By appropriately configuring the actuation mechanism, enveloping and grasping movements can be achieved with a single actuation. The displacement and velocity curves of the capture mechanism were smooth, with no interference occurring. Vibration test results validate the reliability of the capture mechanism. The research work provides a valuable reference for the development of novel capture equipment for AUVs.
2025, 38: 125.
doi: 10.1186/s10033-025-01266-y
Abstract:
Continuum robots have been a hot topic in recent years due to their intrinsic features of agility, flexibility, and safety. To successfully deploy continuum robots in practical applications, further enhancements in variable stiffness, decoupled motion, and embedded sensing are highly desirable. Since continuum robots are usually composed of multiple joints assembled in series, their mechanical properties and performance will certainly rely on the connected joints. This paper proposes a motion-decoupled variable stiffness-decoupled pneumatic rigid-flexible hybrid joint (RFHJ), which is modular designed and integrated with a rigid hinge, a stiffness-tuning module, and soft actuators. The soft pneumatic muscle actuators are pre-stretched during assembly, ensuring the stable initial state of RFHJ. A novel musculature-mounting configuration is also presented, which enables RFHJs to achieve independent motions in two orthogonal planes. Furthermore, the variable stiffness module is embedded in the RFHJ’s structure to offer real-time and independent stiffness tunability across multiple scales in two perpendicular directions. The proposed RFHJ makes most of the advantages of soft continuum robots and conventional rigid serial robots by introducing a hybrid structure to provide both safe human-robot interaction (HRI), accurate control and reliable stiffness variation, presenting promising potentials for robotic systems, which have been theoretically proved and experimentally verified on the physical prototype. The experimental results also indicate that the developed RFHJ can work with variable stiffness ranging in [1.2, 49.9] N·m/rad. A variable stiffness rigid-flexible hybrid continuum arm (RFHA) is designed with three RFHJs in series. Primary tests on the developed RFHA prototype demonstrate that it has the characteristics of decoupled driving, bidirectional stiffness tunability and self-stability.
Continuum robots have been a hot topic in recent years due to their intrinsic features of agility, flexibility, and safety. To successfully deploy continuum robots in practical applications, further enhancements in variable stiffness, decoupled motion, and embedded sensing are highly desirable. Since continuum robots are usually composed of multiple joints assembled in series, their mechanical properties and performance will certainly rely on the connected joints. This paper proposes a motion-decoupled variable stiffness-decoupled pneumatic rigid-flexible hybrid joint (RFHJ), which is modular designed and integrated with a rigid hinge, a stiffness-tuning module, and soft actuators. The soft pneumatic muscle actuators are pre-stretched during assembly, ensuring the stable initial state of RFHJ. A novel musculature-mounting configuration is also presented, which enables RFHJs to achieve independent motions in two orthogonal planes. Furthermore, the variable stiffness module is embedded in the RFHJ’s structure to offer real-time and independent stiffness tunability across multiple scales in two perpendicular directions. The proposed RFHJ makes most of the advantages of soft continuum robots and conventional rigid serial robots by introducing a hybrid structure to provide both safe human-robot interaction (HRI), accurate control and reliable stiffness variation, presenting promising potentials for robotic systems, which have been theoretically proved and experimentally verified on the physical prototype. The experimental results also indicate that the developed RFHJ can work with variable stiffness ranging in [1.2, 49.9] N·m/rad. A variable stiffness rigid-flexible hybrid continuum arm (RFHA) is designed with three RFHJs in series. Primary tests on the developed RFHA prototype demonstrate that it has the characteristics of decoupled driving, bidirectional stiffness tunability and self-stability.
2025, 38: 62.
doi: 10.1186/s10033-025-01223-9
Abstract:
To investigate the forward kinematics problem of parallel mechanisms with complex limbs and to expand the applicability of the powerful tool of Conformal Geometric Algebra (CGA), a CGA-based modeling and solution method for a class of parallel platforms with 3-RE structure after locking the actuated joints is proposed in this paper. Given that the angle between specific joint axes of limbs remains constant, a set of geometric constraints for the forward kinematics of parallel mechanisms (PM) are determined. After translating unit direction vectors of these joint axes to the common starting point, the geometric constraints of the angle between the vectors are transformed into the distances between the endpoints of the vectors, making them easier to handle. Under the framework of CGA, the positions of key points that determine the position and orientation of the moving platform can be intuitively determined by the intersection, division, and duality of basic geometric entities. By employing the tangent half-angle substitution, the forward kinematic analysis of the parallel mechanisms leads to a high-order univariate polynomial equation without the need for any complex algebraic elimination operations. After solving this equation and back substitution, the position and pose of the MP can be obtained indirectly. A numerical case is utilized to confirm the effectiveness of the proposed method.
To investigate the forward kinematics problem of parallel mechanisms with complex limbs and to expand the applicability of the powerful tool of Conformal Geometric Algebra (CGA), a CGA-based modeling and solution method for a class of parallel platforms with 3-RE structure after locking the actuated joints is proposed in this paper. Given that the angle between specific joint axes of limbs remains constant, a set of geometric constraints for the forward kinematics of parallel mechanisms (PM) are determined. After translating unit direction vectors of these joint axes to the common starting point, the geometric constraints of the angle between the vectors are transformed into the distances between the endpoints of the vectors, making them easier to handle. Under the framework of CGA, the positions of key points that determine the position and orientation of the moving platform can be intuitively determined by the intersection, division, and duality of basic geometric entities. By employing the tangent half-angle substitution, the forward kinematic analysis of the parallel mechanisms leads to a high-order univariate polynomial equation without the need for any complex algebraic elimination operations. After solving this equation and back substitution, the position and pose of the MP can be obtained indirectly. A numerical case is utilized to confirm the effectiveness of the proposed method.
2025, 38: 86.
doi: 10.1186/s10033-025-01228-4
Abstract:
In this paper, a new single-DOF (degree of freedom) spatial five-link RPRPS mechanism is proposed. The mechanism is designed to develop a new ground mechanism that can move in a consistent direction and change direction using only one actuator. When the actuator rotates in one direction, the ground mobile mechanism can perform a “crawling” motion in a straight line. When the actuator rotates reversely in a special position, it can change the direction of “crawling” motion. Firstly, the concept of the RPRPS mechanism is described, explaining the connection relationships and grounding points between each link. The degree of freedom of the RPRPS mechanism obtained through mobility analysis is 1. Subsequently, the locomotion of the RPRPS mechanism in crawling and turning modes is analyzed separately. Describing the RPRPS mechanism's movement path through a triangular mesh formed during landing, obtaining the RPRPS mechanism's cycle step size and steering angle. The RPRPS mechanism's movement path is described through a triangular mesh formed landing during, from which the mechanism's cycle step size and steering angle are obtained. Feasibility analysis of turning motion through the positional relationship of COG point on different support surfaces of the RPRPS mechanism. A physical prototype of the RPRPS mechanism is developed, and experiments are conducted on both crawling and turning modes. The results are consistent with the theoretical analysis and verify the feasibility of the proposed mechanism.
In this paper, a new single-DOF (degree of freedom) spatial five-link RPRPS mechanism is proposed. The mechanism is designed to develop a new ground mechanism that can move in a consistent direction and change direction using only one actuator. When the actuator rotates in one direction, the ground mobile mechanism can perform a “crawling” motion in a straight line. When the actuator rotates reversely in a special position, it can change the direction of “crawling” motion. Firstly, the concept of the RPRPS mechanism is described, explaining the connection relationships and grounding points between each link. The degree of freedom of the RPRPS mechanism obtained through mobility analysis is 1. Subsequently, the locomotion of the RPRPS mechanism in crawling and turning modes is analyzed separately. Describing the RPRPS mechanism's movement path through a triangular mesh formed during landing, obtaining the RPRPS mechanism's cycle step size and steering angle. The RPRPS mechanism's movement path is described through a triangular mesh formed landing during, from which the mechanism's cycle step size and steering angle are obtained. Feasibility analysis of turning motion through the positional relationship of COG point on different support surfaces of the RPRPS mechanism. A physical prototype of the RPRPS mechanism is developed, and experiments are conducted on both crawling and turning modes. The results are consistent with the theoretical analysis and verify the feasibility of the proposed mechanism.
2025, 38: 94.
doi: 10.1186/s10033-025-01242-6
Abstract:
The existing research on rescue robots has focused mainly on reconnaissance, detection, and firefighting, and a small number of robots that can achieve human rescue have problems such as poor safety and stability and insufficient carrying capacity. This article addresses the above issues and cleverly combines the advantages of soft robotic arms, underactuated robotic arms, and suction cups based on the principles of bionics. A new design for a robotic arm was proposed, and its working principle was explained. Then, the human rescue process was divided into two stages, and the grasping force of the robotic arm in each stage was analyzed separately. Finally, a prototype of the principle was developed, and the feasibility of the design principle of the robotic arm was verified through grasping experiments on a cross-sectional contour model of the human chest. At the same time, grasping experiments were conducted on different objects to demonstrate the potential application of the robotic arm in grasping ground objects. This research proposes a stress envelope adsorption rescue robot arm inspired by the adhesion ability of the Drosera plant and the stress envelope effect, which can apply force to the entire surface of the human body, reduce local force on the human body, ensure load-bearing capacity and adaptability, and improve the safety and stability of rescue grasping.
The existing research on rescue robots has focused mainly on reconnaissance, detection, and firefighting, and a small number of robots that can achieve human rescue have problems such as poor safety and stability and insufficient carrying capacity. This article addresses the above issues and cleverly combines the advantages of soft robotic arms, underactuated robotic arms, and suction cups based on the principles of bionics. A new design for a robotic arm was proposed, and its working principle was explained. Then, the human rescue process was divided into two stages, and the grasping force of the robotic arm in each stage was analyzed separately. Finally, a prototype of the principle was developed, and the feasibility of the design principle of the robotic arm was verified through grasping experiments on a cross-sectional contour model of the human chest. At the same time, grasping experiments were conducted on different objects to demonstrate the potential application of the robotic arm in grasping ground objects. This research proposes a stress envelope adsorption rescue robot arm inspired by the adhesion ability of the Drosera plant and the stress envelope effect, which can apply force to the entire surface of the human body, reduce local force on the human body, ensure load-bearing capacity and adaptability, and improve the safety and stability of rescue grasping.
2025, 38: 190.
doi: 10.1186/s10033-025-01283-x
Abstract:
To effectively improve the adaptability and traversal abilities of a multi-terrain mobile robot under the dynamic excitation of multiple roads, we explore the mobile robot’s vibration and joint driving output stall caused by the dynamic excitation of the road spectrum function and analyze techniques for reducing the vibration and enhancing the driving moment of a four-wheel differential-speed mobile robot. A double-wishbone vibration reduction suspension and a moment compensator were designed for a multi-terrain mobile robot by theoretically describing its suspension-wheel-road dynamics. Also, the mobile robot's road adaptability and traversal abilities were mathematically characterized under dynamic excitation. Co-simulation in ADAMS-MATLAB/Simulink is performed such as the harsh condition of in situ rotation and outdoor experimental schemes are implemented in which the experimental data are analyzed. The experimental result verifies the correctness of the theoretical analysis, as well as the effectiveness of the vibration reduction suspension and the moment compensator. The compatibility of the mobile robot's driving mechanisms with road traversal abilities has been improved under various terrain conditions in complex field operation scenarios.
To effectively improve the adaptability and traversal abilities of a multi-terrain mobile robot under the dynamic excitation of multiple roads, we explore the mobile robot’s vibration and joint driving output stall caused by the dynamic excitation of the road spectrum function and analyze techniques for reducing the vibration and enhancing the driving moment of a four-wheel differential-speed mobile robot. A double-wishbone vibration reduction suspension and a moment compensator were designed for a multi-terrain mobile robot by theoretically describing its suspension-wheel-road dynamics. Also, the mobile robot's road adaptability and traversal abilities were mathematically characterized under dynamic excitation. Co-simulation in ADAMS-MATLAB/Simulink is performed such as the harsh condition of in situ rotation and outdoor experimental schemes are implemented in which the experimental data are analyzed. The experimental result verifies the correctness of the theoretical analysis, as well as the effectiveness of the vibration reduction suspension and the moment compensator. The compatibility of the mobile robot's driving mechanisms with road traversal abilities has been improved under various terrain conditions in complex field operation scenarios.
2025, 38: 171.
doi: 10.1186/s10033-025-01346-z
Abstract:
Recent years have witnessed unprecedented development in humanoid robotics, with dexterous hand grasping emerging as a focal research area across industrial and academic sectors. To track the state-of-the-art dexterous hand grasp, a review of dexterous hand grasp based on bibliometric analysis is executed. The related studies on dexterous hand grasp are collected from the Web of Science for analysis, where the publication details and cooperation situations from the perspectives of country, institute, etc. are discussed. The keywords cluster is adopted to find the hot research topic of dexterous hand grasp. The development trend of dexterous hand grasp is explored based on the top 25 keywords with the strongest citation bursts. The review findings indicate that precision control via multimodal fusion, autonomous task understanding and intelligent decision, and in-hand dexterous manipulation are top three hotspots in future.
Recent years have witnessed unprecedented development in humanoid robotics, with dexterous hand grasping emerging as a focal research area across industrial and academic sectors. To track the state-of-the-art dexterous hand grasp, a review of dexterous hand grasp based on bibliometric analysis is executed. The related studies on dexterous hand grasp are collected from the Web of Science for analysis, where the publication details and cooperation situations from the perspectives of country, institute, etc. are discussed. The keywords cluster is adopted to find the hot research topic of dexterous hand grasp. The development trend of dexterous hand grasp is explored based on the top 25 keywords with the strongest citation bursts. The review findings indicate that precision control via multimodal fusion, autonomous task understanding and intelligent decision, and in-hand dexterous manipulation are top three hotspots in future.
2025, 38: 100.
doi: 10.1186/s10033-025-01271-1
Abstract:
A well-designed production schedule for cold rolling can enhance steel enterprises' operational efficiency and profitability. Nevertheless, the intricate constraints and numerous steps involved in cold rolling pose challenges to devising a rational scheduling plan. Therefore, considering the practical production constraints, this paper investigates a cold rolling scheduling problem for processing jobs with specific due dates and batch attributions on parallel heterogeneous machines with continuous production requirements. Firstly, the scheduling problem is formulated as a mixed integer linear program (MILP) model with an economic objective. Then, a modified genetic algorithm (GA) is proposed to search for the optimal solution to the MILP problem. Specifically, this method includes a heuristic initialization mechanism to generate feasible initial solutions, three heuristic mutation operators to generate promising candidate solutions, and a parallel computing mechanism to accelerate the evaluation process of the GA. The simulation results demonstrate that the proposed method can be effectively implemented to generate optimized scheduling schemes in the cold rolling process.
A well-designed production schedule for cold rolling can enhance steel enterprises' operational efficiency and profitability. Nevertheless, the intricate constraints and numerous steps involved in cold rolling pose challenges to devising a rational scheduling plan. Therefore, considering the practical production constraints, this paper investigates a cold rolling scheduling problem for processing jobs with specific due dates and batch attributions on parallel heterogeneous machines with continuous production requirements. Firstly, the scheduling problem is formulated as a mixed integer linear program (MILP) model with an economic objective. Then, a modified genetic algorithm (GA) is proposed to search for the optimal solution to the MILP problem. Specifically, this method includes a heuristic initialization mechanism to generate feasible initial solutions, three heuristic mutation operators to generate promising candidate solutions, and a parallel computing mechanism to accelerate the evaluation process of the GA. The simulation results demonstrate that the proposed method can be effectively implemented to generate optimized scheduling schemes in the cold rolling process.
2025, 38: 47.
doi: 10.1186/s10033-025-01222-w
Abstract:
Heat dissipation performance is critical to the design of high-end equipment, such as integrated chips and high-precision machine tools. Owing to the advantages of artificial intelligence in solving complex tasks involving a large number of variables, researchers have exploited deep learning to expedite the optimization of material properties, such as the heat dissipation of solid isotropic materials with penalization (SIMP). However, because the approach is limited by discrete datasets and labeled training forms, ensuring the continuous adaptation of the condition domain and maintaining the stability of the design structure remain major challenges in the current intelligent design methodology for thermally conductive structures. In this study, we propose an innovative intelligent design framework integrating Conditional Deep Convolutional Generative Adversarial Networks (CDCGAN) with SIMP, capable of creating topology structures that meet prescribed thermal conduction performance. This proposed design strategy significantly reduces the computational time required to solve symmetric and random heat sink problems compared with existing design approaches and is approximately 98% faster than standard SIMP methods and 55.5% faster than conventional deep-learning-based methods. In addition, we benchmarked the design performance of the proposed framework against theoretical structural designs via experimental measurements. We observed a 50.1% reduction in the average temperature and a 28.2% reduction in the highest temperature in our designed topology compared with those theoretical structure designs.
Heat dissipation performance is critical to the design of high-end equipment, such as integrated chips and high-precision machine tools. Owing to the advantages of artificial intelligence in solving complex tasks involving a large number of variables, researchers have exploited deep learning to expedite the optimization of material properties, such as the heat dissipation of solid isotropic materials with penalization (SIMP). However, because the approach is limited by discrete datasets and labeled training forms, ensuring the continuous adaptation of the condition domain and maintaining the stability of the design structure remain major challenges in the current intelligent design methodology for thermally conductive structures. In this study, we propose an innovative intelligent design framework integrating Conditional Deep Convolutional Generative Adversarial Networks (CDCGAN) with SIMP, capable of creating topology structures that meet prescribed thermal conduction performance. This proposed design strategy significantly reduces the computational time required to solve symmetric and random heat sink problems compared with existing design approaches and is approximately 98% faster than standard SIMP methods and 55.5% faster than conventional deep-learning-based methods. In addition, we benchmarked the design performance of the proposed framework against theoretical structural designs via experimental measurements. We observed a 50.1% reduction in the average temperature and a 28.2% reduction in the highest temperature in our designed topology compared with those theoretical structure designs.
2025, 38: 198.
doi: 10.1186/s10033-025-01356-x
Abstract:
With the swift advancement of industrial automation, robots have emerged as an essential component in emerging industries and high-end equipment, thereby propelling industrial production towards greater intelligence and efficiency. This paper reviews the pivotal technologies for motion planning of robots engaged in contact tasks within industrial automation contexts, encompassing environmental recognition, trajectory generation strategies, and sim-to-real transfer. Environmental recognition technology empowers robots to accurately discern objects and obstacles in their operational environment. Trajectory generation strategies formulate optimal motion paths based on environmental data and task specifications. Sim-to-real transfer is committed to effectively translating strategies from simulated environments to actual production, thereby diminishing the discrepancies between simulation and reality. The article also delves into the application of artificial intelligence in robot motion planning and how embodied intelligence models catalyze the evolution of robotics technology towards enhanced intelligence and automation. The paper concludes with a synthesis of the methodologies addressing this challenge and a perspective on the myriad challenges that warrant attention.
With the swift advancement of industrial automation, robots have emerged as an essential component in emerging industries and high-end equipment, thereby propelling industrial production towards greater intelligence and efficiency. This paper reviews the pivotal technologies for motion planning of robots engaged in contact tasks within industrial automation contexts, encompassing environmental recognition, trajectory generation strategies, and sim-to-real transfer. Environmental recognition technology empowers robots to accurately discern objects and obstacles in their operational environment. Trajectory generation strategies formulate optimal motion paths based on environmental data and task specifications. Sim-to-real transfer is committed to effectively translating strategies from simulated environments to actual production, thereby diminishing the discrepancies between simulation and reality. The article also delves into the application of artificial intelligence in robot motion planning and how embodied intelligence models catalyze the evolution of robotics technology towards enhanced intelligence and automation. The paper concludes with a synthesis of the methodologies addressing this challenge and a perspective on the myriad challenges that warrant attention.
2025, 38: 154.
doi: 10.1186/s10033-025-01323-6
Abstract:
For control systems with unknown model parameters, this paper proposes a data-driven iterative learning method for fault estimation. First, input and output data from the system under fault-free conditions are collected. By applying orthogonal triangular decomposition and singular value decomposition, a data-driven realization of the system’s kernel representation is derived, based on this representation, a residual generator is constructed. Then, the actuator fault signal is estimated online by analyzing the system’s dynamic residual, and an iterative learning algorithm is introduced to continuously optimize the residual-based performance function, thereby enhancing estimation accuracy. The proposed method achieves actuator fault estimation without requiring knowledge of model parameters, eliminating the time-consuming system modeling process, and allowing operators to focus on system optimization and decision-making. Compared with existing fault estimation methods, the proposed method demonstrates superior transient performance, steady-state performance, and real-time capability, reduces the need for manual intervention and lowers operational complexity. Finally, experimental results on a mobile robot verify the effectiveness and advantages of the method.
For control systems with unknown model parameters, this paper proposes a data-driven iterative learning method for fault estimation. First, input and output data from the system under fault-free conditions are collected. By applying orthogonal triangular decomposition and singular value decomposition, a data-driven realization of the system’s kernel representation is derived, based on this representation, a residual generator is constructed. Then, the actuator fault signal is estimated online by analyzing the system’s dynamic residual, and an iterative learning algorithm is introduced to continuously optimize the residual-based performance function, thereby enhancing estimation accuracy. The proposed method achieves actuator fault estimation without requiring knowledge of model parameters, eliminating the time-consuming system modeling process, and allowing operators to focus on system optimization and decision-making. Compared with existing fault estimation methods, the proposed method demonstrates superior transient performance, steady-state performance, and real-time capability, reduces the need for manual intervention and lowers operational complexity. Finally, experimental results on a mobile robot verify the effectiveness and advantages of the method.
2025, 38: 91.
doi: 10.1186/s10033-025-01239-1
Abstract:
In the context of Industry 5.0, more emphasis is placed on human-centric smart manufacturing patterns. Product design is a vital phase of smart manufacturing, involving user engagement is an essential factor in enhancing design quality and fostering innovation. With user involvement in-depth, dynamically changing user requirements and feedback bring new problems to the design process, and the traditional linear solving process cannot perceive such variations timely, which causes hysteresis in the solution. The design solution's hysteresis affects the consensus achievement process between the designer and user, further prolonging the iteration cycle. To address this issue, a human-centric product conceptual design model is proposed for the timely translation of such variations into design solutions. In this model, design problems are formed by centering on user requirements, designer and user collaboratively solve the problems to form design solutions. Through a cycle of problem-driven, knowledge-supported, and solution evaluation, new problems are solved promptly to achieve progressive solution convergence, which clarifies the iterative evolution process and improves iterative efficiency. To verify the effectiveness of the model, a natural gas well foaming agent automatic filling device design is presented.
In the context of Industry 5.0, more emphasis is placed on human-centric smart manufacturing patterns. Product design is a vital phase of smart manufacturing, involving user engagement is an essential factor in enhancing design quality and fostering innovation. With user involvement in-depth, dynamically changing user requirements and feedback bring new problems to the design process, and the traditional linear solving process cannot perceive such variations timely, which causes hysteresis in the solution. The design solution's hysteresis affects the consensus achievement process between the designer and user, further prolonging the iteration cycle. To address this issue, a human-centric product conceptual design model is proposed for the timely translation of such variations into design solutions. In this model, design problems are formed by centering on user requirements, designer and user collaboratively solve the problems to form design solutions. Through a cycle of problem-driven, knowledge-supported, and solution evaluation, new problems are solved promptly to achieve progressive solution convergence, which clarifies the iterative evolution process and improves iterative efficiency. To verify the effectiveness of the model, a natural gas well foaming agent automatic filling device design is presented.
2025, 38: 123.
doi: 10.1186/s10033-025-01295-7
Abstract:
The accessory gearbox is a vital component of aviation engines, and its power loss, flow characteristics, and temperature distribution significantly influence engine performance, particularly under high-temperature and high-speed conditions. However, research on the thermal and flow characteristics of entire transmission systems remains limited. This study presents a mathematical model designed to evaluate power loss and heat generation within the transmission system of an accessory gearbox. The Moving Particle Semi-Implicit (MPS) method, a Lagrangian numerical technique for fluid dynamics, was utilized to calculate the flow field of the gearbox and determine the surface convective heat transfer coefficient under stable flow conditions. Subsequently, a three-dimensional finite element thermal network method was employed to calculate the gearbox temperature distribution. This method captures detailed temperature fields of key components while estimating other components using lumped parameters, effectively balancing accuracy and efficiency in temperature field calculations. The results indicate that rotational speed has a greater impact on total power loss than the oil inlet temperature. The bevel gears, which are responsible for power input, along with the input shaft bearings, are the primary contributors to power loss, collectively accounting for nearly 50% of the total power loss. This research introduces a predictive method for examining the thermal and flow characteristics of aviation transmission systems, facilitating rapid forecasting of the flow field, temperature distribution, and power consumption.
The accessory gearbox is a vital component of aviation engines, and its power loss, flow characteristics, and temperature distribution significantly influence engine performance, particularly under high-temperature and high-speed conditions. However, research on the thermal and flow characteristics of entire transmission systems remains limited. This study presents a mathematical model designed to evaluate power loss and heat generation within the transmission system of an accessory gearbox. The Moving Particle Semi-Implicit (MPS) method, a Lagrangian numerical technique for fluid dynamics, was utilized to calculate the flow field of the gearbox and determine the surface convective heat transfer coefficient under stable flow conditions. Subsequently, a three-dimensional finite element thermal network method was employed to calculate the gearbox temperature distribution. This method captures detailed temperature fields of key components while estimating other components using lumped parameters, effectively balancing accuracy and efficiency in temperature field calculations. The results indicate that rotational speed has a greater impact on total power loss than the oil inlet temperature. The bevel gears, which are responsible for power input, along with the input shaft bearings, are the primary contributors to power loss, collectively accounting for nearly 50% of the total power loss. This research introduces a predictive method for examining the thermal and flow characteristics of aviation transmission systems, facilitating rapid forecasting of the flow field, temperature distribution, and power consumption.
2025, 38: 191.
doi: 10.1186/s10033-025-01348-x
Abstract:
The integration of human-robot collaboration (HRC) in manufacturing, particularly within the framework of Human-Cyber-Physical Systems (HCPS) and the emerging paradigm of Industry 5.0, has the potential to significantly enhance productivity, safety, and ergonomics. However, achieving seamless collaboration requires robots to recognize the identity of individual human workers and perform appropriate collaborative operations. This paper presents a novel gait identity recognition method using Inertial Measurement Unit (IMU) data to enable personalized HRC in manufacturing settings, contributing to the human-centric vision of Industry 5.0. The hardware of the entire system consists of the IMU wearable device as the data source and a collaborative robot as the actuator, reflecting the interconnected nature of HCPS. The proposed method leverages wearable IMU sensors to capture motion data, including 3-axis acceleration, 3-axis angular velocity. The two-tower Transformer architecture is employed to extract and analyze gait features. It consists of Temporal and Channel Modules, multi-head Auto-Correlation mechanism, and multi-scale convolutional neural network (CNN) layers. A series of optimization experiments were conducted to improve the performance of the model. The proposed model is compared with other state-of-the-art studies on two public datasets as well as one self-collected dataset. The experimental results demonstrate the better performance of our method in gait identity recognition. It is experimentally verified in the manufacturing environment involving four workers and one collaborative robot in an HRC assembly task, showcasing the practical applicability of this human-centric approach in the context of Industry 5.0.
The integration of human-robot collaboration (HRC) in manufacturing, particularly within the framework of Human-Cyber-Physical Systems (HCPS) and the emerging paradigm of Industry 5.0, has the potential to significantly enhance productivity, safety, and ergonomics. However, achieving seamless collaboration requires robots to recognize the identity of individual human workers and perform appropriate collaborative operations. This paper presents a novel gait identity recognition method using Inertial Measurement Unit (IMU) data to enable personalized HRC in manufacturing settings, contributing to the human-centric vision of Industry 5.0. The hardware of the entire system consists of the IMU wearable device as the data source and a collaborative robot as the actuator, reflecting the interconnected nature of HCPS. The proposed method leverages wearable IMU sensors to capture motion data, including 3-axis acceleration, 3-axis angular velocity. The two-tower Transformer architecture is employed to extract and analyze gait features. It consists of Temporal and Channel Modules, multi-head Auto-Correlation mechanism, and multi-scale convolutional neural network (CNN) layers. A series of optimization experiments were conducted to improve the performance of the model. The proposed model is compared with other state-of-the-art studies on two public datasets as well as one self-collected dataset. The experimental results demonstrate the better performance of our method in gait identity recognition. It is experimentally verified in the manufacturing environment involving four workers and one collaborative robot in an HRC assembly task, showcasing the practical applicability of this human-centric approach in the context of Industry 5.0.
2025, 38: 75.
doi: 10.1186/s10033-025-01224-8
Abstract:
Assembly precision greatly influences the performance of complex high-end equipment. The traditional industrial assembly process and deviation transfer are implicit and uncertain, causing problems like poor component fit and hard-to-trace assembly stress concentration. Assemblers can only check whether the dimensional tolerance of the component design is exceeded step by step in combination with prior knowledge. Inversion in industrial assembly optimizes assembly and design by comparing real and theoretical results and doing inversion analysis to reduce assembly deviation. The digital twin (DT) technology visualizes and predicts the assembly process by mapping real and virtual model parameters and states simultaneously, expanding parameter range for inversion analysis and improving inversion result accuracy. Problems in improving industrial assembly precision and the significance and research status of DT-driven parametric inversion of assembly tools, processes and object precision are summarized. It analyzes vital technologies for assembly precision inversion such as multi-attribute assembly process parameter sensing, virtual modeling of high-fidelity assembly systems, twin synchronization of assembly process data models, multi-physical field simulation, and performance twin model construction of the assembly process. Combined with human-cyber-physical system, augmented reality, and generative intelligence, the outlook of DT-driven assembly precision inversion is proposed, providing support for DT's use in industrial assembly and precision improvement.
Assembly precision greatly influences the performance of complex high-end equipment. The traditional industrial assembly process and deviation transfer are implicit and uncertain, causing problems like poor component fit and hard-to-trace assembly stress concentration. Assemblers can only check whether the dimensional tolerance of the component design is exceeded step by step in combination with prior knowledge. Inversion in industrial assembly optimizes assembly and design by comparing real and theoretical results and doing inversion analysis to reduce assembly deviation. The digital twin (DT) technology visualizes and predicts the assembly process by mapping real and virtual model parameters and states simultaneously, expanding parameter range for inversion analysis and improving inversion result accuracy. Problems in improving industrial assembly precision and the significance and research status of DT-driven parametric inversion of assembly tools, processes and object precision are summarized. It analyzes vital technologies for assembly precision inversion such as multi-attribute assembly process parameter sensing, virtual modeling of high-fidelity assembly systems, twin synchronization of assembly process data models, multi-physical field simulation, and performance twin model construction of the assembly process. Combined with human-cyber-physical system, augmented reality, and generative intelligence, the outlook of DT-driven assembly precision inversion is proposed, providing support for DT's use in industrial assembly and precision improvement.
2025, 38: 161.
doi: 10.1186/s10033-025-01299-3
Abstract:
Shape prediction of deformable linear objects (DLO) plays critical roles in robotics, medical devices, aerospace, and manufacturing, especially in manipulating objects such as cables, wires, and fibers. Due to the inherent flexibility of DLO and their complex deformation behaviors, such as bending and torsion, it is challenging to predict their dynamic characteristics accurately. Although the traditional physical modeling method can simulate the complex deformation behavior of DLO, the calculation cost is high and it is difficult to meet the demand of real-time prediction. In addition, the scarcity of data resources also limits the prediction accuracy of existing models. To solve these problems, a method of fiber shape prediction based on a physical information graph neural network (PIGNN) is proposed in this paper. This method cleverly combines the powerful expressive power of graph neural networks with the strict constraints of physical laws. Specifically, we learn the initial deformation model of the fiber through graph neural networks (GNN) to provide a good initial estimate for the model, which helps alleviate the problem of data resource scarcity. During the training process, we incorporate the physical prior knowledge of the dynamic deformation of the fiber optics into the loss function as a constraint, which is then fed back to the network model. This ensures that the shape of the fiber optics gradually approaches the true target shape, effectively solving the complex nonlinear behavior prediction problem of deformable linear objects. Experimental results demonstrate that, compared to traditional methods, the proposed method significantly reduces execution time and prediction error when handling the complex deformations of deformable fibers. This showcases its potential application value and superiority in fiber manipulation.
Shape prediction of deformable linear objects (DLO) plays critical roles in robotics, medical devices, aerospace, and manufacturing, especially in manipulating objects such as cables, wires, and fibers. Due to the inherent flexibility of DLO and their complex deformation behaviors, such as bending and torsion, it is challenging to predict their dynamic characteristics accurately. Although the traditional physical modeling method can simulate the complex deformation behavior of DLO, the calculation cost is high and it is difficult to meet the demand of real-time prediction. In addition, the scarcity of data resources also limits the prediction accuracy of existing models. To solve these problems, a method of fiber shape prediction based on a physical information graph neural network (PIGNN) is proposed in this paper. This method cleverly combines the powerful expressive power of graph neural networks with the strict constraints of physical laws. Specifically, we learn the initial deformation model of the fiber through graph neural networks (GNN) to provide a good initial estimate for the model, which helps alleviate the problem of data resource scarcity. During the training process, we incorporate the physical prior knowledge of the dynamic deformation of the fiber optics into the loss function as a constraint, which is then fed back to the network model. This ensures that the shape of the fiber optics gradually approaches the true target shape, effectively solving the complex nonlinear behavior prediction problem of deformable linear objects. Experimental results demonstrate that, compared to traditional methods, the proposed method significantly reduces execution time and prediction error when handling the complex deformations of deformable fibers. This showcases its potential application value and superiority in fiber manipulation.
2025, 38: 189.
doi: 10.1186/s10033-025-01350-3
Abstract:
The fused quartz hemispherical resonator is the core component of the hemispherical resonator gyroscope. It features a complex shape and is Made from a Material that is difficult to process. Scratches are easily introduced during grinding, potentially degrading the mass-stiffness-damping symmetry; however, the underlying mechanisms of this influence have not been fully understood. This paper aims to investigate the effects of scratch defects on the frequency splitting and quality factor of the hemispherical resonator. First, finite element models of the hemispherical resonator with scratches are established. Then, the effects of the mass-stiffness factor, as well as the latitude and length of the scratches, on frequency splitting are analyzed. Furthermore, the impacts of latitude, length, and the first four harmonics of the unbalanced mass caused by scratches on thermoelastic damping and anchor loss are examined. Simulation results indicate that scratches above 55° latitude cause frequency splitting solely due to stiffness changes. Frequency splitting caused by scratches of the same size on the inherent rigidity shaft at the rim is approximately 50% of that near the transition fillet. Frequency splitting varies linearly with the volume of material removed by scratches. Scratches have little effect on thermoelastic damping. The first three harmonics of the unbalanced mass due to scratches at the rim are the primary contributors to anchor loss. Finally, focused ion beam trimming experiments are conducted at different locations on the hemispherical resonator. The trends observed in the experimental results are consistent with the simulation results. This work provides guidance for evaluating the impact of scratches on the performance of hemispherical resonators and for developing appropriate trimming processes.
The fused quartz hemispherical resonator is the core component of the hemispherical resonator gyroscope. It features a complex shape and is Made from a Material that is difficult to process. Scratches are easily introduced during grinding, potentially degrading the mass-stiffness-damping symmetry; however, the underlying mechanisms of this influence have not been fully understood. This paper aims to investigate the effects of scratch defects on the frequency splitting and quality factor of the hemispherical resonator. First, finite element models of the hemispherical resonator with scratches are established. Then, the effects of the mass-stiffness factor, as well as the latitude and length of the scratches, on frequency splitting are analyzed. Furthermore, the impacts of latitude, length, and the first four harmonics of the unbalanced mass caused by scratches on thermoelastic damping and anchor loss are examined. Simulation results indicate that scratches above 55° latitude cause frequency splitting solely due to stiffness changes. Frequency splitting caused by scratches of the same size on the inherent rigidity shaft at the rim is approximately 50% of that near the transition fillet. Frequency splitting varies linearly with the volume of material removed by scratches. Scratches have little effect on thermoelastic damping. The first three harmonics of the unbalanced mass due to scratches at the rim are the primary contributors to anchor loss. Finally, focused ion beam trimming experiments are conducted at different locations on the hemispherical resonator. The trends observed in the experimental results are consistent with the simulation results. This work provides guidance for evaluating the impact of scratches on the performance of hemispherical resonators and for developing appropriate trimming processes.
2025, 38: 196.
doi: 10.1186/s10033-025-01349-w
Abstract:
As the demands for assembly quality and efficiency increase, robot-assisted assembly applications are becoming more widespread. Peg-in-hole assembly, as a typical form of assembly, has been widely researched by scholars. Currently, robotic peg-in-hole assembly faces challenges such as complex analysis of part contact forces, difficulties in task modeling, and the failure of traditional strategies. Simply controlling the position of the robot's end effector cannot achieve high precision, high efficiency peg-in-hole assembly. Flexible assembly, especially intelligent flexible assembly, is becoming the future development trend. So there is a lack of comprehensive reviews on robotic flexible peg-in-hole assembly. This paper first outlines the basic components of peg-in-hole assembly and summarizes the two basic operational processes of peg-in-hole assembly, along with their related theoretical foundations. We then review and analyze the research on passive compliant assembly, active compliant assembly, and intelligent flexible assembly. Finally, it presents an outlook on the future development directions of robotic peg-in-hole assembly.
As the demands for assembly quality and efficiency increase, robot-assisted assembly applications are becoming more widespread. Peg-in-hole assembly, as a typical form of assembly, has been widely researched by scholars. Currently, robotic peg-in-hole assembly faces challenges such as complex analysis of part contact forces, difficulties in task modeling, and the failure of traditional strategies. Simply controlling the position of the robot's end effector cannot achieve high precision, high efficiency peg-in-hole assembly. Flexible assembly, especially intelligent flexible assembly, is becoming the future development trend. So there is a lack of comprehensive reviews on robotic flexible peg-in-hole assembly. This paper first outlines the basic components of peg-in-hole assembly and summarizes the two basic operational processes of peg-in-hole assembly, along with their related theoretical foundations. We then review and analyze the research on passive compliant assembly, active compliant assembly, and intelligent flexible assembly. Finally, it presents an outlook on the future development directions of robotic peg-in-hole assembly.
2025, 38: 194.
doi: 10.1186/s10033-025-01355-y
Abstract:
This paper proposes virtual impedance adaptation of the lower-limb exoskeleton for human performance augmentation (LEHPA) based on deep reinforcement learning (VIADRL) to mitigate reliance on model accuracy and address the ever-changing human-exoskeleton interaction (HEI) dynamics. The classical sensitivity amplification control strategy is expanded to the virtual impedance control strategy with more learnable virtual impedance parameters. The adjustment of these virtual impedance parameters is formalized as finding the optimal policy for a Markov Decision Process and can then be effectively resolved using deep reinforcement learning algorithms. To ensure safe and efficient policy training, a multibody simulation environment is established to facilitate the training process, supplemented by the innovative hybrid inverse-forward dynamics simulation approach for executing the simulation. For comparison purposes, the SADRL strategy is introduced as a benchmark. A novel control performance evaluation method based on the HEI forces at the back, thighs, and shanks is proposed to quantitatively evaluate the performance of our proposed VIADRL strategy. The VIADRL controller is systematically compared with the SADRL controller at five selected walking speeds. The lumped ratio of HEI forces under the SADRL strategy relative to those under the SADRL strategy is as low as 0.81 in simulation and approximately 0.89 on the LEHPA prototype. The overall reduction of HEI forces demonstrates the superiority of the VIADRL strategy in comparison to the SADRL strategy.
This paper proposes virtual impedance adaptation of the lower-limb exoskeleton for human performance augmentation (LEHPA) based on deep reinforcement learning (VIADRL) to mitigate reliance on model accuracy and address the ever-changing human-exoskeleton interaction (HEI) dynamics. The classical sensitivity amplification control strategy is expanded to the virtual impedance control strategy with more learnable virtual impedance parameters. The adjustment of these virtual impedance parameters is formalized as finding the optimal policy for a Markov Decision Process and can then be effectively resolved using deep reinforcement learning algorithms. To ensure safe and efficient policy training, a multibody simulation environment is established to facilitate the training process, supplemented by the innovative hybrid inverse-forward dynamics simulation approach for executing the simulation. For comparison purposes, the SADRL strategy is introduced as a benchmark. A novel control performance evaluation method based on the HEI forces at the back, thighs, and shanks is proposed to quantitatively evaluate the performance of our proposed VIADRL strategy. The VIADRL controller is systematically compared with the SADRL controller at five selected walking speeds. The lumped ratio of HEI forces under the SADRL strategy relative to those under the SADRL strategy is as low as 0.81 in simulation and approximately 0.89 on the LEHPA prototype. The overall reduction of HEI forces demonstrates the superiority of the VIADRL strategy in comparison to the SADRL strategy.
2025, 38: 101.
doi: 10.1186/s10033-025-01275-x
Abstract:
Under the paradigm of Industry 5.0, intelligent manufacturing transcends mere efficiency enhancement by emphasizing human-machine collaboration, where human expertise plays a central role in assembly processes. Despite advancements in intelligent and digital technologies, assembly process design still heavily relies on manual knowledge reuse, and inefficiencies and inconsistent quality in process documentation are caused. To address the aforementioned issues, this paper proposes a knowledge push method of complex product assembly process design based on distillation model-based dynamically enhanced graph and Bayesian network. First, an initial knowledge graph is constructed using a BERT-BiLSTM-CRF model trained with integrated human expertise and a fine-tuned large language model. Then, a confidence-based dynamic weighted fusion strategy is employed to achieve dynamic incremental construction of the knowledge graph with low resource consumption. Subsequently, a Bayesian network model is constructed based on the relationships between assembly components, assembly features, and operations. Bayesian network reasoning is used to push assembly process knowledge under different design requirements. Finally, the feasibility of the Bayesian network construction method and the effectiveness of Bayesian network reasoning are verified through a specific example, significantly improving the utilization of assembly process knowledge and the efficiency of assembly process design.
Under the paradigm of Industry 5.0, intelligent manufacturing transcends mere efficiency enhancement by emphasizing human-machine collaboration, where human expertise plays a central role in assembly processes. Despite advancements in intelligent and digital technologies, assembly process design still heavily relies on manual knowledge reuse, and inefficiencies and inconsistent quality in process documentation are caused. To address the aforementioned issues, this paper proposes a knowledge push method of complex product assembly process design based on distillation model-based dynamically enhanced graph and Bayesian network. First, an initial knowledge graph is constructed using a BERT-BiLSTM-CRF model trained with integrated human expertise and a fine-tuned large language model. Then, a confidence-based dynamic weighted fusion strategy is employed to achieve dynamic incremental construction of the knowledge graph with low resource consumption. Subsequently, a Bayesian network model is constructed based on the relationships between assembly components, assembly features, and operations. Bayesian network reasoning is used to push assembly process knowledge under different design requirements. Finally, the feasibility of the Bayesian network construction method and the effectiveness of Bayesian network reasoning are verified through a specific example, significantly improving the utilization of assembly process knowledge and the efficiency of assembly process design.
2025, 38: 126.
doi: 10.1186/s10033-025-01301-y
Abstract:
The growing demand for deployable phased-array antennas in space applications requires innovative solutions to optimize the folded configurations and reduce the computational complexity. Existing methods face limitations due to the low efficiency of traditional algorithms and the lack of effective constraint strategies, resulting in excessive solution spaces. This study proposes forward shannon entropy wave function collapse (FSE-WFC), a novel method for designing panel configurations of one-dimensional deployable phased-array antennas using the wave function collapse algorithm. This addresses two key challenges: the excessive number of panel layout options and high computational costs. First, it analyzes the relationship between the panel connection positions and the folded form to impose constraints on the panel combinations. It then calculates the information entropy of the potential configurations to identify low-entropy solutions, thereby narrowing the solution space. Finally, boundary constraints and interference check were applied to refine the results. This approach significantly reduced the calculation time while improving the folding state and envelope volume of the antenna. The results show that the FSE-WFC algorithm reduces the envelope area by 18.3% for a 350 mm high satellite and 9.0% for a 600 mm high satellite, while satisfying the connectivity constraints. As the first application of the wave-function collapse algorithm to antenna folding design, this study introduces an information entropy-based constraint generation method that provides an efficient solution for deployable antenna optimization.
The growing demand for deployable phased-array antennas in space applications requires innovative solutions to optimize the folded configurations and reduce the computational complexity. Existing methods face limitations due to the low efficiency of traditional algorithms and the lack of effective constraint strategies, resulting in excessive solution spaces. This study proposes forward shannon entropy wave function collapse (FSE-WFC), a novel method for designing panel configurations of one-dimensional deployable phased-array antennas using the wave function collapse algorithm. This addresses two key challenges: the excessive number of panel layout options and high computational costs. First, it analyzes the relationship between the panel connection positions and the folded form to impose constraints on the panel combinations. It then calculates the information entropy of the potential configurations to identify low-entropy solutions, thereby narrowing the solution space. Finally, boundary constraints and interference check were applied to refine the results. This approach significantly reduced the calculation time while improving the folding state and envelope volume of the antenna. The results show that the FSE-WFC algorithm reduces the envelope area by 18.3% for a 350 mm high satellite and 9.0% for a 600 mm high satellite, while satisfying the connectivity constraints. As the first application of the wave-function collapse algorithm to antenna folding design, this study introduces an information entropy-based constraint generation method that provides an efficient solution for deployable antenna optimization.
2025, 38: 144.
doi: 10.1186/s10033-025-01331-6
Abstract:
Mechanical vibration sputum clearance is commonly used for airway clearance. However, existing handheld vibration-assisted expectorators confront several challenges including operator's hand fatigue and a high risk of cross-infection between medical staff and patients. To address these issues, this study presents a novel design for an intelligent percussion-based sputum clearance robot. The robot is designed to assist medical staff in providing percussion-based sputum clearance nursing for patients. Initially, the structure of the robot is designed based on the environmental conditions in the intensive care unit (ICU). To mitigate the impact of the vibrations generated by the vibration percussion head on the robotic arm operation, a fixture equipped with a vibration damper is designed to ensure that the robot's standard functionality remains unaffected. Furthermore, a human back detection (HBD) framework constructed from multi-subtask modules is proposed to address the shortcomings of existing robotic systems in terms of human perception capabilities. These modules are designed to accurately identify and map the anatomical features of the human back. This effectively improves the capability of the robot to interact with the human body. Based on this framework, the robotic arm is controlled precisely to emulate the percussion strategies employed by physicians. Finally, extensive experiments are conducted in a real-world setting with multiple participants. The results indicate that the robot could provide percussion-based sputum clearance nursing that is practically equivalent to the operations by medical staff.
Mechanical vibration sputum clearance is commonly used for airway clearance. However, existing handheld vibration-assisted expectorators confront several challenges including operator's hand fatigue and a high risk of cross-infection between medical staff and patients. To address these issues, this study presents a novel design for an intelligent percussion-based sputum clearance robot. The robot is designed to assist medical staff in providing percussion-based sputum clearance nursing for patients. Initially, the structure of the robot is designed based on the environmental conditions in the intensive care unit (ICU). To mitigate the impact of the vibrations generated by the vibration percussion head on the robotic arm operation, a fixture equipped with a vibration damper is designed to ensure that the robot's standard functionality remains unaffected. Furthermore, a human back detection (HBD) framework constructed from multi-subtask modules is proposed to address the shortcomings of existing robotic systems in terms of human perception capabilities. These modules are designed to accurately identify and map the anatomical features of the human back. This effectively improves the capability of the robot to interact with the human body. Based on this framework, the robotic arm is controlled precisely to emulate the percussion strategies employed by physicians. Finally, extensive experiments are conducted in a real-world setting with multiple participants. The results indicate that the robot could provide percussion-based sputum clearance nursing that is practically equivalent to the operations by medical staff.
2025, 38: 145.
doi: 10.1186/s10033-025-01285-9
Abstract:
The spatial constraints of aircraft have accelerated the development of multi-wing deployable mechanisms. These systems enable the rapid, sub-second deployment of multiple folding wings, which generate high-energy impacts upon locking—resulting in oscillations that can adversely affect aerodynamic performance. Despite their importance, the transient dynamic characteristics during deployment and locking remain insufficiently explored. This study presents an integrated dynamic model for a single-actuator, multi-wing deployable mechanism that accounts for joint clearances, component elasticity, and locking collisions. This model is used to analyze the influence of transient driving on the motion errors of multiple folding wings, the locking oscillation amplitude, and the complete stabilization time. Results indicate that as the driving force and transient deployment speed increase, all dynamic performance characteristics are notably affected. Specifically, raising the transient driving force from 3000 to 7000 N leads to a maximum increase of 60.8% in oscillation amplitude and 78.4% in stabilization time. By comparing the results of the prototype experiment with the theoretical model, it is found that the errors of the maximum locking oscillation amplitude and the complete stabilization time for the three groups of folding wings are all within the acceptable range, which verifies the theoretical model. These findings advance the theoretical understanding of transient deployment dynamics and locking oscillations in high-speed deployable mechanisms.
The spatial constraints of aircraft have accelerated the development of multi-wing deployable mechanisms. These systems enable the rapid, sub-second deployment of multiple folding wings, which generate high-energy impacts upon locking—resulting in oscillations that can adversely affect aerodynamic performance. Despite their importance, the transient dynamic characteristics during deployment and locking remain insufficiently explored. This study presents an integrated dynamic model for a single-actuator, multi-wing deployable mechanism that accounts for joint clearances, component elasticity, and locking collisions. This model is used to analyze the influence of transient driving on the motion errors of multiple folding wings, the locking oscillation amplitude, and the complete stabilization time. Results indicate that as the driving force and transient deployment speed increase, all dynamic performance characteristics are notably affected. Specifically, raising the transient driving force from 3000 to 7000 N leads to a maximum increase of 60.8% in oscillation amplitude and 78.4% in stabilization time. By comparing the results of the prototype experiment with the theoretical model, it is found that the errors of the maximum locking oscillation amplitude and the complete stabilization time for the three groups of folding wings are all within the acceptable range, which verifies the theoretical model. These findings advance the theoretical understanding of transient deployment dynamics and locking oscillations in high-speed deployable mechanisms.
2025, 38: 167.
doi: 10.1186/s10033-025-01313-8
Abstract:
The demand for high-precision large-aperture antennas has continued to increase owing to the expanding application of spaceborne deployable active phased array antennas in remote sensing observation, satellite communication, navigation positioning, and deep space exploration. However, deployment errors in deployable mechanisms, particularly hinge-induced deflection errors during array surface deployment, degrade on-orbit surface accuracy. This study proposes an active adjustment strategy that installs compliant parallel mechanisms on the backplane of antenna subarrays to regulate surface splicing precision. For one-dimensional (1D) deployable antennas, a two-translation one-rotation (2T1R) parallel mechanism configuration is employed for precision adjustment, whereas two-dimensional (2D) deployable antennas adopt a one-translation two-rotation (1T2R) configuration. A reconfigurable parallel mechanism architecture satisfying space deployment constraints—the 3PSS-2RPU-UPR/RPU parallel mechanism—is designed via configuration synthesis. The degrees of freedom (DOF) are verified via the screw theory, with complete inverse kinematics solutions derived. Search algorithms further quantify the adjustment workspace while clarifying the coupling relationships between DOFs. Equivalent compliant parallel mechanism models are obtained using the rigid-body replacement method, followed by a compliance analysis and motion simulation of compliant joints (notched flexure hinges and leaf-spring flexure prismatic joints). A systematic investigation of the deformation characteristics under different actuation modes confirmed the validity of the equivalent models. Ground experiments demonstrated close agreement between the measured and simulated adjustments, with open-loop adjustment errors constituting less than 10% of the adjustment range, thereby validating the feasibility of the method. The precision adjustment mechanism achieved configuration switching (2T1R/1T2R) through an inverted central limb design, integrating dual-mode compensation into a reconfigurable system.
The demand for high-precision large-aperture antennas has continued to increase owing to the expanding application of spaceborne deployable active phased array antennas in remote sensing observation, satellite communication, navigation positioning, and deep space exploration. However, deployment errors in deployable mechanisms, particularly hinge-induced deflection errors during array surface deployment, degrade on-orbit surface accuracy. This study proposes an active adjustment strategy that installs compliant parallel mechanisms on the backplane of antenna subarrays to regulate surface splicing precision. For one-dimensional (1D) deployable antennas, a two-translation one-rotation (2T1R) parallel mechanism configuration is employed for precision adjustment, whereas two-dimensional (2D) deployable antennas adopt a one-translation two-rotation (1T2R) configuration. A reconfigurable parallel mechanism architecture satisfying space deployment constraints—the 3PSS-2RPU-UPR/RPU parallel mechanism—is designed via configuration synthesis. The degrees of freedom (DOF) are verified via the screw theory, with complete inverse kinematics solutions derived. Search algorithms further quantify the adjustment workspace while clarifying the coupling relationships between DOFs. Equivalent compliant parallel mechanism models are obtained using the rigid-body replacement method, followed by a compliance analysis and motion simulation of compliant joints (notched flexure hinges and leaf-spring flexure prismatic joints). A systematic investigation of the deformation characteristics under different actuation modes confirmed the validity of the equivalent models. Ground experiments demonstrated close agreement between the measured and simulated adjustments, with open-loop adjustment errors constituting less than 10% of the adjustment range, thereby validating the feasibility of the method. The precision adjustment mechanism achieved configuration switching (2T1R/1T2R) through an inverted central limb design, integrating dual-mode compensation into a reconfigurable system.
2025, 38: 130.
doi: 10.1186/s10033-025-01312-9
Abstract:
The intricate relationship between origami and mechanism underscores the fertile ground for innovation, which is particularly evident in the construction theory of thick-panel origami. Despite its potential, thick panel origami remains relatively unexplored in the context of single-loop metamorphic mechanisms. Drawing inspiration from thick-panel origami, particularly Miura origami, this study proposes a pioneering single-loop 6R multiple metamorphic mechanism. Through rigorous mathematical modeling (including the construction and resolution of the D-H closed-loop equation) and leveraging advanced analytical tools such as the screw theory and Lie theory, this study meticulously elucidates the planar, spherical, and Bennett motion branches of the mechanism. Furthermore, it delineates all the three bifurcation points between the motion branches, thereby providing a comprehensive understanding of the kinematic behavior of the mechanism. A metamorphic network can be constructed by applying several single-loop mechanisms to a symmetrical layout. Owing to its metamorphic properties, this network can act as a structural backbone for deployable antennas, aerospace shelters, and morphing wing units, thereby enabling a single mechanism to achieve multiple folding configurations. This paper not only introduces innovative metamorphic mechanisms but also suggests a promising method for uncovering and designing metamorphic mechanisms by developing new mechanisms from thick-panel origami.
The intricate relationship between origami and mechanism underscores the fertile ground for innovation, which is particularly evident in the construction theory of thick-panel origami. Despite its potential, thick panel origami remains relatively unexplored in the context of single-loop metamorphic mechanisms. Drawing inspiration from thick-panel origami, particularly Miura origami, this study proposes a pioneering single-loop 6R multiple metamorphic mechanism. Through rigorous mathematical modeling (including the construction and resolution of the D-H closed-loop equation) and leveraging advanced analytical tools such as the screw theory and Lie theory, this study meticulously elucidates the planar, spherical, and Bennett motion branches of the mechanism. Furthermore, it delineates all the three bifurcation points between the motion branches, thereby providing a comprehensive understanding of the kinematic behavior of the mechanism. A metamorphic network can be constructed by applying several single-loop mechanisms to a symmetrical layout. Owing to its metamorphic properties, this network can act as a structural backbone for deployable antennas, aerospace shelters, and morphing wing units, thereby enabling a single mechanism to achieve multiple folding configurations. This paper not only introduces innovative metamorphic mechanisms but also suggests a promising method for uncovering and designing metamorphic mechanisms by developing new mechanisms from thick-panel origami.
2025, 38: 172.
doi: 10.1186/s10033-025-01332-5
Abstract:
A high pattern resolution is critical for fabricating roll-to-roll printed electronics (R2RPE) products. For enhanced overlay alignment accuracy, position errors between the printer and the substrate web must be eliminated, particularly in inkjet printing applications. This paper proposes a novel five-degree-of-freedom (5-DOF) flexure-based alignment stage to adjust the posture of an inkjet printer head. The stage effectively compensates for positioning errors between the actuation mechanism and manipulated objects through a series–parallel combination of compliant substructures. Voice coil motors (VCMs) and linear motors serve as actuators to achieve the required motion. Theoretical models were established using a pseudo-rigid-body model (PRBM) methodology and were validated through finite element analysis (FEA). Finally, an alignment stage prototype was fabricated for an experiment. The prototype test results showed that the developed positioning platform attains 5-DOF motion capabilities with 335.1 µm × 418.9 µm × 408.1 µm × 3.4 mrad × 3.29 mrad, with cross-axis coupling errors below 0.11% along y- and z-axes. This paper proposes a novel 5-DOF flexure-based alignment stage that can be used for error compensation in R2RPE and effectively improves the interlayer alignment accuracy of multi-layer printing.
A high pattern resolution is critical for fabricating roll-to-roll printed electronics (R2RPE) products. For enhanced overlay alignment accuracy, position errors between the printer and the substrate web must be eliminated, particularly in inkjet printing applications. This paper proposes a novel five-degree-of-freedom (5-DOF) flexure-based alignment stage to adjust the posture of an inkjet printer head. The stage effectively compensates for positioning errors between the actuation mechanism and manipulated objects through a series–parallel combination of compliant substructures. Voice coil motors (VCMs) and linear motors serve as actuators to achieve the required motion. Theoretical models were established using a pseudo-rigid-body model (PRBM) methodology and were validated through finite element analysis (FEA). Finally, an alignment stage prototype was fabricated for an experiment. The prototype test results showed that the developed positioning platform attains 5-DOF motion capabilities with 335.1 µm × 418.9 µm × 408.1 µm × 3.4 mrad × 3.29 mrad, with cross-axis coupling errors below 0.11% along y- and z-axes. This paper proposes a novel 5-DOF flexure-based alignment stage that can be used for error compensation in R2RPE and effectively improves the interlayer alignment accuracy of multi-layer printing.
2025, 38: 169.
doi: 10.1186/s10033-025-01337-0
Abstract:
Origami mechanisms are extensively employed in various engineering applications due to their exceptional folding performance and deformability. The key to designing origami mechanisms lies in the design of the creases. The crease design is often derived from experience and inspiration, so it is crucial to have a systematic approach to crease design. In this paper, a novel synthesis approach based on graph theory is proposed, which effectively addresses the challenge of designing the creases in origami mechanisms. The essence of this method lies in the acquisition of the double symmetrical crease pattern through the directed graph product operation of two subgraphs. The crease pattern can be simplified by employing a technique that eliminates certain creases while preserving the non-isomorphism and symmetry of the pattern. An improved mixed-integer linear programming model is developed to achieve an automatic distribution of the peak_valley creases of the origami. The proposed method ultimately generates 12 unique double symmetrical crease patterns. The new method proposed in this paper, through systematic design, significantly improves the efficiency of mechanism design while opening up broad prospects for exploring new mechanism structures, thereby greatly expanding its application potential in cutting-edge fields such as aerospace engineering and intelligent robots.
Origami mechanisms are extensively employed in various engineering applications due to their exceptional folding performance and deformability. The key to designing origami mechanisms lies in the design of the creases. The crease design is often derived from experience and inspiration, so it is crucial to have a systematic approach to crease design. In this paper, a novel synthesis approach based on graph theory is proposed, which effectively addresses the challenge of designing the creases in origami mechanisms. The essence of this method lies in the acquisition of the double symmetrical crease pattern through the directed graph product operation of two subgraphs. The crease pattern can be simplified by employing a technique that eliminates certain creases while preserving the non-isomorphism and symmetry of the pattern. An improved mixed-integer linear programming model is developed to achieve an automatic distribution of the peak_valley creases of the origami. The proposed method ultimately generates 12 unique double symmetrical crease patterns. The new method proposed in this paper, through systematic design, significantly improves the efficiency of mechanism design while opening up broad prospects for exploring new mechanism structures, thereby greatly expanding its application potential in cutting-edge fields such as aerospace engineering and intelligent robots.
2025, 38: 160.
doi: 10.1186/s10033-025-01344-1
Abstract:
The "visual perception + hand-eye transformation + motion planning" paradigm of robotic coordination grasping has demonstrated feasibility in unstructured scenes such as logistics. However, further developments in handling complex and dynamic environments remain challenging. To address the issue of unknown targets requiring immediate deployment for grasping tasks, this paper proposes a novel hand-eye coordinated method for progressive grasping guided by the texture keypoints of the target. First, we develop an efficient system for acquiring texture-matching templates and an estimation algorithm for the feature region that filters the precisely registered texture feature points of the target. Then, we integrate optical flow estimation to update and track the robust texture region in real time, and design a feature-based servo grasping controller to map the optical flow points of the high-registration texture region to the robot joint velocities for precise tracking. Finally, we impose spatiotemporal constraints on the planned trajectory and decouple the target motion, to achieve progressive approach and rotationally invariant grasping for both dynamic and static targets. Comprehensive experiments demonstrate that this tracking grasping method exhibits a low latency, a high precision, and robustness in complex scenarios and dynamic disturbances, with an average position accuracy of approximately 5 mm, a rotation accuracy of approximately 0.02, and an overall grasping success rate of approximately 90%.
The "visual perception + hand-eye transformation + motion planning" paradigm of robotic coordination grasping has demonstrated feasibility in unstructured scenes such as logistics. However, further developments in handling complex and dynamic environments remain challenging. To address the issue of unknown targets requiring immediate deployment for grasping tasks, this paper proposes a novel hand-eye coordinated method for progressive grasping guided by the texture keypoints of the target. First, we develop an efficient system for acquiring texture-matching templates and an estimation algorithm for the feature region that filters the precisely registered texture feature points of the target. Then, we integrate optical flow estimation to update and track the robust texture region in real time, and design a feature-based servo grasping controller to map the optical flow points of the high-registration texture region to the robot joint velocities for precise tracking. Finally, we impose spatiotemporal constraints on the planned trajectory and decouple the target motion, to achieve progressive approach and rotationally invariant grasping for both dynamic and static targets. Comprehensive experiments demonstrate that this tracking grasping method exhibits a low latency, a high precision, and robustness in complex scenarios and dynamic disturbances, with an average position accuracy of approximately 5 mm, a rotation accuracy of approximately 0.02, and an overall grasping success rate of approximately 90%.
2025, 38: 156.
doi: 10.1186/s10033-025-01343-2
Abstract:
Current research on reconfigurable parallel mechanisms (RPMs) primarily focuses on achieving limited configuration changes, while mechanisms capable of extensive mode switching with distinct motion branches remain challenging to design. Conventional kinematotropic chains offer limited reconfigurability, underscoring the need for novel designs that enable broader operational adaptability. In this research, a novel diamond-like chain (DLC) with metamorphic units is proposed developed from generalized diamond kinematotropic chains. By altering the axes of the metamorphic units, the DLC realizes three distinct configurations, each corresponding to one of five motion branches characterized by bifurcation and metamorphic transitions. This DLC serves as the fundamental building block for constructing a reconfigurable hybrid limb. Using screw theory, the constraint properties of the limb in its five phases are analyzed and classified into three types: unconstrained limbs, limbs applying constraint forces, and limbs applying constraint couples. Based on this analysis, a RPM consisting of three reconfigurable limbs is developed. Its reconfigurability stems from the inherent bifurcation and metamorphic capabilities of the DLC-based limbs. This research introduces a RPM capable of controlled switching among ten distinct motion modes, with mobility ranging from three to six degrees of freedom. The proposed mechanism demonstrates high versatility and practical feasibility, offering a promising solution for applications requiring variable motion characteristics and adaptive performance.
Current research on reconfigurable parallel mechanisms (RPMs) primarily focuses on achieving limited configuration changes, while mechanisms capable of extensive mode switching with distinct motion branches remain challenging to design. Conventional kinematotropic chains offer limited reconfigurability, underscoring the need for novel designs that enable broader operational adaptability. In this research, a novel diamond-like chain (DLC) with metamorphic units is proposed developed from generalized diamond kinematotropic chains. By altering the axes of the metamorphic units, the DLC realizes three distinct configurations, each corresponding to one of five motion branches characterized by bifurcation and metamorphic transitions. This DLC serves as the fundamental building block for constructing a reconfigurable hybrid limb. Using screw theory, the constraint properties of the limb in its five phases are analyzed and classified into three types: unconstrained limbs, limbs applying constraint forces, and limbs applying constraint couples. Based on this analysis, a RPM consisting of three reconfigurable limbs is developed. Its reconfigurability stems from the inherent bifurcation and metamorphic capabilities of the DLC-based limbs. This research introduces a RPM capable of controlled switching among ten distinct motion modes, with mobility ranging from three to six degrees of freedom. The proposed mechanism demonstrates high versatility and practical feasibility, offering a promising solution for applications requiring variable motion characteristics and adaptive performance.
2025, 38: 179.
doi: 10.1186/s10033-025-01272-0
Abstract:
Reducing the peak actuating force (PAF) and parasitic displacement is of high significance for improving the performance of compliant parallel mechanisms (CPMs). In this study, a 2-DOF 4-4R compliant parallel pointing mechanism (4-4R CPPM) was used as the object, and the actuating force of the mechanism was optimized through redundant actuation. This was aimed at minimizing the PAF and parasitic displacement. First, a kinetostatic model of the redundantly actuated 4-4R CPPM was established to reveal the relationship between the input forces/displacements and the output displacements of the mobile platform. Subsequently, based on the established kinetostatic model, methods for optimizing the actuating force distribution with the aim of minimizing the PAF and parasitic displacement were introduced successively. Second, a simulated example of a mobile platform’s spatial pointing trajectory validated the accuracy of the kinetostatic model. The results show a less than 0.9% relative error between the analytical and finite element (FE) results, and the high consistency indicates the accuracy of the kinetostatic model. Then, the effectiveness of the method in minimizing the PAF and parasitic displacement was validated using two simulated examples. The results indicate that compared with the non-redundant actuation case, the PAF of the mechanism could be reduced by up to 50%, and the parasitic displacement was reduced by approximately three–four orders of magnitude by means of redundant actuation combined with the optimal distribution of the actuating force. As expected, with the reduction in parasitic displacement, the FE-results of the output angular displacements (θx and θz) of the mobile platform were closer to the target oscillation trajectory. This further verified that the reduction in parasitic displacement is indeed effective in improving the motion accuracy of the mechanism. The advantage of this proposed method is that it reduces the PAF and parasitic displacement from the perspective of the actuating force control strategy, without the requirement of structural changes to the original mechanism.
Reducing the peak actuating force (PAF) and parasitic displacement is of high significance for improving the performance of compliant parallel mechanisms (CPMs). In this study, a 2-DOF 4-4R compliant parallel pointing mechanism (4-4R CPPM) was used as the object, and the actuating force of the mechanism was optimized through redundant actuation. This was aimed at minimizing the PAF and parasitic displacement. First, a kinetostatic model of the redundantly actuated 4-4R CPPM was established to reveal the relationship between the input forces/displacements and the output displacements of the mobile platform. Subsequently, based on the established kinetostatic model, methods for optimizing the actuating force distribution with the aim of minimizing the PAF and parasitic displacement were introduced successively. Second, a simulated example of a mobile platform’s spatial pointing trajectory validated the accuracy of the kinetostatic model. The results show a less than 0.9% relative error between the analytical and finite element (FE) results, and the high consistency indicates the accuracy of the kinetostatic model. Then, the effectiveness of the method in minimizing the PAF and parasitic displacement was validated using two simulated examples. The results indicate that compared with the non-redundant actuation case, the PAF of the mechanism could be reduced by up to 50%, and the parasitic displacement was reduced by approximately three–four orders of magnitude by means of redundant actuation combined with the optimal distribution of the actuating force. As expected, with the reduction in parasitic displacement, the FE-results of the output angular displacements (θx and θz) of the mobile platform were closer to the target oscillation trajectory. This further verified that the reduction in parasitic displacement is indeed effective in improving the motion accuracy of the mechanism. The advantage of this proposed method is that it reduces the PAF and parasitic displacement from the perspective of the actuating force control strategy, without the requirement of structural changes to the original mechanism.
2025, 38: 136.
doi: 10.1186/s10033-025-01314-7
Abstract:
As space equipment become larger in size and more flexible, generalized mechanisms are being widely used in space-deployable structures. Dynamic modeling of large-scale generalized space-deployable mechanisms is challenging owing to the coupling between the deformation of flexible links and rigid body motion. This study develops a dynamic modeling method for generalized mechanisms using the local frame of the SE(3) Lie group. The model represents both rigid and flexible links within a unified Lie group setting. The expressions for the velocities of rigid links and deformation of flexible links are derived using the Lie algebra framework. The nonuniqueness of the degrees of freedom of generalized kinematic pairs is considered, and the velocity fields of kinematic pairs in different situations are expressed. The equations of motion are derived using Hamilton's principle. Because the velocities are expressed in the local frame, the mass matrix in the equation is constant, which yields a compact and unified expression for the dynamic equation. A Lie group generalized-α time integration method is adopted to ensure numerical stability and efficiency in simulating multibody systems with large rotations and deformations. Two numerical examples are studied to demonstrate a formulation that reflects the motion responses under varying configurations and loading conditions. This study broadens the application of the local frame of the Lie group formulation in space mechanisms and provides a new concept for dynamic modeling of generalized mechanisms.
As space equipment become larger in size and more flexible, generalized mechanisms are being widely used in space-deployable structures. Dynamic modeling of large-scale generalized space-deployable mechanisms is challenging owing to the coupling between the deformation of flexible links and rigid body motion. This study develops a dynamic modeling method for generalized mechanisms using the local frame of the SE(3) Lie group. The model represents both rigid and flexible links within a unified Lie group setting. The expressions for the velocities of rigid links and deformation of flexible links are derived using the Lie algebra framework. The nonuniqueness of the degrees of freedom of generalized kinematic pairs is considered, and the velocity fields of kinematic pairs in different situations are expressed. The equations of motion are derived using Hamilton's principle. Because the velocities are expressed in the local frame, the mass matrix in the equation is constant, which yields a compact and unified expression for the dynamic equation. A Lie group generalized-α time integration method is adopted to ensure numerical stability and efficiency in simulating multibody systems with large rotations and deformations. Two numerical examples are studied to demonstrate a formulation that reflects the motion responses under varying configurations and loading conditions. This study broadens the application of the local frame of the Lie group formulation in space mechanisms and provides a new concept for dynamic modeling of generalized mechanisms.
2025, 38: 116.
doi: 10.1186/s10033-025-01307-6
Abstract:
Laser direct imaging (LDI) machines are advantageous for the fabrication of printed circuit boards (PCBs). Before digital lithography, a vision-based measurement (VBM) system was used to calibrate PCBs. However, calibration accuracy and efficiency are affected by multiple disturbances. To improve the accuracy and enhance the robustness of the VBM system, we propose a piezoelectric-actuated kangaroo-inspired bionic compliant mechanism (BioCM) and a flying-focusing VBM controller. A piezoelectric actuator (PEA) generates highly accurate motion. The CM transfers the motion without losing accuracy or producing couplings. The kangaroo-inspired bionic differential structure enlarges the magnification of the PEA-CM. A BioCM-based VBM system was also constructed. A static analysis of the BioCM was conducted using the compliance matrix approach, and dynamics results were obtained. To enhance the service performance of the PEA-BioCM, we developed a flying-focusing VBM controller. PEG-based flying, PEA-actuated focusing, and MEMF-enhanced RRHT algorithms were used. A BioCM prototype was fabricated. Several prototype tests were conducted on the statics and dynamics. The prototype test results verified the performance of the BioCM and flying-VBM controller. Service test results demonstrated the calibration accuracy and robustness of the PEA-BioCM-based flying-VBM system. The proposed BioCM and controller can contribute to the development of next-generation LDI machines for fabricating high-density PCBs.
Laser direct imaging (LDI) machines are advantageous for the fabrication of printed circuit boards (PCBs). Before digital lithography, a vision-based measurement (VBM) system was used to calibrate PCBs. However, calibration accuracy and efficiency are affected by multiple disturbances. To improve the accuracy and enhance the robustness of the VBM system, we propose a piezoelectric-actuated kangaroo-inspired bionic compliant mechanism (BioCM) and a flying-focusing VBM controller. A piezoelectric actuator (PEA) generates highly accurate motion. The CM transfers the motion without losing accuracy or producing couplings. The kangaroo-inspired bionic differential structure enlarges the magnification of the PEA-CM. A BioCM-based VBM system was also constructed. A static analysis of the BioCM was conducted using the compliance matrix approach, and dynamics results were obtained. To enhance the service performance of the PEA-BioCM, we developed a flying-focusing VBM controller. PEG-based flying, PEA-actuated focusing, and MEMF-enhanced RRHT algorithms were used. A BioCM prototype was fabricated. Several prototype tests were conducted on the statics and dynamics. The prototype test results verified the performance of the BioCM and flying-VBM controller. Service test results demonstrated the calibration accuracy and robustness of the PEA-BioCM-based flying-VBM system. The proposed BioCM and controller can contribute to the development of next-generation LDI machines for fabricating high-density PCBs.
2025, 38: 134.
doi: 10.1186/s10033-025-01324-5
Abstract:
This paper carries out a comprehensive and systematic comparison study on the kinematic performance of four six degrees of freedom (6-DOF) parallel mechanisms with different topologies, i.e., 6-UPS, 3-(2-UPR)U, 3-(2-UCR)U, and 3-R(2-RPR)U. The research begins by elaborating in detail the similarities and differences among these four parallel mechanisms. By standardizing the definition of the coordinate system for each mechanism, the inverse kinematics and the Jacobian matrix of these four mechanisms are systematically derived. Employing a set of motion/force transmission indices, which are directly obtained from the Jacobian matrix, the kinematic performances of the four mechanisms are thoroughly analyzed and compared within the given workspaces while maintaining the same dimensional parameters for all cases. The comparison study of these four parallel mechanisms extends beyond local transmission indices to also include global transmission indices, covering both position and orientation workspaces, as well as assessments at both the local and global workspace levels. This comprehensive approach ensures a detailed and fair evaluation of their respective kinematic capabilities. The results indicate that the comprehensive kinematic performances of the four parallel mechanisms are similar, and providing a solid theoretical foundation for innovative design and practical guidance for selecting optimal architectures based on specific application requirements.
This paper carries out a comprehensive and systematic comparison study on the kinematic performance of four six degrees of freedom (6-DOF) parallel mechanisms with different topologies, i.e., 6-UPS, 3-(2-UPR)U, 3-(2-UCR)U, and 3-R(2-RPR)U. The research begins by elaborating in detail the similarities and differences among these four parallel mechanisms. By standardizing the definition of the coordinate system for each mechanism, the inverse kinematics and the Jacobian matrix of these four mechanisms are systematically derived. Employing a set of motion/force transmission indices, which are directly obtained from the Jacobian matrix, the kinematic performances of the four mechanisms are thoroughly analyzed and compared within the given workspaces while maintaining the same dimensional parameters for all cases. The comparison study of these four parallel mechanisms extends beyond local transmission indices to also include global transmission indices, covering both position and orientation workspaces, as well as assessments at both the local and global workspace levels. This comprehensive approach ensures a detailed and fair evaluation of their respective kinematic capabilities. The results indicate that the comprehensive kinematic performances of the four parallel mechanisms are similar, and providing a solid theoretical foundation for innovative design and practical guidance for selecting optimal architectures based on specific application requirements.
2025, 38: 137.
doi: 10.1186/s10033-025-01320-9
Abstract:
Lockable mechanisms offer significant advantages for robotic systems, such as enabling effective energy management, motion reconfiguration, and stiffness adjustment. Crucially, when unlocked, these mechanisms allow the robot's intended motion to proceed unimpeded. Upon locking, however, they enable motion reconfiguration and provide substantially enhanced load-bearing capacity (with increased stiffness). This capability allows them to be seamlessly integrated into existing robotic systems. In this study, we propose a novel lockable prismatic (P) joint that is modular, miniaturized, and capable of high load-bearing with high stiffness, based on compliant mechanisms and shape memory alloy (SMA) actuators. We first detail the joint's working principle and identify critical design parameters governing its locking performance and stiffness. Subsequently, we present an optimized design framework, illustrated with two design cases. Experimental validation confirms the joint's functionality, achieving a locking force of up to 180 N and a locked-state axial stiffness of 1400 N/mm. Furthermore, we demonstrate the joint's practical utility through its application in a motion-reconfigurable, snake-like robotic arm with a compact design space and multiple motion modes. The arm can navigate into confined spaces like wing boxes using diverse motion modes and can lock into a high-stiffness configuration for stable end-loaded operations. Collectively, this research illuminates a pathway towards utilizing smart materials and compliant mechanisms to create high-performance lockable P joints, providing a locking and motion reconfiguration solution that is easy to design and use for robots of different sizes and load-carrying capabilities.
Lockable mechanisms offer significant advantages for robotic systems, such as enabling effective energy management, motion reconfiguration, and stiffness adjustment. Crucially, when unlocked, these mechanisms allow the robot's intended motion to proceed unimpeded. Upon locking, however, they enable motion reconfiguration and provide substantially enhanced load-bearing capacity (with increased stiffness). This capability allows them to be seamlessly integrated into existing robotic systems. In this study, we propose a novel lockable prismatic (P) joint that is modular, miniaturized, and capable of high load-bearing with high stiffness, based on compliant mechanisms and shape memory alloy (SMA) actuators. We first detail the joint's working principle and identify critical design parameters governing its locking performance and stiffness. Subsequently, we present an optimized design framework, illustrated with two design cases. Experimental validation confirms the joint's functionality, achieving a locking force of up to 180 N and a locked-state axial stiffness of 1400 N/mm. Furthermore, we demonstrate the joint's practical utility through its application in a motion-reconfigurable, snake-like robotic arm with a compact design space and multiple motion modes. The arm can navigate into confined spaces like wing boxes using diverse motion modes and can lock into a high-stiffness configuration for stable end-loaded operations. Collectively, this research illuminates a pathway towards utilizing smart materials and compliant mechanisms to create high-performance lockable P joints, providing a locking and motion reconfiguration solution that is easy to design and use for robots of different sizes and load-carrying capabilities.
2025, 38: 139.
doi: 10.1186/s10033-025-01321-8
Abstract:
Robots are key to expanding the scope of space applications. The end-to-end training for robot vision-based detection and precision operations is challenging owing to constraints such as extreme environments and high computational overhead. This study proposes a lightweight integrated framework for grasp detection and imitation learning, named GD-IL; it comprises a grasp detection algorithm based on manipulability and Gaussian mixture model (manipulability–GMM), and a grasp trajectory generation algorithm based on a two-stage robot imitation learning algorithm (TS-RIL). In the manipulability–GMM algorithm, we apply GMM clustering and ellipse regression to the object point cloud, propose two judgment criteria to generate multiple candidate grasp bounding boxes for the robot, and use manipulability as a metric for selecting the optimal grasp bounding box. The stages of the TS-RIL algorithm are grasp trajectory learning and robot pose optimization. In the first stage, the robot grasp trajectory is characterized using a second-order dynamic movement primitive model and Gaussian mixture regression (GMM). By adjusting the function form of the forcing term, the robot closely approximates the target-grasping trajectory. In the second stage, a robot pose optimization model is built based on the derived pose error formula and manipulability metric. This model allows the robot to adjust its configuration in real time while grasping, thereby effectively avoiding singularities. Finally, an algorithm verification platform is developed based on a Robot Operating System and a series of comparative experiments are conducted in real-world scenarios. The experimental results demonstrate that GD-IL significantly improves the effectiveness and robustness of grasp detection and trajectory imitation learning, outperforming existing state-of-the-art methods in execution efficiency, manipulability, and success rate.
Robots are key to expanding the scope of space applications. The end-to-end training for robot vision-based detection and precision operations is challenging owing to constraints such as extreme environments and high computational overhead. This study proposes a lightweight integrated framework for grasp detection and imitation learning, named GD-IL; it comprises a grasp detection algorithm based on manipulability and Gaussian mixture model (manipulability–GMM), and a grasp trajectory generation algorithm based on a two-stage robot imitation learning algorithm (TS-RIL). In the manipulability–GMM algorithm, we apply GMM clustering and ellipse regression to the object point cloud, propose two judgment criteria to generate multiple candidate grasp bounding boxes for the robot, and use manipulability as a metric for selecting the optimal grasp bounding box. The stages of the TS-RIL algorithm are grasp trajectory learning and robot pose optimization. In the first stage, the robot grasp trajectory is characterized using a second-order dynamic movement primitive model and Gaussian mixture regression (GMM). By adjusting the function form of the forcing term, the robot closely approximates the target-grasping trajectory. In the second stage, a robot pose optimization model is built based on the derived pose error formula and manipulability metric. This model allows the robot to adjust its configuration in real time while grasping, thereby effectively avoiding singularities. Finally, an algorithm verification platform is developed based on a Robot Operating System and a series of comparative experiments are conducted in real-world scenarios. The experimental results demonstrate that GD-IL significantly improves the effectiveness and robustness of grasp detection and trajectory imitation learning, outperforming existing state-of-the-art methods in execution efficiency, manipulability, and success rate.
2025, 38: 113.
doi: 10.1186/s10033-025-01282-y
Abstract:
Long-bone fractures are common complaints in orthopedic surgery. In recent years, significant progress has been made in robot-assisted fracture-reduction techniques. As a key medical device for diverse fracture morphologies and sites, the design of the reduction robot has a profound impact on the reduction outcomes. However, existing reduction robots have practical limitations and cannot simultaneously satisfy clinical requirements in terms of workspace, force/torque, and structural stiffness. To overcome these problems, we first analyze the potential placement areas and performance requirements of reduction robots according to clinical application scenarios. Subsequently, a 3UPS/S-3P hybrid configuration with decoupled rotational and translational degrees of freedom (DOFs) is proposed, and a kinematic model is derived to achieve the motion characteristics of the remote center of motion (RCM). Furthermore, the structural design of a hybrid reduction robot with an integrated distal clamp and proximal fixator was completed, and a mechanical prototype was constructed. The results of the performance evaluations and static analysis demonstrate that the proposed reduction robot has acceptable workspace, force, and torque performance and excellent structural stiffness. Two clinical case simulations further demonstrated the clinical feasibility of the robot. Finally, preliminary experiments on bone models demonstrated the potential effectiveness of the proposed reduction robot in lower-limb fracture reduction.
Long-bone fractures are common complaints in orthopedic surgery. In recent years, significant progress has been made in robot-assisted fracture-reduction techniques. As a key medical device for diverse fracture morphologies and sites, the design of the reduction robot has a profound impact on the reduction outcomes. However, existing reduction robots have practical limitations and cannot simultaneously satisfy clinical requirements in terms of workspace, force/torque, and structural stiffness. To overcome these problems, we first analyze the potential placement areas and performance requirements of reduction robots according to clinical application scenarios. Subsequently, a 3UPS/S-3P hybrid configuration with decoupled rotational and translational degrees of freedom (DOFs) is proposed, and a kinematic model is derived to achieve the motion characteristics of the remote center of motion (RCM). Furthermore, the structural design of a hybrid reduction robot with an integrated distal clamp and proximal fixator was completed, and a mechanical prototype was constructed. The results of the performance evaluations and static analysis demonstrate that the proposed reduction robot has acceptable workspace, force, and torque performance and excellent structural stiffness. Two clinical case simulations further demonstrated the clinical feasibility of the robot. Finally, preliminary experiments on bone models demonstrated the potential effectiveness of the proposed reduction robot in lower-limb fracture reduction.
2025, 38: 142.
doi: 10.1186/s10033-025-01333-4
Abstract:
Current sway test platforms for marine nuclear equipment face challenges in meeting the GJB 150.23A requirements. This is primarily because of the performance limitations of conventional actuators under extreme marine conditions. This study aimed to overcome these constraints using an innovative parallel mechanism design. We developed a novel 6-PUS parallel platform featuring six kinematic chains with hybrid series-parallel actuators. Each chain combines (1) force-speed adaptive transmission, (2) redundant motor-driven dual-screw actuation, and (3) passive load-balancing mechanisms. Comprehensive kinematic/dynamic modeling and experimental validation were conducted. Tests demonstrated the capability of the platform to achieve cyclic speeds of ±45°/7 s and ±30°/3 s while supporting 10-ton loads. Successful sway tests on nuclear components (reactor pressurizer and control rod drive mechanism) confirmed the operational reliability. This work presented three key innovations: (1) a new parallel-platform architecture that overcomes the limitations of conventional actuators; (2) integrated hybrid actuation with adaptive transmission; and (3) high-speed, heavy-load performance that meets stringent marine testing standards. This solution significantly advances nuclear equipment qualification testing technology.
Current sway test platforms for marine nuclear equipment face challenges in meeting the GJB 150.23A requirements. This is primarily because of the performance limitations of conventional actuators under extreme marine conditions. This study aimed to overcome these constraints using an innovative parallel mechanism design. We developed a novel 6-PUS parallel platform featuring six kinematic chains with hybrid series-parallel actuators. Each chain combines (1) force-speed adaptive transmission, (2) redundant motor-driven dual-screw actuation, and (3) passive load-balancing mechanisms. Comprehensive kinematic/dynamic modeling and experimental validation were conducted. Tests demonstrated the capability of the platform to achieve cyclic speeds of ±45°/7 s and ±30°/3 s while supporting 10-ton loads. Successful sway tests on nuclear components (reactor pressurizer and control rod drive mechanism) confirmed the operational reliability. This work presented three key innovations: (1) a new parallel-platform architecture that overcomes the limitations of conventional actuators; (2) integrated hybrid actuation with adaptive transmission; and (3) high-speed, heavy-load performance that meets stringent marine testing standards. This solution significantly advances nuclear equipment qualification testing technology.
2025, 38: 164.
doi: 10.1186/s10033-025-01322-7
Abstract:
The design and analysis of continuum robots have consistently been a prominent research focus in the field of mechanics. However, portable continuum robots with minimal spatial occupancy, which have great potential for applications such as search and rescue, are scarcely available. This paper presents a novel helical-coiled multi-segment flexible continuum robot featuring helical deployment and compact design, with an integrated framework for structural design, kinematic modeling, and experimental validation. The design of the helical-coiled multi-segment flexible continuum robot for unstructured environment detection, including a flexible body, an actuation module, a feed module, and a sensing module, is presented systematically. Kinematic models of both single- and multi-segment continuum robots were established based on the constant curvature model to analyze the parameter mapping relationship from the end-effector position and orientation to the driving inputs. Furthermore, the feedforward motion of the robot was examined, and an uncoiling strategy based on S-curve compensation was employed to complete the kinematic analysis. Finally, the accuracy of the kinematic model considering the active uncoiling feed motion was validated through experimental analysis, demonstrating the motion characteristics of the continuum robot. Altogether, this study provides a framework for the design and analysis of helical-coiled continuum robots.
The design and analysis of continuum robots have consistently been a prominent research focus in the field of mechanics. However, portable continuum robots with minimal spatial occupancy, which have great potential for applications such as search and rescue, are scarcely available. This paper presents a novel helical-coiled multi-segment flexible continuum robot featuring helical deployment and compact design, with an integrated framework for structural design, kinematic modeling, and experimental validation. The design of the helical-coiled multi-segment flexible continuum robot for unstructured environment detection, including a flexible body, an actuation module, a feed module, and a sensing module, is presented systematically. Kinematic models of both single- and multi-segment continuum robots were established based on the constant curvature model to analyze the parameter mapping relationship from the end-effector position and orientation to the driving inputs. Furthermore, the feedforward motion of the robot was examined, and an uncoiling strategy based on S-curve compensation was employed to complete the kinematic analysis. Finally, the accuracy of the kinematic model considering the active uncoiling feed motion was validated through experimental analysis, demonstrating the motion characteristics of the continuum robot. Altogether, this study provides a framework for the design and analysis of helical-coiled continuum robots.
2025, 38: 178.
doi: 10.1186/s10033-025-01330-7
Abstract:
Jumping robots are highly capable of overcoming obstacles. However, their explosive force, short duration, and variable trajectories pose significant challenges in achieving stable landings in complex environments. Traditional approaches rely heavily on sophisticated algorithms and electronic sensor feedback systems to ensure landing stability, which increases the implementation complexity. Inspired by the process by which humans complete jumps and achieve stable landings in complex environments, this study proposes a novel landing control method for jumping robots. By designing a mechanically coupled perception-control structure based on mechanical logic computing, the robot simulates the real-time transmission of neural signals triggered by the ground reaction force (GRF) in human reflex loops, thereby simplifying traditional control approaches. Through the collaboration of a flexible mechanical spine and a bistable foot module, the robot achieves an average height of 16.8 cm and a distance of 25.36 cm in consecutive stable jumps. It also demonstrates reliable landing performance on challenging terrain including slopes and cobblestone surfaces. This paper proposes a novel landing control method for jumping robots that simplifies traditional control approaches. The method enables stable landings on complex terrain through a mechanically coupled perception-control structure. This approach has potential applications in tasks requiring mobility over uneven terrain, such as search and rescue.
Jumping robots are highly capable of overcoming obstacles. However, their explosive force, short duration, and variable trajectories pose significant challenges in achieving stable landings in complex environments. Traditional approaches rely heavily on sophisticated algorithms and electronic sensor feedback systems to ensure landing stability, which increases the implementation complexity. Inspired by the process by which humans complete jumps and achieve stable landings in complex environments, this study proposes a novel landing control method for jumping robots. By designing a mechanically coupled perception-control structure based on mechanical logic computing, the robot simulates the real-time transmission of neural signals triggered by the ground reaction force (GRF) in human reflex loops, thereby simplifying traditional control approaches. Through the collaboration of a flexible mechanical spine and a bistable foot module, the robot achieves an average height of 16.8 cm and a distance of 25.36 cm in consecutive stable jumps. It also demonstrates reliable landing performance on challenging terrain including slopes and cobblestone surfaces. This paper proposes a novel landing control method for jumping robots that simplifies traditional control approaches. The method enables stable landings on complex terrain through a mechanically coupled perception-control structure. This approach has potential applications in tasks requiring mobility over uneven terrain, such as search and rescue.
2025, 38: 163.
doi: 10.1186/s10033-025-01342-3
Abstract:
Bio-inspired visual systems have garnered significant attention in robotics owing to their energy efficiency, rapid dynamic response, and environmental adaptability. Among these, event cameras—bio-inspired sensors that asynchronously report pixel-level brightness changes called 'events', stand out because of their ability to capture dynamic changes with minimal energy consumption, making them suitable for challenging conditions, such as low light or high-speed motion. However, current mapping and localization methods for event cameras depend primarily on point and line features, which struggle in sparse or low-feature environments and are unsuitable for static or slow-motion scenarios. We addressed these challenges by proposing a bio-inspired vision mapping and localization method using active LED markers (ALMs) combined with reprojection error optimization and asynchronous Kalman fusion. Our approach replaces traditional features with ALMs, thereby enabling accurate tracking under dynamic and low-feature conditions. The global mapping accuracy significantly improved by minimizing the reprojection error, with corner errors reduced from 16.8 cm to 3.1 cm after 400 iterations. The asynchronous Kalman fusion of multiple camera pose estimations from ALMs ensures precise localization with a high temporal efficiency. This method achieved a mean translation error of 0.078 m and a rotational error of 5.411° while evaluating dynamic motion. In addition, the method supported an output rate of 4.5 kHz while maintaining high localization accuracy in UAV spiral flight experiments. These results demonstrate the potential of the proposed approach for real-time robot localization in challenging environments.
Bio-inspired visual systems have garnered significant attention in robotics owing to their energy efficiency, rapid dynamic response, and environmental adaptability. Among these, event cameras—bio-inspired sensors that asynchronously report pixel-level brightness changes called 'events', stand out because of their ability to capture dynamic changes with minimal energy consumption, making them suitable for challenging conditions, such as low light or high-speed motion. However, current mapping and localization methods for event cameras depend primarily on point and line features, which struggle in sparse or low-feature environments and are unsuitable for static or slow-motion scenarios. We addressed these challenges by proposing a bio-inspired vision mapping and localization method using active LED markers (ALMs) combined with reprojection error optimization and asynchronous Kalman fusion. Our approach replaces traditional features with ALMs, thereby enabling accurate tracking under dynamic and low-feature conditions. The global mapping accuracy significantly improved by minimizing the reprojection error, with corner errors reduced from 16.8 cm to 3.1 cm after 400 iterations. The asynchronous Kalman fusion of multiple camera pose estimations from ALMs ensures precise localization with a high temporal efficiency. This method achieved a mean translation error of 0.078 m and a rotational error of 5.411° while evaluating dynamic motion. In addition, the method supported an output rate of 4.5 kHz while maintaining high localization accuracy in UAV spiral flight experiments. These results demonstrate the potential of the proposed approach for real-time robot localization in challenging environments.
2025, 38: 188.
doi: 10.1186/s10033-025-01351-2
Abstract:
Haptic teleoperation in nuclear and aerospace applications faces challenges such as a limited workspace, high payload demands, and the need for both coarse positioning and fine manipulation. Existing commercial systems often lack structural consistency between master and slave devices, which leads to complex motion mapping and limited adaptability. This paper presents a modular isomorphic haptic master device and dual-mode control strategy tailored for these environments. Two reconfigurable versions (5-DOF and 6-DOF) were developed to match the task-specific slave arms. The system supports autonomous-to-manual switching, joint and end-effector mapping, and real-time haptic rendering. Simulations and experiments verified their performance in representative scenarios. The proposed solution addresses structural mismatches and control inflexibility through a scalable task-driven design for high-risk remote operations.
Haptic teleoperation in nuclear and aerospace applications faces challenges such as a limited workspace, high payload demands, and the need for both coarse positioning and fine manipulation. Existing commercial systems often lack structural consistency between master and slave devices, which leads to complex motion mapping and limited adaptability. This paper presents a modular isomorphic haptic master device and dual-mode control strategy tailored for these environments. Two reconfigurable versions (5-DOF and 6-DOF) were developed to match the task-specific slave arms. The system supports autonomous-to-manual switching, joint and end-effector mapping, and real-time haptic rendering. Simulations and experiments verified their performance in representative scenarios. The proposed solution addresses structural mismatches and control inflexibility through a scalable task-driven design for high-risk remote operations.
2025, 38: 146.
doi: 10.1186/s10033-025-01300-z
Abstract:
Contour error is the deviation between the actual displacement and reference trajectory, which is directly related to the machining accuracy. Contour error compensation poses substantial challenges because of the time-varying, nonlinear, and strongly coupled characteristics of parallel machining modules. In addition, the time delay in the system reduces the timeliness of the feedback data, thereby making online contour error calculations and compensation particularly difficult. To solve this problem, the generation mechanism of the time delay of the feedback data and contour error is revealed, and a systematic method for the identification of the time-delay parameter based on Beckhoff's tracking error calculation mechanism is proposed. The temporal alignment between the position commands and feedback data enables the online calculation of the contour error. On this basis, the tracking error of the drive axes (an important factor resulting in end-effector contour errors) is used for the contour error calculation. Considering the ambiguous parameter-setting logic of the servo drive, the servo parameter is calculated in reverse using the steady-state error to obtain the tracking error model of the drive axes. Furthermore, combined with the system time-delay model, an online correction method for the tracking error estimation model is established. To achieve an accurate mapping of the drive-axis tracking error and end-effector contour error, a bounded iterative search method for the nearest contour point and online calculation model for the contour error are respectively established. Finally, an online compensation controller for contour error is designed. Its effectiveness is verified by a machining experiment on a frame workpiece. The machining results show that the contour error reduces from 68 μm to 45 μm, and the finish machining accuracy increases by 34%. This study provides a feasible method for online compensation of contour error in a system with time delay.
Contour error is the deviation between the actual displacement and reference trajectory, which is directly related to the machining accuracy. Contour error compensation poses substantial challenges because of the time-varying, nonlinear, and strongly coupled characteristics of parallel machining modules. In addition, the time delay in the system reduces the timeliness of the feedback data, thereby making online contour error calculations and compensation particularly difficult. To solve this problem, the generation mechanism of the time delay of the feedback data and contour error is revealed, and a systematic method for the identification of the time-delay parameter based on Beckhoff's tracking error calculation mechanism is proposed. The temporal alignment between the position commands and feedback data enables the online calculation of the contour error. On this basis, the tracking error of the drive axes (an important factor resulting in end-effector contour errors) is used for the contour error calculation. Considering the ambiguous parameter-setting logic of the servo drive, the servo parameter is calculated in reverse using the steady-state error to obtain the tracking error model of the drive axes. Furthermore, combined with the system time-delay model, an online correction method for the tracking error estimation model is established. To achieve an accurate mapping of the drive-axis tracking error and end-effector contour error, a bounded iterative search method for the nearest contour point and online calculation model for the contour error are respectively established. Finally, an online compensation controller for contour error is designed. Its effectiveness is verified by a machining experiment on a frame workpiece. The machining results show that the contour error reduces from 68 μm to 45 μm, and the finish machining accuracy increases by 34%. This study provides a feasible method for online compensation of contour error in a system with time delay.
2025, 38: 168.
doi: 10.1186/s10033-025-01334-3
Abstract:
Robot-assisted surgery has become an indispensable component in modern neurosurgical procedures. However, existing registration methods for neurosurgical robots often rely on high-end hardware and involve prolonged or unstable registration times, limiting their applicability in dynamic and time-sensitive intraoperative settings. This paper proposes a novel fully automatic monocular-based registration and real-time tracking method. First, dedicated fiducials are designed, and an automatic preoperative and intraoperative detection method for these fiducials is introduced. Second, a geometric representation of the fiducials is constructed based on a 2D KD-Tree. Through a two-stage optimization process, the depth of 2D fiducials is estimated, and 2D-3D correspondences are established to achieve monocular registration. This approach enables fully automatic intraoperative registration using only a single optical camera. Finally, a six-degree-of-freedom visual servo control strategy inspired by the mass-spring-damper system is proposed. By integrating artificial potential field and admittance control, the strategy ensures real-time responsiveness and stable tracking. Experimental results demonstrate that the proposed method achieves a registration time of 0.23 s per instance with an average error of 0.58 mm. Additionally, the motion performance of the control strategy has been validated. Preliminary experiments verify the effectiveness of MonoTracker in dynamic tracking scenarios. This method holds promise for enhancing the adaptability of neurosurgical robots and offers significant clinical application potential.
Robot-assisted surgery has become an indispensable component in modern neurosurgical procedures. However, existing registration methods for neurosurgical robots often rely on high-end hardware and involve prolonged or unstable registration times, limiting their applicability in dynamic and time-sensitive intraoperative settings. This paper proposes a novel fully automatic monocular-based registration and real-time tracking method. First, dedicated fiducials are designed, and an automatic preoperative and intraoperative detection method for these fiducials is introduced. Second, a geometric representation of the fiducials is constructed based on a 2D KD-Tree. Through a two-stage optimization process, the depth of 2D fiducials is estimated, and 2D-3D correspondences are established to achieve monocular registration. This approach enables fully automatic intraoperative registration using only a single optical camera. Finally, a six-degree-of-freedom visual servo control strategy inspired by the mass-spring-damper system is proposed. By integrating artificial potential field and admittance control, the strategy ensures real-time responsiveness and stable tracking. Experimental results demonstrate that the proposed method achieves a registration time of 0.23 s per instance with an average error of 0.58 mm. Additionally, the motion performance of the control strategy has been validated. Preliminary experiments verify the effectiveness of MonoTracker in dynamic tracking scenarios. This method holds promise for enhancing the adaptability of neurosurgical robots and offers significant clinical application potential.
2025, 38: 132.
doi: 10.1186/s10033-025-01309-4
Abstract:
In pedicle screw fixation, surgical robot and preoperative planning are enabling technologies to improve the accuracy and safety of pedicle screw placement. In this study, an automatic segmentation method for the pedicle and vertebral body is proposed based on the 3D anatomical features of vertebrae. Further, an optimal insertion path is obtained to balance the safety of pedicle screw placement and the vertebral-screw interface strength. The pedicle screw radius is then determined based on the pedicle radius. A classification method is proposed to assess the accuracy of path planning. Finally, the surgical robot's path can be updated based on the actual positions of the surgical robot and the patient. The CT data of 12 human vertebrae (T6−L5), 10 porcine vertebrae (L1−L5) and 5 ovine vertebrae (L1−L5) are used to validate the effectiveness of the proposed method. All pedicle screw placement paths are successfully generated, achieving an excellence or good rate of 98%. Ex vivo pedicle screw placement experiments are conducted on human spine phantom, porcine and ovine spines, and in vivo experiment is conducted on a Bama miniature pig. In the proposed method, both safety and accuracy of pedicle screw placement are improved. According to the widely recognized Gertzbein-Robbins classification, 93.18% of the outcomes achieve Grade A, showing promising potential in clinics.
In pedicle screw fixation, surgical robot and preoperative planning are enabling technologies to improve the accuracy and safety of pedicle screw placement. In this study, an automatic segmentation method for the pedicle and vertebral body is proposed based on the 3D anatomical features of vertebrae. Further, an optimal insertion path is obtained to balance the safety of pedicle screw placement and the vertebral-screw interface strength. The pedicle screw radius is then determined based on the pedicle radius. A classification method is proposed to assess the accuracy of path planning. Finally, the surgical robot's path can be updated based on the actual positions of the surgical robot and the patient. The CT data of 12 human vertebrae (T6−L5), 10 porcine vertebrae (L1−L5) and 5 ovine vertebrae (L1−L5) are used to validate the effectiveness of the proposed method. All pedicle screw placement paths are successfully generated, achieving an excellence or good rate of 98%. Ex vivo pedicle screw placement experiments are conducted on human spine phantom, porcine and ovine spines, and in vivo experiment is conducted on a Bama miniature pig. In the proposed method, both safety and accuracy of pedicle screw placement are improved. According to the widely recognized Gertzbein-Robbins classification, 93.18% of the outcomes achieve Grade A, showing promising potential in clinics.
2025, 38: 131.
doi: 10.1186/s10033-025-01305-8
Abstract:
In the aerospace industry, double-sided friction stir welding has gradually become a crucial solid-state welding technology for rocket manufacturing. During the welding process, the welding equipment on both sides may encounter complex conditions involving unsynchronized collaborative movements. The resulting bending stress and destructive vibration affect workpiece processing quality. Therefore, this study proposes an adaptive admittance-based dual-robot collaborative forging force control method for double-sided friction stir welding. Specifically, the following steps are required: First, we analyzed the mechanism model of the hybrid robot and indirectly estimated the forging force value of friction stir welding using the Jacobian matrix of the hybrid robot. Second, an adaptive variable admittance controller was designed based on the reference admittance model with ideal stiffness. Subsequently, an adaptive variable admittance controller was applied to the dual-machine hybrid robot. By adjusting the welding trajectory and correcting the position error, the forging force was corrected, allowing adaptive tracking control of the forging force in complex environments. Finally, we conducted double-sided friction stir welding experiments to compare and verify the effectiveness of the adaptive tracking control algorithm for the forging force.
In the aerospace industry, double-sided friction stir welding has gradually become a crucial solid-state welding technology for rocket manufacturing. During the welding process, the welding equipment on both sides may encounter complex conditions involving unsynchronized collaborative movements. The resulting bending stress and destructive vibration affect workpiece processing quality. Therefore, this study proposes an adaptive admittance-based dual-robot collaborative forging force control method for double-sided friction stir welding. Specifically, the following steps are required: First, we analyzed the mechanism model of the hybrid robot and indirectly estimated the forging force value of friction stir welding using the Jacobian matrix of the hybrid robot. Second, an adaptive variable admittance controller was designed based on the reference admittance model with ideal stiffness. Subsequently, an adaptive variable admittance controller was applied to the dual-machine hybrid robot. By adjusting the welding trajectory and correcting the position error, the forging force was corrected, allowing adaptive tracking control of the forging force in complex environments. Finally, we conducted double-sided friction stir welding experiments to compare and verify the effectiveness of the adaptive tracking control algorithm for the forging force.
2025, 38: 129.
doi: 10.1186/s10033-025-01261-3
Abstract:
A cable-driven redundant manipulator (CDRM) characterized by redundant degrees of freedom and a lightweight, slender design can perform tasks in confined and restricted spaces efficiently. However, the complex multistage coupling between drive cables and passive joints in CDRM leads to a challenging dynamic model with difficult parameter identification, complicating the efforts to achieve accurate modeling and control. To address these challenges, this paper proposes a dynamic modeling and adaptive control approach tailored for CDRM systems. A multilevel kinematic model of the cable-driven redundant manipulator is presented, and a screw theory is employed to represent the cable tension and cable contact forces as spatial wrenches, which are equivalently mapped to joint torque using the principle of virtual work. This approach simplifies the mapping process while maintaining the integrity of the dynamic model. A recursive method is used to compute cable tension section-by-section for enhancing the efficiency of inverse dynamics calculations and meeting the high-frequency demands of the controller, thereby avoiding large matrix operations. An adaptive control method is proposed building on this foundation, which involves the design of a dynamic parameter adaptive controller in the joint space to simplify the linearization process of the dynamic equations along with a closed-loop controller that incorporates motor parameters in the driving space. This approach improves the control accuracy and dynamic performance of the CDRM under dynamic uncertainties. The accuracy and computational efficiency of the dynamic model are validated through simulations, and the effectiveness of the proposed control method is demonstrated through control tests. This paper presents a dynamic modeling and adaptive control approach for CDRM to enhance accuracy and performance under dynamic uncertainties.
A cable-driven redundant manipulator (CDRM) characterized by redundant degrees of freedom and a lightweight, slender design can perform tasks in confined and restricted spaces efficiently. However, the complex multistage coupling between drive cables and passive joints in CDRM leads to a challenging dynamic model with difficult parameter identification, complicating the efforts to achieve accurate modeling and control. To address these challenges, this paper proposes a dynamic modeling and adaptive control approach tailored for CDRM systems. A multilevel kinematic model of the cable-driven redundant manipulator is presented, and a screw theory is employed to represent the cable tension and cable contact forces as spatial wrenches, which are equivalently mapped to joint torque using the principle of virtual work. This approach simplifies the mapping process while maintaining the integrity of the dynamic model. A recursive method is used to compute cable tension section-by-section for enhancing the efficiency of inverse dynamics calculations and meeting the high-frequency demands of the controller, thereby avoiding large matrix operations. An adaptive control method is proposed building on this foundation, which involves the design of a dynamic parameter adaptive controller in the joint space to simplify the linearization process of the dynamic equations along with a closed-loop controller that incorporates motor parameters in the driving space. This approach improves the control accuracy and dynamic performance of the CDRM under dynamic uncertainties. The accuracy and computational efficiency of the dynamic model are validated through simulations, and the effectiveness of the proposed control method is demonstrated through control tests. This paper presents a dynamic modeling and adaptive control approach for CDRM to enhance accuracy and performance under dynamic uncertainties.
2025, 38: 152.
doi: 10.1186/s10033-025-01308-5
Abstract:
Aircraft have received much attention because of their capability to adapt to various flight environments and complex missions. The nose cone is one of the key elements in optimising the aerodynamic shape of aircraft. A morphing nose cone (MNC) driven by a biomimetic 4-3R1U&3R sparallel mechanism is proposed in this study. Based on screw theory, the parallel mechanism's configuration is determined, and the structure's full-cycle degrees of freedom are concurrently confirmed. Examples in the paper demonstrate the viability of the structure by configuration synthesis, and diagrams also show the chains. This MNC is modelled after the structural design of the cicada's abdomen and can be extended, contracted and bent. It can actively adjust its shape in response to change in the flight environments, thereby aerodynamic performance and enhancing the aircraft's multi-mission capabilities. A scaled-down prototype is created to verify the deformation capacity of the MNC meeting the engineering requirements. Results show that the extension ratio is 36.7%, and the bending angle is 21.7°, which is better than expected. The relative error value is within a reasonable range and the extension process is incredibly stable. This research proposes new perspectives for the design of MNCs.
Aircraft have received much attention because of their capability to adapt to various flight environments and complex missions. The nose cone is one of the key elements in optimising the aerodynamic shape of aircraft. A morphing nose cone (MNC) driven by a biomimetic 4-3R1U&3R sparallel mechanism is proposed in this study. Based on screw theory, the parallel mechanism's configuration is determined, and the structure's full-cycle degrees of freedom are concurrently confirmed. Examples in the paper demonstrate the viability of the structure by configuration synthesis, and diagrams also show the chains. This MNC is modelled after the structural design of the cicada's abdomen and can be extended, contracted and bent. It can actively adjust its shape in response to change in the flight environments, thereby aerodynamic performance and enhancing the aircraft's multi-mission capabilities. A scaled-down prototype is created to verify the deformation capacity of the MNC meeting the engineering requirements. Results show that the extension ratio is 36.7%, and the bending angle is 21.7°, which is better than expected. The relative error value is within a reasonable range and the extension process is incredibly stable. This research proposes new perspectives for the design of MNCs.
2025, 38: 170.
doi: 10.1186/s10033-025-01338-z
Abstract:
Current research on robot calibration can be roughly classified into two categories, and both of them have certain inherent limitations. Model-based methods are difficult to model and compensate the pose errors arising from configuration-dependent geometric and non-geometric source errors, whereas the accuracy of data-driven methods depends on a large amount of measurement data. Using a 5-DOF (degrees of freedom) hybrid machining robot as an exemplar, this study presents a model data-driven approach for the calibration of robotic manipulators. An f-DOF realistic robot containing various source errors is visualized as a 6-DOF fictitious robot having error-free parameters, but erroneous actuated/virtual joint motions. The calibration process essentially involves four steps: (1) formulating the linear map relating the pose error twist to the joint motion errors, (2) parameterizing the joint motion errors using second-order polynomials in terms of nominal actuated joint variables, (3) identifying the polynomial coefficients using the weighted least squares plus principal component analysis, and (4) compensating the compensable pose errors by updating the nominal actuated joint variables. The merit of this approach is that it enables compensation of the pose errors caused by configuration-dependent geometric and non-geometric source errors using finite measurement configurations. Experimental studies on a prototype machine illustrate the effectiveness of the proposed approach.
Current research on robot calibration can be roughly classified into two categories, and both of them have certain inherent limitations. Model-based methods are difficult to model and compensate the pose errors arising from configuration-dependent geometric and non-geometric source errors, whereas the accuracy of data-driven methods depends on a large amount of measurement data. Using a 5-DOF (degrees of freedom) hybrid machining robot as an exemplar, this study presents a model data-driven approach for the calibration of robotic manipulators. An f-DOF realistic robot containing various source errors is visualized as a 6-DOF fictitious robot having error-free parameters, but erroneous actuated/virtual joint motions. The calibration process essentially involves four steps: (1) formulating the linear map relating the pose error twist to the joint motion errors, (2) parameterizing the joint motion errors using second-order polynomials in terms of nominal actuated joint variables, (3) identifying the polynomial coefficients using the weighted least squares plus principal component analysis, and (4) compensating the compensable pose errors by updating the nominal actuated joint variables. The merit of this approach is that it enables compensation of the pose errors caused by configuration-dependent geometric and non-geometric source errors using finite measurement configurations. Experimental studies on a prototype machine illustrate the effectiveness of the proposed approach.
2025, 38: 175.
doi: 10.1186/s10033-025-01288-6
Abstract:
The global reduction in agricultural labor owing to rural depopulation and an aging workforce necessitates advancements in agricultural automation. This paper presents the design, optimization, and experimental validation of an innovative automatic lettuce-harvesting robot tailored to address the challenges posed by variable lettuce sizes, irregular shapes, and complex harvesting environments. The robot integrates three primary functional modules: root-cutting, leaf-removal, and adaptive transfer mechanisms. Employing a six-bar linkage for leaf removal, the mechanism achieves superior adaptability, durability, and precision while minimizing design complexity. The transfer system, featuring dual-layer toothed belts and self-adjusting spring mechanisms, ensures the stability and efficiency of lettuce of varying sizes. The system's performance was enhanced through systematic kinematic and dynamic modeling, followed by Monte Carlo-based parametric optimization. Experimental evaluation of the prototype validated the robot's operational effectiveness, achieving a root-cutting success rate of 98%, a leaf-removal completion rate of over 97%, and the ability to complete the full process of handling 29 lettuces per minute in a laboratory setting. This study advances the field of agricultural robotics by offering scalable solutions for efficient lettuce harvesting and potential adaptation to other crops, laying the foundation for sustainable automation in precision agriculture.
The global reduction in agricultural labor owing to rural depopulation and an aging workforce necessitates advancements in agricultural automation. This paper presents the design, optimization, and experimental validation of an innovative automatic lettuce-harvesting robot tailored to address the challenges posed by variable lettuce sizes, irregular shapes, and complex harvesting environments. The robot integrates three primary functional modules: root-cutting, leaf-removal, and adaptive transfer mechanisms. Employing a six-bar linkage for leaf removal, the mechanism achieves superior adaptability, durability, and precision while minimizing design complexity. The transfer system, featuring dual-layer toothed belts and self-adjusting spring mechanisms, ensures the stability and efficiency of lettuce of varying sizes. The system's performance was enhanced through systematic kinematic and dynamic modeling, followed by Monte Carlo-based parametric optimization. Experimental evaluation of the prototype validated the robot's operational effectiveness, achieving a root-cutting success rate of 98%, a leaf-removal completion rate of over 97%, and the ability to complete the full process of handling 29 lettuces per minute in a laboratory setting. This study advances the field of agricultural robotics by offering scalable solutions for efficient lettuce harvesting and potential adaptation to other crops, laying the foundation for sustainable automation in precision agriculture.
2025, 38: 124.
doi: 10.1186/s10033-025-01302-x
Abstract:
Progressing beyond the stowage and deployment of reflectors and designing for multiple deployed states result in reflector shape reconfiguration, thus allowing for new functions including radiation pattern reconfiguration, and is valuable for space applications such as satellite-based radar and communications. This paper introduces a concept for achieving the deployment and shape reconfiguration of a paraboloid reflector using a 7R-8R (revolute joint) truss network. By realizing reconfigurability mechanically, complex electronic systems such as phased arrays can be avoided, and adopting a single-degree-of-freedom (DOF) design further reduces the number of required actuators. The proposed reflector is axisymmetric and can be doubly curved. It comprises a flexible mesh surface supported by a rigid truss network constructed from 7R and 8R linkages. Approximation of multiple target surfaces is achieved by synthesizing the truss network dimensions using a multiobjective optimization approach. The non-dominated sorting genetic algorithm is used in conjunction with analytical dimension parameterization and forward kinematics computation to determine the optimal dimensions for the truss network. In the resulting designs, the reflector follows a single-DOF trajectory, on which it unfolds from a compact stowed bundle toward a deployed state approximating a doubly curved target surface, then onwards to additional deployed states approximating different target surfaces. Design studies are conducted to demonstrate the reflector's ability to approximate different target surfaces and continuously transform between such surfaces. This study proposes a new method for reconfiguring reflector shape mechanically, thus uniquely reconfiguring the shape of a doubly curved surface and achieving both deployment and shape reconfiguration under a unified single-DOF motion.
Progressing beyond the stowage and deployment of reflectors and designing for multiple deployed states result in reflector shape reconfiguration, thus allowing for new functions including radiation pattern reconfiguration, and is valuable for space applications such as satellite-based radar and communications. This paper introduces a concept for achieving the deployment and shape reconfiguration of a paraboloid reflector using a 7R-8R (revolute joint) truss network. By realizing reconfigurability mechanically, complex electronic systems such as phased arrays can be avoided, and adopting a single-degree-of-freedom (DOF) design further reduces the number of required actuators. The proposed reflector is axisymmetric and can be doubly curved. It comprises a flexible mesh surface supported by a rigid truss network constructed from 7R and 8R linkages. Approximation of multiple target surfaces is achieved by synthesizing the truss network dimensions using a multiobjective optimization approach. The non-dominated sorting genetic algorithm is used in conjunction with analytical dimension parameterization and forward kinematics computation to determine the optimal dimensions for the truss network. In the resulting designs, the reflector follows a single-DOF trajectory, on which it unfolds from a compact stowed bundle toward a deployed state approximating a doubly curved target surface, then onwards to additional deployed states approximating different target surfaces. Design studies are conducted to demonstrate the reflector's ability to approximate different target surfaces and continuously transform between such surfaces. This study proposes a new method for reconfiguring reflector shape mechanically, thus uniquely reconfiguring the shape of a doubly curved surface and achieving both deployment and shape reconfiguration under a unified single-DOF motion.
2025, 38: 135.
doi: 10.1186/s10033-025-01318-3
Abstract:
Animals can adapt to their surroundings by modifying their trunk morphology, whereas legged robots currently utilize rigid trunks. This study introduces a single-degree-of-freedom (DoF), six-revolute (6R) morphing trunk mechanism designed to equip legged robots with variable-width capabilities. Subsequently, a morphology-aware locomotion learning pipeline, based on reinforcement learning, is proposed for real-time trunk-width deformation and adaptive legged locomotion. The proposed variable-width trunk is integrated into a quadrupedal robot, and the learning pipeline is employed to train the adaptive locomotion controller of this robot. This study has three key contributions: (1) An overconstrained morphing mechanism is designed to achieve single-DoF trunk-width deformation, thereby minimizing power consumption and simplifying motion control. (2) A novel morphology-adaptive learning pipeline is introduced that utilizes adversarial joint-level motion imitation to ensure coordination consistency during morphological adaptation. This method addresses dynamic disturbances and interlimb coordination disruptions caused by width modifications. (3) A historical proprioception-based asymmetric neural network architecture is utilized to attain implicit terrain perception without visual input. Collectively, these developments enable the proposed variable-width legged robot to maintain consistent locomotion across complex terrains and facilitate rapid width deformation in response to environmental changes. Extensive simulation experiments validate the proposed design and control methodology.
Animals can adapt to their surroundings by modifying their trunk morphology, whereas legged robots currently utilize rigid trunks. This study introduces a single-degree-of-freedom (DoF), six-revolute (6R) morphing trunk mechanism designed to equip legged robots with variable-width capabilities. Subsequently, a morphology-aware locomotion learning pipeline, based on reinforcement learning, is proposed for real-time trunk-width deformation and adaptive legged locomotion. The proposed variable-width trunk is integrated into a quadrupedal robot, and the learning pipeline is employed to train the adaptive locomotion controller of this robot. This study has three key contributions: (1) An overconstrained morphing mechanism is designed to achieve single-DoF trunk-width deformation, thereby minimizing power consumption and simplifying motion control. (2) A novel morphology-adaptive learning pipeline is introduced that utilizes adversarial joint-level motion imitation to ensure coordination consistency during morphological adaptation. This method addresses dynamic disturbances and interlimb coordination disruptions caused by width modifications. (3) A historical proprioception-based asymmetric neural network architecture is utilized to attain implicit terrain perception without visual input. Collectively, these developments enable the proposed variable-width legged robot to maintain consistent locomotion across complex terrains and facilitate rapid width deformation in response to environmental changes. Extensive simulation experiments validate the proposed design and control methodology.
2025, 38: 147.
doi: 10.1186/s10033-025-01327-2
Abstract:
This paper presents a novel 6-degree-of-freedom (DOF) inchworm-like robot inspired by bionics, designed to perform pipe inspection tasks with high flexibility in complex, unstructured environments. To determine the optimal dimensions of each link, a Nash bargaining solution-based multi-objective optimization framework is developed, evaluating performance indicators such as reachable workspace, global manipulability, and acceleration capability. Inspired by the inchworm locomotion, three distinct climbing gaits are designed to enhance adaptability in confined and irregular spaces. To ensure safe and reliable operation, transition analysis is conducted and the operational workspace is systematically calculated. Moreover, a novel global path planning algorithm specially designed for the inchworm-like robot, termed inchworm-like robot rapidly-exploring random tree (ICHRRT*), is proposed. As an improved algorithm of RRT*, this method integrates gait planning and transition analysis to generate feasible and collision-free paths tailored to the robot's unique structure and motion characteristics. A physical prototype is developed, and truss-crossing experiments are conducted in a truss environment. Experimental results validate the robot's superior climbing capability and its effectiveness in navigating obstacles.
This paper presents a novel 6-degree-of-freedom (DOF) inchworm-like robot inspired by bionics, designed to perform pipe inspection tasks with high flexibility in complex, unstructured environments. To determine the optimal dimensions of each link, a Nash bargaining solution-based multi-objective optimization framework is developed, evaluating performance indicators such as reachable workspace, global manipulability, and acceleration capability. Inspired by the inchworm locomotion, three distinct climbing gaits are designed to enhance adaptability in confined and irregular spaces. To ensure safe and reliable operation, transition analysis is conducted and the operational workspace is systematically calculated. Moreover, a novel global path planning algorithm specially designed for the inchworm-like robot, termed inchworm-like robot rapidly-exploring random tree (ICHRRT*), is proposed. As an improved algorithm of RRT*, this method integrates gait planning and transition analysis to generate feasible and collision-free paths tailored to the robot's unique structure and motion characteristics. A physical prototype is developed, and truss-crossing experiments are conducted in a truss environment. Experimental results validate the robot's superior climbing capability and its effectiveness in navigating obstacles.
2025, 38: 140.
doi: 10.1186/s10033-025-01325-4
Abstract:
Parallel mechanisms with fewer degrees of freedom that incorporate two or more SPR limbs have been widely adopted in industrial applications in recent years. However, notable theoretical gaps persist, particularly in the field of analytical solutions for forward kinematics. To address this, this paper proposes an innovative forward kinematics analysis method based on Conformal Geometric Algebra (CGA) for complex hybrid mechanisms formed by serial concatenation of such parallel mechanisms. The method efficiently represents geometric elements and their operational relationships by defining appropriate unknown parameters. It constructs fundamental geometric objects such as spheres and planes, derives vertex expressions through intersection and dual operations, and establishes univariate high-order equations via inner product operations, ultimately obtaining complete analytical solutions for the forward kinematics of hybrid mechanisms. Using the (2-SPR+RPS) + (3-SPR) serial-parallel hybrid mechanism as a validation case, three configuration tests implemented in Mathematica demonstrate that: for each configuration, the upper 3-SPR mechanism yields 15 mathematical solutions, while the lower 2-SPR+RPS mechanism yields 4 mathematical solutions. After geometric constraint filtering, a unique physically valid solution is obtained for each mechanism. SolidWorks simulations further verify the correctness and reliability of the model. This research provides a reliable analytical method for forward kinematics of hybrid mechanisms, holding significant implications for advancing their applications in high-precision scenarios.
Parallel mechanisms with fewer degrees of freedom that incorporate two or more SPR limbs have been widely adopted in industrial applications in recent years. However, notable theoretical gaps persist, particularly in the field of analytical solutions for forward kinematics. To address this, this paper proposes an innovative forward kinematics analysis method based on Conformal Geometric Algebra (CGA) for complex hybrid mechanisms formed by serial concatenation of such parallel mechanisms. The method efficiently represents geometric elements and their operational relationships by defining appropriate unknown parameters. It constructs fundamental geometric objects such as spheres and planes, derives vertex expressions through intersection and dual operations, and establishes univariate high-order equations via inner product operations, ultimately obtaining complete analytical solutions for the forward kinematics of hybrid mechanisms. Using the (2-SPR+RPS) + (3-SPR) serial-parallel hybrid mechanism as a validation case, three configuration tests implemented in Mathematica demonstrate that: for each configuration, the upper 3-SPR mechanism yields 15 mathematical solutions, while the lower 2-SPR+RPS mechanism yields 4 mathematical solutions. After geometric constraint filtering, a unique physically valid solution is obtained for each mechanism. SolidWorks simulations further verify the correctness and reliability of the model. This research provides a reliable analytical method for forward kinematics of hybrid mechanisms, holding significant implications for advancing their applications in high-precision scenarios.
2025, 38: 157.
doi: 10.1186/s10033-025-01326-3
Abstract:
Aiming at the innovative design requirements of rehabilitation robots with multiple kinematically coupled components and the current absence of systematic processes in the design of such mechanisms, this paper presents the concept of a multi-output component mechanism (MOCM). A classification methodology for the MOCM is proposed based on the operational coupling between the actuators and the output components within closed-loop mechanisms. Building on the classification results, a design methodology for a kinematically coupled MOCM (KCMOCM) is proposed based on the actuation distribution within the closed-loop sub-mechanisms. First, the number and relative kinematic characteristics of the output components are determined based on the application environment of the mechanism. These components are then grouped and classified according to motion similarity principles, followed by the design of closed-loop sub-mechanisms with actuators for each group, ultimately forming a complete KCMOCM. Taking the sit–stand–lie-bed mechanism in a spinal cord injury lower-limb rehabilitation robot as an example, this study comprehensively considers the multi-posture transition task requirements and spatial constraint characteristics of lower-limb rehabilitation training to design the mechanism. By applying the mechanism design methodology, six practical novel configurations are developed with established evaluation criteria, and kinematic analysis and experimental validation are performed on the optimized configuration. The results demonstrate that the optimized configuration satisfies the multi-posture rehabilitation training requirements for lower limbs. This validates the efficacy of the design methodology. Furthermore, the scalability of the design methodology is validated through the development of a robotic finger rehabilitation mechanism.
Aiming at the innovative design requirements of rehabilitation robots with multiple kinematically coupled components and the current absence of systematic processes in the design of such mechanisms, this paper presents the concept of a multi-output component mechanism (MOCM). A classification methodology for the MOCM is proposed based on the operational coupling between the actuators and the output components within closed-loop mechanisms. Building on the classification results, a design methodology for a kinematically coupled MOCM (KCMOCM) is proposed based on the actuation distribution within the closed-loop sub-mechanisms. First, the number and relative kinematic characteristics of the output components are determined based on the application environment of the mechanism. These components are then grouped and classified according to motion similarity principles, followed by the design of closed-loop sub-mechanisms with actuators for each group, ultimately forming a complete KCMOCM. Taking the sit–stand–lie-bed mechanism in a spinal cord injury lower-limb rehabilitation robot as an example, this study comprehensively considers the multi-posture transition task requirements and spatial constraint characteristics of lower-limb rehabilitation training to design the mechanism. By applying the mechanism design methodology, six practical novel configurations are developed with established evaluation criteria, and kinematic analysis and experimental validation are performed on the optimized configuration. The results demonstrate that the optimized configuration satisfies the multi-posture rehabilitation training requirements for lower limbs. This validates the efficacy of the design methodology. Furthermore, the scalability of the design methodology is validated through the development of a robotic finger rehabilitation mechanism.
2025, 38: 197.
doi: 10.1186/s10033-025-01269-9
Abstract:
The existence of significant core-surface temperature differences in the strips during the rolling process in the endless strip production line leads to low accuracy in calculating the hot rolling force model assuming uniform temperature. This paper divides the deformation zone of strips into cells along the thick and the roll direction considering the non-uniform distribution of temperature, strain, strain rate in the thick direction cell of the strips, and the change of deformation resistance in the roll direction cell of strips. Then this study separately establishes the temperature matrix, strain matrix, and strain rate matrix on the "thick direction-roll direction" of strips, and constructs a deformation resistance calculation model based on the matrix cell. Further, a model for calculating rolling forces applicable to this production line was derived based on the Orowan equilibrium differential equation. The accuracy of the rolling force model and temperature variation patterns of the thick-directional units of the rolled parts during rolling were verified by hot rolling simulation experiments on a strip with an embedded block of the same material. Take an endless strip production line in China as an example to carry out simulation calculations of Q235 material. The results show that the average calculation error of the model built in this paper is 4.4%. Simulation and error analysis of multiple materials and multiple specifications of strip steel show that the prediction accuracy of the model in this paper meets the requirements of the production line, which provides theoretical support for the formulation and optimization of the rolling process of this production line.
The existence of significant core-surface temperature differences in the strips during the rolling process in the endless strip production line leads to low accuracy in calculating the hot rolling force model assuming uniform temperature. This paper divides the deformation zone of strips into cells along the thick and the roll direction considering the non-uniform distribution of temperature, strain, strain rate in the thick direction cell of the strips, and the change of deformation resistance in the roll direction cell of strips. Then this study separately establishes the temperature matrix, strain matrix, and strain rate matrix on the "thick direction-roll direction" of strips, and constructs a deformation resistance calculation model based on the matrix cell. Further, a model for calculating rolling forces applicable to this production line was derived based on the Orowan equilibrium differential equation. The accuracy of the rolling force model and temperature variation patterns of the thick-directional units of the rolled parts during rolling were verified by hot rolling simulation experiments on a strip with an embedded block of the same material. Take an endless strip production line in China as an example to carry out simulation calculations of Q235 material. The results show that the average calculation error of the model built in this paper is 4.4%. Simulation and error analysis of multiple materials and multiple specifications of strip steel show that the prediction accuracy of the model in this paper meets the requirements of the production line, which provides theoretical support for the formulation and optimization of the rolling process of this production line.
2025, 38: 159.
doi: 10.1186/s10033-025-01303-w
Abstract:
Lead zirconate titanate (PbZrxTi1-xO3, PZT) ferroelectric films possess remarkable characteristics such as high residual polarization, high dielectric constant, and high piezoelectric coefficient and have great application prospects in modern electronics, communications, medical care, and military fields. At present, the microstructure changes of PZT ferroelectric thin films have a significant impact on their electrical properties. Therefore, this work summarizes the influences of geometric structure (thickness, porosity), composition structure (Zr/Ti ratio, doping), and grain structure (grain size, grain boundaries, orientation) on the electrical properties of PZT ferroelectric thin films. The results show that the changes in thickness and porosity have a significant impact on the electrical properties of PZT ferroelectric films. Especially, the actual application scenarios and preparation processes determine the required geometric dimensions and structures of PZT ferroelectric films. The Zr/Ti ratio and doping mainly affect the electrical properties by influencing the phase composition of PZT ferroelectric films. The changes in grain size, boundary structure, and orientation dependence mainly have a certain degree of influence on the domain response and domain switching behavior of PZT ferroelectric thin films. In conclusion, different structures have different influence effects on the dielectric, ferroelectric, and piezoelectric properties of PZT ferroelectric films. The way the tiny structure affects how PZT thin films work was shown, helping to guide the design of ferroelectric thin film devices. In order to further study and apply piezoelectric ceramic devices, it is crucial to have an in-depth understanding of the relationship between the structure and performance of piezoelectric ceramic devices.
Lead zirconate titanate (PbZrxTi1-xO3, PZT) ferroelectric films possess remarkable characteristics such as high residual polarization, high dielectric constant, and high piezoelectric coefficient and have great application prospects in modern electronics, communications, medical care, and military fields. At present, the microstructure changes of PZT ferroelectric thin films have a significant impact on their electrical properties. Therefore, this work summarizes the influences of geometric structure (thickness, porosity), composition structure (Zr/Ti ratio, doping), and grain structure (grain size, grain boundaries, orientation) on the electrical properties of PZT ferroelectric thin films. The results show that the changes in thickness and porosity have a significant impact on the electrical properties of PZT ferroelectric films. Especially, the actual application scenarios and preparation processes determine the required geometric dimensions and structures of PZT ferroelectric films. The Zr/Ti ratio and doping mainly affect the electrical properties by influencing the phase composition of PZT ferroelectric films. The changes in grain size, boundary structure, and orientation dependence mainly have a certain degree of influence on the domain response and domain switching behavior of PZT ferroelectric thin films. In conclusion, different structures have different influence effects on the dielectric, ferroelectric, and piezoelectric properties of PZT ferroelectric films. The way the tiny structure affects how PZT thin films work was shown, helping to guide the design of ferroelectric thin film devices. In order to further study and apply piezoelectric ceramic devices, it is crucial to have an in-depth understanding of the relationship between the structure and performance of piezoelectric ceramic devices.
2025, 38: 138.
doi: 10.1186/s10033-025-01311-w
Abstract:
To improve braking performance and achieve lightweight in transport equipment, it is necessary to implement overall plastic forming manufacturing of the brake pad baseboard (BPB), which is the core safety component of the brake system. This study presents an innovative multi-DOF envelope forming (MDFEF) process to realize the plastic forming of BPB with thin skin and high reinforcing ribs. The MDFEF principle for BPB, and the design methods for the envelope mold are first presented. Through FE simulations, the behavior of metal flow, uneven growth pattern of reinforcing ribs, evolution of equivalent strain and evolution of forming force in MDFEF of BPB are investigated. To realize MDFEF, an innovative MDFEF equipment driven by parallel linkages is exploited. The force states of linkages in MDFEF are calculated, and the reasonable mold position is determined to reduce the maximum force on the linkages and improve the service performance of MDFEF equipment. The MDFEF experiments of BPB are conducted and qualified BPB is obtained, which demonstrates that the presented MDFEF process and equipment are applicable to manufacture BPB with thin skin and high reinforcing ribs.
To improve braking performance and achieve lightweight in transport equipment, it is necessary to implement overall plastic forming manufacturing of the brake pad baseboard (BPB), which is the core safety component of the brake system. This study presents an innovative multi-DOF envelope forming (MDFEF) process to realize the plastic forming of BPB with thin skin and high reinforcing ribs. The MDFEF principle for BPB, and the design methods for the envelope mold are first presented. Through FE simulations, the behavior of metal flow, uneven growth pattern of reinforcing ribs, evolution of equivalent strain and evolution of forming force in MDFEF of BPB are investigated. To realize MDFEF, an innovative MDFEF equipment driven by parallel linkages is exploited. The force states of linkages in MDFEF are calculated, and the reasonable mold position is determined to reduce the maximum force on the linkages and improve the service performance of MDFEF equipment. The MDFEF experiments of BPB are conducted and qualified BPB is obtained, which demonstrates that the presented MDFEF process and equipment are applicable to manufacture BPB with thin skin and high reinforcing ribs.
2025, 38: 177.
doi: 10.1186/s10033-025-01268-w
Abstract:
The wear of work rolls significantly affects the production efficiency and product quality. However, existing methods for wear assessment fail to effectively quantify work roll surface wear conditions, thereby affecting the quality control of steel strips and maintenance strategies for rolls. To accurately assess the wear conditions of hot-rolling work rolls, this study initially established an apparatus for capturing high-precision roll surfaces images. Subsequently, a quantitative assessment of common surface wear morphologies was conducted, and a hot-rolling work roll surface wear dataset was constructed. The MobileNetV2 convolutional neural network (CNN), augmented by transfer learning, was employed to develop a MobileNetV2-wear detection and classification (WDC) surface wear grading model. A comparison with mainstream CNN models revealed that the MobileNetV2-WDC model achieved high-speed (21.92 ms) and accurate (96.86%) grading with minimal model parameters (2.27 M) and size (27 M), meeting the industrial efficiency and practicality requirements. A visual analysis of the model classification errors was conducted, outlining paths for further optimization. This study provides an efficient and accurate solution for detecting and grading surface wear on hot-rolling work rolls, enhancing product quality and extending the lifespan of rolls.
The wear of work rolls significantly affects the production efficiency and product quality. However, existing methods for wear assessment fail to effectively quantify work roll surface wear conditions, thereby affecting the quality control of steel strips and maintenance strategies for rolls. To accurately assess the wear conditions of hot-rolling work rolls, this study initially established an apparatus for capturing high-precision roll surfaces images. Subsequently, a quantitative assessment of common surface wear morphologies was conducted, and a hot-rolling work roll surface wear dataset was constructed. The MobileNetV2 convolutional neural network (CNN), augmented by transfer learning, was employed to develop a MobileNetV2-wear detection and classification (WDC) surface wear grading model. A comparison with mainstream CNN models revealed that the MobileNetV2-WDC model achieved high-speed (21.92 ms) and accurate (96.86%) grading with minimal model parameters (2.27 M) and size (27 M), meeting the industrial efficiency and practicality requirements. A visual analysis of the model classification errors was conducted, outlining paths for further optimization. This study provides an efficient and accurate solution for detecting and grading surface wear on hot-rolling work rolls, enhancing product quality and extending the lifespan of rolls.
2025, 38: 61.
doi: 10.1186/s10033-024-01165-8
Abstract:
As a novel lightweight metallic material with excellent heat and corrosion resistance, elastic disordered microporous metal rubber (EDMMR) functions as an effective damping and support element in high-temperature environments where traditional polymer rubber fails. In this paper, a multi-scale finite element model for EDMMR is constructed using virtual manufacturing technology (VMT). Thermo-mechanical coupling analysis reveals a distinct inward expansion and dissipation phenomenon in EDMMR under high-temperature conditions, distinguishing it from porous materials. This phenomenon has the potential to impact the overall dimensions of EDMMR through transmission and accumulation processes. The experimental results demonstrate a random distribution of internal micro springs in EDMMR, considering the contact composition of spring microelements and the pore structure. By incorporating material elasticity, a predictive method for the thermal expansion coefficient of EDMMR based on the Schapery model is proposed. Additionally, standardized processes are employed to manufacture multiple sets of cylindrical EDMMR samples with similar dimensions but varying porosities. Thermal expansion tests are conducted on these samples, and the accuracy of the predicted thermal expansion coefficient is quantitatively validated through residual analysis. This research indicates that EDMMR maintains good structural stability in high-temperature environments. The thermal expansion rate of the material exhibits an opposite trend to the variation of elastic modulus with temperature, as the porosity rate changes.
As a novel lightweight metallic material with excellent heat and corrosion resistance, elastic disordered microporous metal rubber (EDMMR) functions as an effective damping and support element in high-temperature environments where traditional polymer rubber fails. In this paper, a multi-scale finite element model for EDMMR is constructed using virtual manufacturing technology (VMT). Thermo-mechanical coupling analysis reveals a distinct inward expansion and dissipation phenomenon in EDMMR under high-temperature conditions, distinguishing it from porous materials. This phenomenon has the potential to impact the overall dimensions of EDMMR through transmission and accumulation processes. The experimental results demonstrate a random distribution of internal micro springs in EDMMR, considering the contact composition of spring microelements and the pore structure. By incorporating material elasticity, a predictive method for the thermal expansion coefficient of EDMMR based on the Schapery model is proposed. Additionally, standardized processes are employed to manufacture multiple sets of cylindrical EDMMR samples with similar dimensions but varying porosities. Thermal expansion tests are conducted on these samples, and the accuracy of the predicted thermal expansion coefficient is quantitatively validated through residual analysis. This research indicates that EDMMR maintains good structural stability in high-temperature environments. The thermal expansion rate of the material exhibits an opposite trend to the variation of elastic modulus with temperature, as the porosity rate changes.
2025, 38: 73.
doi: 10.1186/s10033-025-01240-8
Abstract:
Many high-temperature pressure pipelines in thermal power plants are prone to failure due to long-term service-induced creep damage, which significantly impacts the normal operation of the equipment. Repair welding is a widely adopted method to mitigate damage, including creep voids and cracks, in high-temperature pressure pipelines. However, the mechanical property degradation of aging material and excessive residual stresses from repair welding can lead to the formation of new cracks. To support scientifically sound decisions regarding life extension or replacement, the feasibility of repair welding for an aged CrMo steel high-temperature pressure pipeline weldment is investigated in this study. Firstly, the modified Kachanov-Rabotonov creep damage constitutive model is employed to predict the creep damage distribution of the weldment that had been in service for 26 years, identifying the most severely damaged location for scarfing. Subsequently, a numerical simulation study is conducted to analyze the residual stress in repair welding, with a focus on the influence of material performance degradation and excavation methods. The results indicate that the maximum creep damage in the CrMo steel weldment is concentrated in the heat-affected zone (HAZ) and the adjacent base metal (BM). Overall, the repair welding stresses simulated with degraded mechanical properties are lower than those with the virgin mechanical properties. However, the stress discontinuity at the interface between the repair welding zone and the BM is more pronounced due to the high-level mismatch in mechanical properties, which poses a significant risk for inducing repair welding cracks. Based on the consideration of avoiding stress concentration within the weld and reducing stress discontinuity at the weld boundary, the step repair method is recommended for engineering applications.
Many high-temperature pressure pipelines in thermal power plants are prone to failure due to long-term service-induced creep damage, which significantly impacts the normal operation of the equipment. Repair welding is a widely adopted method to mitigate damage, including creep voids and cracks, in high-temperature pressure pipelines. However, the mechanical property degradation of aging material and excessive residual stresses from repair welding can lead to the formation of new cracks. To support scientifically sound decisions regarding life extension or replacement, the feasibility of repair welding for an aged CrMo steel high-temperature pressure pipeline weldment is investigated in this study. Firstly, the modified Kachanov-Rabotonov creep damage constitutive model is employed to predict the creep damage distribution of the weldment that had been in service for 26 years, identifying the most severely damaged location for scarfing. Subsequently, a numerical simulation study is conducted to analyze the residual stress in repair welding, with a focus on the influence of material performance degradation and excavation methods. The results indicate that the maximum creep damage in the CrMo steel weldment is concentrated in the heat-affected zone (HAZ) and the adjacent base metal (BM). Overall, the repair welding stresses simulated with degraded mechanical properties are lower than those with the virgin mechanical properties. However, the stress discontinuity at the interface between the repair welding zone and the BM is more pronounced due to the high-level mismatch in mechanical properties, which poses a significant risk for inducing repair welding cracks. Based on the consideration of avoiding stress concentration within the weld and reducing stress discontinuity at the weld boundary, the step repair method is recommended for engineering applications.
2025, 38: 90.
doi: 10.1186/s10033-025-01244-4
Abstract:
The current research on the manufacturing of large-scale and complex components focuses mainly on the casting processes. Compared with casting, plastic forming has significant advantages in terms of performance. However, effectively controlling the material flow to achieve a reduced loading force and near-uniformity in the isothermal plastic forming process of large-scale asymmetric magnesium alloy complex housings (LSMACHs) is challenging. This study proposes a material flow control method based on the diffluence upsetting-extrusion forming (DUEF) process by dividing different forging deformation regions, combining these with the principal stress method, and establishing an efficient and accurate design procedure. A rational preformed billet was designed successfully using this method. Subsequently, a finite element simulation was employed to analyze the multiphysics fields of the DUEF process. The results indicated that compared with the traditional closed-die forging (TCDF) process, the DUEF process could control the orderly flow of materials, achieve short-distance filling of materials, and reduce hydrostatic stress. Simultaneously, it improved the deformation uniformity by 20.3% and reduced the loading force by 22.6%. Finally, the rationality of the proposed method was validated through physical experiments. Compared with the TCDF process, the DUEF process exhibited a low loading force and uniform mechanical properties. The proposed material flow control method based on the DUEF process provides a new technological approach for the plastic formation of LSMACH and similar components.
The current research on the manufacturing of large-scale and complex components focuses mainly on the casting processes. Compared with casting, plastic forming has significant advantages in terms of performance. However, effectively controlling the material flow to achieve a reduced loading force and near-uniformity in the isothermal plastic forming process of large-scale asymmetric magnesium alloy complex housings (LSMACHs) is challenging. This study proposes a material flow control method based on the diffluence upsetting-extrusion forming (DUEF) process by dividing different forging deformation regions, combining these with the principal stress method, and establishing an efficient and accurate design procedure. A rational preformed billet was designed successfully using this method. Subsequently, a finite element simulation was employed to analyze the multiphysics fields of the DUEF process. The results indicated that compared with the traditional closed-die forging (TCDF) process, the DUEF process could control the orderly flow of materials, achieve short-distance filling of materials, and reduce hydrostatic stress. Simultaneously, it improved the deformation uniformity by 20.3% and reduced the loading force by 22.6%. Finally, the rationality of the proposed method was validated through physical experiments. Compared with the TCDF process, the DUEF process exhibited a low loading force and uniform mechanical properties. The proposed material flow control method based on the DUEF process provides a new technological approach for the plastic formation of LSMACH and similar components.
2025, 38: 74.
doi: 10.1186/s10033-025-01246-2
Abstract:
Zirconium alloys are critical materials in nuclear engineering due to their exceptional irradiation resistance and corrosion stability. However, prolonged exposure to extreme operational environments, including a high radiation, mechanical stress, and corrosive media, induces surface degradation mechanisms including stress corrosion cracking and erosion from impurity particle impacts, necessitating advanced surface treatments to improve hardness and corrosion resistance. We explore the application of laser shock peening (LSP) to enhance the surface properties of the Zr4 alloy. Experimental analyses reveal substantial microstructural modifications upon the LSP. The surface grain refinement achieved a maximum reduction of 52.7% in average grain size (from 22.88 to 10.8 μm2), accompanied by an increase of 59% in hardness (204 to 326 HV). Additionally, a compressive residual stress layer (approximately –100 MPa) was generated on the treated surface, which reduces the risk of stress corrosion cracking. To elucidate the mechanistic basis of these improvements, a multiscale computational framework was developed, integrating finite-element models for macroscale stress field evolution and molecular dynamics simulations for nanoscale dislocation dynamics. By incorporating the strain rate as a critical variable, this framework bridges microstructure evolution with macroscopic mechanical enhancements. The simulations not only elucidated the dynamic interplay between shockwave-induced plastic deformation and property improvements but also exhibited a good consistency with experimental residual stress profiles. Notably, we propose the application of strain rate-driven multiscale modeling in LSP research for Zr alloys, providing a predictive method to optimize laser parameters for a tailored surface strengthening. This study not only confirms that LSP is a feasible strategy capable of effectively enhancing the comprehensive surface properties of Zr alloys and extending their service life in nuclear environments, but also provides a reliable simulation methodology in the field of laser surface engineering of alloy materials.
Zirconium alloys are critical materials in nuclear engineering due to their exceptional irradiation resistance and corrosion stability. However, prolonged exposure to extreme operational environments, including a high radiation, mechanical stress, and corrosive media, induces surface degradation mechanisms including stress corrosion cracking and erosion from impurity particle impacts, necessitating advanced surface treatments to improve hardness and corrosion resistance. We explore the application of laser shock peening (LSP) to enhance the surface properties of the Zr4 alloy. Experimental analyses reveal substantial microstructural modifications upon the LSP. The surface grain refinement achieved a maximum reduction of 52.7% in average grain size (from 22.88 to 10.8 μm2), accompanied by an increase of 59% in hardness (204 to 326 HV). Additionally, a compressive residual stress layer (approximately –100 MPa) was generated on the treated surface, which reduces the risk of stress corrosion cracking. To elucidate the mechanistic basis of these improvements, a multiscale computational framework was developed, integrating finite-element models for macroscale stress field evolution and molecular dynamics simulations for nanoscale dislocation dynamics. By incorporating the strain rate as a critical variable, this framework bridges microstructure evolution with macroscopic mechanical enhancements. The simulations not only elucidated the dynamic interplay between shockwave-induced plastic deformation and property improvements but also exhibited a good consistency with experimental residual stress profiles. Notably, we propose the application of strain rate-driven multiscale modeling in LSP research for Zr alloys, providing a predictive method to optimize laser parameters for a tailored surface strengthening. This study not only confirms that LSP is a feasible strategy capable of effectively enhancing the comprehensive surface properties of Zr alloys and extending their service life in nuclear environments, but also provides a reliable simulation methodology in the field of laser surface engineering of alloy materials.
2025, 38: 76.
doi: 10.1186/s10033-025-01245-3
Abstract:
The current method for inspecting microholes in printed circuit boards (PCBs) involves preparing slices followed by optical microscope measurements. However, this approach suffers from low detection efficiency, poor reliability, and insufficient measurement stability. Micro-CT enables the observation of the internal structures of the sample without the need for slicing, thereby presenting a promising new method for assessing the quality of microholes in PCBs. This study integrates computer vision technology with computed tomography (CT) to propose a method for detecting microhole wall roughness using a U-Net model and image processing algorithms. This study established an unplated copper PCB CT image dataset and trained an improved U-Net model. Validation of the test set demonstrated that the improved model effectively segmented microholes in the PCB CT images. Subsequently, the roughness of the holes' walls was assessed using a customized image-processing algorithm. Comparative analysis between CT detection based on various edge detection algorithms and slice detection revealed that CT detection employing the Canny algorithm closely approximates slice detection, yielding range and average errors of 2.92 and 1.64 μm, respectively. Hence, the detection method proposed in this paper offers a novel approach for non-destructive testing of hole wall roughness in the PCB industry.
The current method for inspecting microholes in printed circuit boards (PCBs) involves preparing slices followed by optical microscope measurements. However, this approach suffers from low detection efficiency, poor reliability, and insufficient measurement stability. Micro-CT enables the observation of the internal structures of the sample without the need for slicing, thereby presenting a promising new method for assessing the quality of microholes in PCBs. This study integrates computer vision technology with computed tomography (CT) to propose a method for detecting microhole wall roughness using a U-Net model and image processing algorithms. This study established an unplated copper PCB CT image dataset and trained an improved U-Net model. Validation of the test set demonstrated that the improved model effectively segmented microholes in the PCB CT images. Subsequently, the roughness of the holes' walls was assessed using a customized image-processing algorithm. Comparative analysis between CT detection based on various edge detection algorithms and slice detection revealed that CT detection employing the Canny algorithm closely approximates slice detection, yielding range and average errors of 2.92 and 1.64 μm, respectively. Hence, the detection method proposed in this paper offers a novel approach for non-destructive testing of hole wall roughness in the PCB industry.
2025, 38: 182.
doi: 10.1186/s10033-025-01341-4
Abstract:
The electromagnetic pulse valve, as a key component in baghouse dust removal systems, plays a crucial role in the performance of the system. However, despite the promising results of intelligent fault diagnosis methods based on extensive data in diagnosing electromagnetic valves, real-world diagnostic scenarios still face numerous challenges. Collecting fault data for electromagnetic pulse valves is not only time-consuming but also costly, making it difficult to obtain sufficient fault data in advance, which poses challenges for small sample fault diagnosis. To address this issue, this paper proposes a fault diagnosis method for electromagnetic pulse valves based on deep transfer learning and simulated data. This method achieves effective transfer from simulated data to real data through four parameter transfer strategies, which combine parameter freezing and fine-tuning operations. Furthermore, this paper identifies a parameter transfer strategy that simultaneously fine-tunes the feature extractor and classifier, and introduces an attention mechanism to integrate fault features, thereby enhancing the correlation and information complementarity among multi-sensor data. The effectiveness of the proposed method is evaluated through two fault diagnosis cases under different operating conditions. In this study, small sample data accounted for 7.9% and 8.2% of the total dataset, and the experimental results showed transfer accuracies of 93.5% and 94.2%, respectively, validating the reliability and effectiveness of the method under small sample conditions.
The electromagnetic pulse valve, as a key component in baghouse dust removal systems, plays a crucial role in the performance of the system. However, despite the promising results of intelligent fault diagnosis methods based on extensive data in diagnosing electromagnetic valves, real-world diagnostic scenarios still face numerous challenges. Collecting fault data for electromagnetic pulse valves is not only time-consuming but also costly, making it difficult to obtain sufficient fault data in advance, which poses challenges for small sample fault diagnosis. To address this issue, this paper proposes a fault diagnosis method for electromagnetic pulse valves based on deep transfer learning and simulated data. This method achieves effective transfer from simulated data to real data through four parameter transfer strategies, which combine parameter freezing and fine-tuning operations. Furthermore, this paper identifies a parameter transfer strategy that simultaneously fine-tunes the feature extractor and classifier, and introduces an attention mechanism to integrate fault features, thereby enhancing the correlation and information complementarity among multi-sensor data. The effectiveness of the proposed method is evaluated through two fault diagnosis cases under different operating conditions. In this study, small sample data accounted for 7.9% and 8.2% of the total dataset, and the experimental results showed transfer accuracies of 93.5% and 94.2%, respectively, validating the reliability and effectiveness of the method under small sample conditions.
2025, 38: 64.
doi: 10.1186/s10033-025-01219-5
Abstract:
The aircraft braking system is critical to ensure the safe take-off and landing of the aircraft. However, the braking system is often exposed to high temperatures and strong vibration working environments, which makes the sensor prone to failure. Sensor failure has the potential to compromise aircraft safety. In order to improve the safety of the aircraft braking system, a fault detection and fault-tolerant control (FDFTC) strategy for the aircraft brake pressure sensor is designed. Firstly, a model based on a bidirectional long short-term memory (Bi-LSTM) network is constructed to estimate the brake pressure. Then, the residual sequence is obtained by comparing the measured pressure with the estimated pressure. On this basis, the improved sequential probability ratio test (SPRT) method based on mathematical statistics is applied to analyze the residual sequence to detect the fault. Finally, simulation and hardware-in-the-loop (HIL) testing results indicate that the proposed FDFTC strategy can detect sensor faults in time and efficiently complete braking when faults occur. Hence, the proposed FDFTC strategy can effectively deal with the faults of the aircraft brake pressure sensor, which is of great significance to improve the reliability and safety of the aircraft.
The aircraft braking system is critical to ensure the safe take-off and landing of the aircraft. However, the braking system is often exposed to high temperatures and strong vibration working environments, which makes the sensor prone to failure. Sensor failure has the potential to compromise aircraft safety. In order to improve the safety of the aircraft braking system, a fault detection and fault-tolerant control (FDFTC) strategy for the aircraft brake pressure sensor is designed. Firstly, a model based on a bidirectional long short-term memory (Bi-LSTM) network is constructed to estimate the brake pressure. Then, the residual sequence is obtained by comparing the measured pressure with the estimated pressure. On this basis, the improved sequential probability ratio test (SPRT) method based on mathematical statistics is applied to analyze the residual sequence to detect the fault. Finally, simulation and hardware-in-the-loop (HIL) testing results indicate that the proposed FDFTC strategy can detect sensor faults in time and efficiently complete braking when faults occur. Hence, the proposed FDFTC strategy can effectively deal with the faults of the aircraft brake pressure sensor, which is of great significance to improve the reliability and safety of the aircraft.
2025, 38: 106.
doi: 10.1186/s10033-025-01263-1
Abstract:
The research on rolling bearing early fault detection is mainly focused on degradation index extraction and adaptive setting of alarm threshold. The mainstream methods are to extract degradation indicators based on adaptive features and set adaptive alarm thresholds based on the Shewhart control chart. However, the adaptive feature extraction method does not consider the correlation between features, and the Shewhart control chart is not sensitive to small fluctuations caused by early faults. In this study, a rolling bearing early fault detection method based on a feature clustering fusion degradation index is proposed. The multidomain statistical features are extracted to form the initial feature set, and the improved hierarchical clustering algorithm is combined with the feature evaluation index to select features to form a preferred feature subset, to ensure the richness of index information and reduce redundancy. After the construction of the degradation index, to suppress the interference caused by nonstationary and abnormal shocks in early fault detection, the accurate evaluation method and anomaly determination strategy of control chart parameters are studied, and an improved exponential weighted move average control chart is designed to monitor the degradation index. The effectiveness and superiority of the proposed method are verified by public data sets. This research provides a rolling bearing early fault detection method, which can provide comprehensive degradation indicators, eliminate interference caused by random anomalies and running in periods, and achieve an accurate detection of early bearing failures.
The research on rolling bearing early fault detection is mainly focused on degradation index extraction and adaptive setting of alarm threshold. The mainstream methods are to extract degradation indicators based on adaptive features and set adaptive alarm thresholds based on the Shewhart control chart. However, the adaptive feature extraction method does not consider the correlation between features, and the Shewhart control chart is not sensitive to small fluctuations caused by early faults. In this study, a rolling bearing early fault detection method based on a feature clustering fusion degradation index is proposed. The multidomain statistical features are extracted to form the initial feature set, and the improved hierarchical clustering algorithm is combined with the feature evaluation index to select features to form a preferred feature subset, to ensure the richness of index information and reduce redundancy. After the construction of the degradation index, to suppress the interference caused by nonstationary and abnormal shocks in early fault detection, the accurate evaluation method and anomaly determination strategy of control chart parameters are studied, and an improved exponential weighted move average control chart is designed to monitor the degradation index. The effectiveness and superiority of the proposed method are verified by public data sets. This research provides a rolling bearing early fault detection method, which can provide comprehensive degradation indicators, eliminate interference caused by random anomalies and running in periods, and achieve an accurate detection of early bearing failures.
2025, 38: 186.
doi: 10.1186/s10033-025-01328-1
Abstract:
During the grinding train operation process, the grinding force between the grinding wheel and the rail is critical in ensuring the grinding quality and efficiency. The coupling vibration among the frame, the grinding wheels, and the wheelsets will seriously affect the stability of the grinding force. In this paper, the coupled mechanical model of the grinding wheel/rail is established based on the contact mechanics theory, which is embedded as a submodel into the dynamic model of the multi-rigid buggy. The interaction among the frame, the grinding wheels and the wheelsets is analysed by setting the convex irregularity on the rail. The grinding effect is evaluated in combination with the subway’s long wave corrugation grinding conditions. The results show that when the grinding buggy passes the convex irregularity, the vibration excited by the wheelset system has a significant impact on the dynamic behavior of the grinding wheels. The vibration of the grinding wheel is mainly transmitted between the grinding wheel and the frame, less affecting the wheelset. For the long wave corrugation of the subway, the grinding effect of the grinding wheel has a certain correlation with the phase angle of the wheelset through the corrugation. The research results provide an important reference for the setting of the grinding pattern.
During the grinding train operation process, the grinding force between the grinding wheel and the rail is critical in ensuring the grinding quality and efficiency. The coupling vibration among the frame, the grinding wheels, and the wheelsets will seriously affect the stability of the grinding force. In this paper, the coupled mechanical model of the grinding wheel/rail is established based on the contact mechanics theory, which is embedded as a submodel into the dynamic model of the multi-rigid buggy. The interaction among the frame, the grinding wheels and the wheelsets is analysed by setting the convex irregularity on the rail. The grinding effect is evaluated in combination with the subway’s long wave corrugation grinding conditions. The results show that when the grinding buggy passes the convex irregularity, the vibration excited by the wheelset system has a significant impact on the dynamic behavior of the grinding wheels. The vibration of the grinding wheel is mainly transmitted between the grinding wheel and the frame, less affecting the wheelset. For the long wave corrugation of the subway, the grinding effect of the grinding wheel has a certain correlation with the phase angle of the wheelset through the corrugation. The research results provide an important reference for the setting of the grinding pattern.
2025, 38: 119.
doi: 10.1186/s10033-025-01287-7
Abstract:
The state of the art is reviewed for the crashworthiness of railway vehicles in aspects of materials, energy absorbing structures, train collision simulation and experiments. The recoverable and nonreversible energy absorbers are introduced for railway vehicles first. Metallic and non-metallic materials play a crucial role in the energy dissipation process. Thin-walled structures at vehicle ends are the main energy absorbers in train collisions, which include the deformation tube, crush box, deformable anti-climber and vehicle end structures. It is necessary to build a specific dynamic model for subway and high-speed trains, which includes gas-hydraulic buffers and energy absorption devices. Furthermore, train crashworthiness could be improved with the help of crash energy management. The train collision is commonly studied by numerical methods and experiments. The research method mainly depends on the primary purpose. The simulation depending on numerical methods should be validated by related experiments. The methods provide theoretical support for train crashworthy design.
The state of the art is reviewed for the crashworthiness of railway vehicles in aspects of materials, energy absorbing structures, train collision simulation and experiments. The recoverable and nonreversible energy absorbers are introduced for railway vehicles first. Metallic and non-metallic materials play a crucial role in the energy dissipation process. Thin-walled structures at vehicle ends are the main energy absorbers in train collisions, which include the deformation tube, crush box, deformable anti-climber and vehicle end structures. It is necessary to build a specific dynamic model for subway and high-speed trains, which includes gas-hydraulic buffers and energy absorption devices. Furthermore, train crashworthiness could be improved with the help of crash energy management. The train collision is commonly studied by numerical methods and experiments. The research method mainly depends on the primary purpose. The simulation depending on numerical methods should be validated by related experiments. The methods provide theoretical support for train crashworthy design.
2025, 38: 193.
doi: 10.1186/s10033-025-01205-x
Abstract:
Typically, seat or floor acceleration is used to evaluate the ride comfort of a high-speed train. However, the dynamic performance of the human body significantly differs from that of the floor. Therefore, using the car body floor and seat accelerations to calculate the ride comfort index of a high-speed train may not reflect the true feelings of passengers. In this study, a 3D human-seat-vehicle-track coupling model was established to investigate the ride comfort of high-speed train passengers. The seated human model, which considers the longitudinal, lateral, vertical, pitching, yawing, and rolling motions, comprises the head, upper torso, lower torso, pelvis, thighs, and shanks. The model parameters were determined using multi-axis excitation measurement data based on a genetic algorithm. Subsequently, the applicability of the small-angle assumption and natural modes of the human model is analyzed. Using the coupling system model, the vibration characteristics of the human-seat interaction surface were analyzed. The ride comfort of the high-speed train and human body dynamic performance were analyzed under normal conditions, track geometric irregularities and train meeting conditions. The results showed that the passenger seats in the front and rear rows adjacent to the window had a higher acceleration value than the others. The human backrest and seat pad connection points have higher vibration amplitudes than the car body floor in the human-sensitive frequency range, indicating that using the acceleration values on the floor may underestimate the discomfort of passengers. The ride comfort of high-speed trains diminishes in the presence of track geometric irregularities and when trains pass each other. When the excitation frequency of track geometry irregularities approached the natural frequency of the human-seat-vehicle system, ride comfort in high-speed trains decreased significantly. Moreover, using seat acceleration to evaluate passenger ride comfort overlooks the vibration characteristics of the human body. The transient aerodynamic force generated when the train meets can cause a larger car body roll and lateral motion at 2 Hz, which, in turn, decreases the passenger ride comfort. This study presents a detailed human-seat-vehicle-track coupling system that can reflect a passenger’s dynamic performance under complex operating conditions.
Typically, seat or floor acceleration is used to evaluate the ride comfort of a high-speed train. However, the dynamic performance of the human body significantly differs from that of the floor. Therefore, using the car body floor and seat accelerations to calculate the ride comfort index of a high-speed train may not reflect the true feelings of passengers. In this study, a 3D human-seat-vehicle-track coupling model was established to investigate the ride comfort of high-speed train passengers. The seated human model, which considers the longitudinal, lateral, vertical, pitching, yawing, and rolling motions, comprises the head, upper torso, lower torso, pelvis, thighs, and shanks. The model parameters were determined using multi-axis excitation measurement data based on a genetic algorithm. Subsequently, the applicability of the small-angle assumption and natural modes of the human model is analyzed. Using the coupling system model, the vibration characteristics of the human-seat interaction surface were analyzed. The ride comfort of the high-speed train and human body dynamic performance were analyzed under normal conditions, track geometric irregularities and train meeting conditions. The results showed that the passenger seats in the front and rear rows adjacent to the window had a higher acceleration value than the others. The human backrest and seat pad connection points have higher vibration amplitudes than the car body floor in the human-sensitive frequency range, indicating that using the acceleration values on the floor may underestimate the discomfort of passengers. The ride comfort of high-speed trains diminishes in the presence of track geometric irregularities and when trains pass each other. When the excitation frequency of track geometry irregularities approached the natural frequency of the human-seat-vehicle system, ride comfort in high-speed trains decreased significantly. Moreover, using seat acceleration to evaluate passenger ride comfort overlooks the vibration characteristics of the human body. The transient aerodynamic force generated when the train meets can cause a larger car body roll and lateral motion at 2 Hz, which, in turn, decreases the passenger ride comfort. This study presents a detailed human-seat-vehicle-track coupling system that can reflect a passenger’s dynamic performance under complex operating conditions.
2025, 38: 72.
doi: 10.1186/s10033-025-01229-3
Abstract:
The exploration of titanium alloy applications in railway transportation aims to meet the newly emerged demand for vehicles that are lighter and more efficient. This research focuses on the potential of these materials to concurrently reduce vehicle weight and enhance efficiency, sustainability, and safety. Challenges faced include high production and processing costs, durability issues in harsh railway environments, and environmental impacts associated with alloy production. Research findings indicate that innovative alloy design and advanced processing techniques, such as powder metallurgy, additive manufacturing, and surface treatment, significantly improve the applicability of titanium alloys in railway applications. These methods substantially increase energy efficiency and safety. Additionally, advancements in environmentally sustainable practices in the production of titanium alloys address ecological concerns. As research progresses, the study and development of low-cost, high-performance titanium alloys highlight the need for more efficient and environmentally friendly manufacturing processes. Exploring new alloy compositions and applying emerging technologies in processing and manufacturing are key areas for future research. These advancements are expected to enhance the role of titanium alloys in revolutionizing railway transportation, aligning with global trends towards sustainability and performance improvement. This research underscores the significant potential contribution of titanium alloys to future efficient and eco-friendly rail travel.
The exploration of titanium alloy applications in railway transportation aims to meet the newly emerged demand for vehicles that are lighter and more efficient. This research focuses on the potential of these materials to concurrently reduce vehicle weight and enhance efficiency, sustainability, and safety. Challenges faced include high production and processing costs, durability issues in harsh railway environments, and environmental impacts associated with alloy production. Research findings indicate that innovative alloy design and advanced processing techniques, such as powder metallurgy, additive manufacturing, and surface treatment, significantly improve the applicability of titanium alloys in railway applications. These methods substantially increase energy efficiency and safety. Additionally, advancements in environmentally sustainable practices in the production of titanium alloys address ecological concerns. As research progresses, the study and development of low-cost, high-performance titanium alloys highlight the need for more efficient and environmentally friendly manufacturing processes. Exploring new alloy compositions and applying emerging technologies in processing and manufacturing are key areas for future research. These advancements are expected to enhance the role of titanium alloys in revolutionizing railway transportation, aligning with global trends towards sustainability and performance improvement. This research underscores the significant potential contribution of titanium alloys to future efficient and eco-friendly rail travel.
2025, 38: 192.
doi: 10.1186/s10033-025-01353-0
Abstract:
The huge impact kinetic energy cannot be quickly dissipated by the energy-absorbing structure and transferred to the other vehicle through the car body structure, which will cause structural damage and threaten the lives of the occupants. Therefore, it is necessary to understand the laws of energy conversion, dissipation and transfer during train collisions. This study proposes a multi-layer progressive analysis method of energy flow during train collisions, considering the characteristics of the train. In this method, the train collision system is divided into conversion, dissipation, and transfer layers from the perspective of the train, collision interface, and car body structure to analyze the energy conversion, dissipation and transfer characteristics. Taking the collision process of a rail train as an example, a train collision energy transfer path analysis model was established based on power flow theory. The results show that when the maximum mean acceleration of the vehicle meets the standard requirements, the jerk may exceed the allowable limit of the human body, and there is a risk of injury to the occupants of a secondary collision. The decay rate of the collision energy along the direction of train operation reaches 79%. As the collision progresses, the collision energy gradually converges in the structure with holes, and the structure deforms when the gathered energy is greater than the maximum energy the structure can withstand. The proposed method helps to understand the train collision energy flow law and provides theoretical support for the train crashworthiness design in the future.
The huge impact kinetic energy cannot be quickly dissipated by the energy-absorbing structure and transferred to the other vehicle through the car body structure, which will cause structural damage and threaten the lives of the occupants. Therefore, it is necessary to understand the laws of energy conversion, dissipation and transfer during train collisions. This study proposes a multi-layer progressive analysis method of energy flow during train collisions, considering the characteristics of the train. In this method, the train collision system is divided into conversion, dissipation, and transfer layers from the perspective of the train, collision interface, and car body structure to analyze the energy conversion, dissipation and transfer characteristics. Taking the collision process of a rail train as an example, a train collision energy transfer path analysis model was established based on power flow theory. The results show that when the maximum mean acceleration of the vehicle meets the standard requirements, the jerk may exceed the allowable limit of the human body, and there is a risk of injury to the occupants of a secondary collision. The decay rate of the collision energy along the direction of train operation reaches 79%. As the collision progresses, the collision energy gradually converges in the structure with holes, and the structure deforms when the gathered energy is greater than the maximum energy the structure can withstand. The proposed method helps to understand the train collision energy flow law and provides theoretical support for the train crashworthiness design in the future.
2025, 38: 199.
doi: 10.1186/s10033-025-01352-1
Abstract:
The interaction between the airflow and train influences the aerodynamic characteristics and dynamic performance of high-speed trains. This study focused on the fluid-solid coupling effect of airflow and HST, and proposed a co-simulation (CS) approach between computational fluid dynamics and multi-body dynamics. Firstly, the aerodynamic model was developed by employing overset mesh technology and the finite volume method, and the detailed train-track coupled dynamic model was established. Then the User Data Protocol was adopted to build data communication channels. Moreover, the proposed CS method was validated by comparison with a reported field test result. Finally, a case study of the HST exiting a tunnel subjected to crosswind was conducted to compare differences between CS and offline simulation (OS) methods. In terms of the presented case, the changing trends of aerodynamic forces and car-body displacements calculated by the two methods were similar. Differences mainly lie in aerodynamic moments and transient wheel-rail impacts. Maximum pitching and yawing moments on the head vehicle in the two methods differ by 21.1 kN∙m and 29.6 kN∙m, respectively. And wheel-rail impacts caused by sudden changes in aerodynamic loads are significantly severer in CS. Wheel-rail safety indices obtained by CS are slightly greater than those by OS. This research proposes a CS method for aerodynamic characteristics and dynamic performance of the HST in complex scenarios, which has superiority in computational efficiency and stability
The interaction between the airflow and train influences the aerodynamic characteristics and dynamic performance of high-speed trains. This study focused on the fluid-solid coupling effect of airflow and HST, and proposed a co-simulation (CS) approach between computational fluid dynamics and multi-body dynamics. Firstly, the aerodynamic model was developed by employing overset mesh technology and the finite volume method, and the detailed train-track coupled dynamic model was established. Then the User Data Protocol was adopted to build data communication channels. Moreover, the proposed CS method was validated by comparison with a reported field test result. Finally, a case study of the HST exiting a tunnel subjected to crosswind was conducted to compare differences between CS and offline simulation (OS) methods. In terms of the presented case, the changing trends of aerodynamic forces and car-body displacements calculated by the two methods were similar. Differences mainly lie in aerodynamic moments and transient wheel-rail impacts. Maximum pitching and yawing moments on the head vehicle in the two methods differ by 21.1 kN∙m and 29.6 kN∙m, respectively. And wheel-rail impacts caused by sudden changes in aerodynamic loads are significantly severer in CS. Wheel-rail safety indices obtained by CS are slightly greater than those by OS. This research proposes a CS method for aerodynamic characteristics and dynamic performance of the HST in complex scenarios, which has superiority in computational efficiency and stability
2025, 38: 60.
doi: 10.1186/s10033-025-01208-8
Abstract:
This research aimed to overcome challenges such as high costs, lengthy optimization time, and low efficiency in resolving issues related to wheel-rail contact, rail wear, and vehicle dynamics. Based on the wheel-rail contact parameters, an optimal design method for rail grinding target profile is proposed from wear profile measurement to grinding profile design according to the actual railway track and vehicle operating conditions. We utilized Isight to create a simulation test and developed an RBF proxy model that incorporated both mechanical and geometric aspects of wheel-rail contact. By integrating rail modeling, wheel-rail contact analysis, and multi-objective optimization, we established a rail grinding optimization model that was solved using the NSGA-Ⅱ algorithm. After optimization, the study achieved a 31.863% reduction in average contact stress, a 70.5% reduction in matching wear work, and a 100.391% increase in the difference in rolling radius between the wheel and rail.
This research aimed to overcome challenges such as high costs, lengthy optimization time, and low efficiency in resolving issues related to wheel-rail contact, rail wear, and vehicle dynamics. Based on the wheel-rail contact parameters, an optimal design method for rail grinding target profile is proposed from wear profile measurement to grinding profile design according to the actual railway track and vehicle operating conditions. We utilized Isight to create a simulation test and developed an RBF proxy model that incorporated both mechanical and geometric aspects of wheel-rail contact. By integrating rail modeling, wheel-rail contact analysis, and multi-objective optimization, we established a rail grinding optimization model that was solved using the NSGA-Ⅱ algorithm. After optimization, the study achieved a 31.863% reduction in average contact stress, a 70.5% reduction in matching wear work, and a 100.391% increase in the difference in rolling radius between the wheel and rail.
2025, 38: 143.
doi: 10.1186/s10033-025-01316-5
Abstract:
This study decouples the material microstructure into matrix and void phases. The undamaged constitutive is derived from the matrix phase, while the void phase contributes to damage evolution. A constitutive model is established by coupling the two. According to the void-phase evolution during damage, a damage sequence interaction model is proposed. Tests on new vehicles and vehicles in service materials yield stress-strain curves of materials without and with fatigue damage and measure the apparent elastic modulus. The damage sequence interaction model accurately predicts the residual mechanical properties of undamaged materials. A trolley collision test validates the constitutive model. Collision simulations at 25, 36, and 48 km/h reveal that compared with undamaged models, the maximum vertical lift heights of moving vehicles with fatigue damage are 4.54%, 3.74%, and 9.17% lower, respectively, and the maximum longitudinal compressions of stationary vehicles are 4.76%, 14.53%, and 33.15% higher respectively. This research emphasizes the importance of considering fatigue damage in vehicle design and maintenance. The damage sequence interaction model has high engineering application value, applicable to vehicle safety checks and design, and provides a reference for improving relevant standards.
This study decouples the material microstructure into matrix and void phases. The undamaged constitutive is derived from the matrix phase, while the void phase contributes to damage evolution. A constitutive model is established by coupling the two. According to the void-phase evolution during damage, a damage sequence interaction model is proposed. Tests on new vehicles and vehicles in service materials yield stress-strain curves of materials without and with fatigue damage and measure the apparent elastic modulus. The damage sequence interaction model accurately predicts the residual mechanical properties of undamaged materials. A trolley collision test validates the constitutive model. Collision simulations at 25, 36, and 48 km/h reveal that compared with undamaged models, the maximum vertical lift heights of moving vehicles with fatigue damage are 4.54%, 3.74%, and 9.17% lower, respectively, and the maximum longitudinal compressions of stationary vehicles are 4.76%, 14.53%, and 33.15% higher respectively. This research emphasizes the importance of considering fatigue damage in vehicle design and maintenance. The damage sequence interaction model has high engineering application value, applicable to vehicle safety checks and design, and provides a reference for improving relevant standards.
2025, 38: 114.
doi: 10.1186/s10033-025-01278-8
Abstract:
Valve-controlled hydraulic systems are the most common power-transmission solutions for construction machinery. However, because the centralized hydraulic pump matches the highest load pressure during multi-actuator operation, the light-load actuator must compensate for the load differences by throttling, which significantly reduces energy efficiency. In this study, we propose a load-difference equilibrium system using electrohydraulic energy storage. A hydraulic pump/motor and electric motor/generator module are used to boost the outlet-chamber pressure of the light-load actuator so that the inlet chamber pressures of each actuator can be maintained at the same level. Therefore, the proposed scheme can minimize throttling losses due to load differences and convert excess energy from light-load actuator circuits into electrical energy for storage and reutilization. The proposed scheme can also capture regenerative energy from overrunning loads. A low-pressure loss-control strategy was implemented for real-time control. Several tests were conducted to evaluate the working performance of the proposed and valve-controlled systems under different working conditions. The results show that, compared with the traditional valve-controlled system, the energy consumption and throttling losses of the proposed system can be reduced by 21.5%−37.3% and 79.4%−85.8%, respectively. Moreover, the overall energy-recovery efficiency was approximately 55.8%−64.0%. This study proposes a feasible energy-saving scheme for all types of valve-controlled construction machinery.
Valve-controlled hydraulic systems are the most common power-transmission solutions for construction machinery. However, because the centralized hydraulic pump matches the highest load pressure during multi-actuator operation, the light-load actuator must compensate for the load differences by throttling, which significantly reduces energy efficiency. In this study, we propose a load-difference equilibrium system using electrohydraulic energy storage. A hydraulic pump/motor and electric motor/generator module are used to boost the outlet-chamber pressure of the light-load actuator so that the inlet chamber pressures of each actuator can be maintained at the same level. Therefore, the proposed scheme can minimize throttling losses due to load differences and convert excess energy from light-load actuator circuits into electrical energy for storage and reutilization. The proposed scheme can also capture regenerative energy from overrunning loads. A low-pressure loss-control strategy was implemented for real-time control. Several tests were conducted to evaluate the working performance of the proposed and valve-controlled systems under different working conditions. The results show that, compared with the traditional valve-controlled system, the energy consumption and throttling losses of the proposed system can be reduced by 21.5%−37.3% and 79.4%−85.8%, respectively. Moreover, the overall energy-recovery efficiency was approximately 55.8%−64.0%. This study proposes a feasible energy-saving scheme for all types of valve-controlled construction machinery.
2025, 38: 118.
doi: 10.1186/s10033-025-01252-4
Abstract:
The flow ripple caused by an axial piston pump may lead to pipe vibrations and lower hydraulic component reliability, which are of particular concern in hydraulic systems. The valve plate of the pump is considered the part most related to flow ripple, and its structural design is an important topic. In this study, an analytical model for the axial piston pump flow ripple was established and verified using a numerical analysis with computational fluid dynamics (CFD) calculations. Moreover, a parametric analysis of the valve plate was performed to investigate the critical parameters and their ranges. A fast optimization method, the rotation vector optimization method (RVOM), was proposed for the valve plate design and compared with the currently used optimization methods to prove its efficiency. As a constant-pressure pump works in different states of swashplate angle, outlet pressure, and pump speed, an optimization principle for the entire working status was proposed to achieve the overall reduction performance. A test rig for an aircraft hydraulic pump was established, and validation experiments were conducted. It was determined that the optimized pump could achieve reduction at multiple working statuses, and the largest pressure pulsation reduction ratios for the typical speed and speed sweep tests reached 64.7% and 71.7%, respectively. The model and method proposed in this study are proven to be effective and accurate.
The flow ripple caused by an axial piston pump may lead to pipe vibrations and lower hydraulic component reliability, which are of particular concern in hydraulic systems. The valve plate of the pump is considered the part most related to flow ripple, and its structural design is an important topic. In this study, an analytical model for the axial piston pump flow ripple was established and verified using a numerical analysis with computational fluid dynamics (CFD) calculations. Moreover, a parametric analysis of the valve plate was performed to investigate the critical parameters and their ranges. A fast optimization method, the rotation vector optimization method (RVOM), was proposed for the valve plate design and compared with the currently used optimization methods to prove its efficiency. As a constant-pressure pump works in different states of swashplate angle, outlet pressure, and pump speed, an optimization principle for the entire working status was proposed to achieve the overall reduction performance. A test rig for an aircraft hydraulic pump was established, and validation experiments were conducted. It was determined that the optimized pump could achieve reduction at multiple working statuses, and the largest pressure pulsation reduction ratios for the typical speed and speed sweep tests reached 64.7% and 71.7%, respectively. The model and method proposed in this study are proven to be effective and accurate.
2025, 38: 111.
doi: 10.1186/s10033-025-01291-x
Abstract:
Current research on localized raceway defects of angular contact ball bearings (ACBB) mainly focuses on assuming that localized raceway defects are cube-shaped defects characterized using a half-sine displacement excitation function. However, the assumption of a cube-shaped defect cannot accurately reflect the morphological characteristics of a localized raceway defect, and the half-sine displacement excitation function cannot be used to accurately describe the relationship between the geometric positions of rolling element and raceway in the region of localized raceway defects. In this study, a comprehensive dynamic model of an ACBB considering a three-dimensional localized raceway defect is established based on the nonlinear Hertz contact theory in conjunction with the outer raceway control theory using the improved Newton–Raphson iteration method. Three localized raceway defect distribution types, namely symmetric, offset, and deflection distributions, are considered. The established model is verified by comparing the results of the proposed model with those of existing literature. The dynamic characteristics of the ACBB were analyzed by investigating the effects of the geometrical size and distribution types on the time-varying contact angles, contact forces, and diagonal stiffness of the ACBB. The investigation results show that the appearance of localized raceway defect leads to the time-varying curves of contact angles, contact forces and diagonal stiffness having Λ- and V-shaped mutations in some time intervals; The variation tendencies of the Λ- and V-shaped mutations are significant with the increase in defect radial depth H, defect axial width a and angular distance θb. The increase in defect eccentric distance L is beneficial to the rolling elements disengaging from the defect area and it can weaken the influence of localized raceway defect on the time-varying contact and stiffness characteristics of ACBB. The time-varying contact and stiffness characteristics appear to change significantly when the defect deflection angle αβ increase to αγ. The results of this study provide a theoretical basis for the fault diagnosis of localized raceway defects in ACBB.
Current research on localized raceway defects of angular contact ball bearings (ACBB) mainly focuses on assuming that localized raceway defects are cube-shaped defects characterized using a half-sine displacement excitation function. However, the assumption of a cube-shaped defect cannot accurately reflect the morphological characteristics of a localized raceway defect, and the half-sine displacement excitation function cannot be used to accurately describe the relationship between the geometric positions of rolling element and raceway in the region of localized raceway defects. In this study, a comprehensive dynamic model of an ACBB considering a three-dimensional localized raceway defect is established based on the nonlinear Hertz contact theory in conjunction with the outer raceway control theory using the improved Newton–Raphson iteration method. Three localized raceway defect distribution types, namely symmetric, offset, and deflection distributions, are considered. The established model is verified by comparing the results of the proposed model with those of existing literature. The dynamic characteristics of the ACBB were analyzed by investigating the effects of the geometrical size and distribution types on the time-varying contact angles, contact forces, and diagonal stiffness of the ACBB. The investigation results show that the appearance of localized raceway defect leads to the time-varying curves of contact angles, contact forces and diagonal stiffness having Λ- and V-shaped mutations in some time intervals; The variation tendencies of the Λ- and V-shaped mutations are significant with the increase in defect radial depth H, defect axial width a and angular distance θb. The increase in defect eccentric distance L is beneficial to the rolling elements disengaging from the defect area and it can weaken the influence of localized raceway defect on the time-varying contact and stiffness characteristics of ACBB. The time-varying contact and stiffness characteristics appear to change significantly when the defect deflection angle αβ increase to αγ. The results of this study provide a theoretical basis for the fault diagnosis of localized raceway defects in ACBB.
2025, 38: 59.
doi: 10.1186/s10033-025-01227-5
Abstract:
Thermosyphon loops are widely used in cooling systems. However, such distributed thermal management systems lack the ability to actively control the coolant flow in each parallel branch. An effective method for addressing this is to control the coolant flow in each branch using a solenoid valve. However, the existing valves do not satisfy the requirements for fast switching, low power, low pressure loss, and miniaturization. Therefore, in this study, a low-power-consumption miniature solenoid valve (LMSV) is proposed for use in thermal management systems. The key novelty is that the valve is designed with a suitably sized permanent magnet (PM) to allow the spool to continue working without consuming electrical energy. To achieve low flow resistance, a straight-through design is employed in the valve with the electromagnetic actuator located inside the valve shell. Multiphysical coupling analysis is performed to investigate its performance. The influence of the PM dimensions and current on the magnetic field distribution and electromagnetic force is studied. The effects of these key parameters on the flow field and pressure loss are also analyzed. Because the LMSV is sensitive to temperature, the switching time and energy consumption at different working temperatures are investigated. Experimental test platforms are constructed. A valve switching time of as short as 3 ms, pressure loss of 200 Pa at 0.92 L/min, and energy consumption of approximately 1.55 J during the opening and closing processes are achieved. The novel solenoid valve proposed in this study offers fast switching, low power consumption, low pressure loss, and miniaturization to meet the requirements of thermal management systems.
Thermosyphon loops are widely used in cooling systems. However, such distributed thermal management systems lack the ability to actively control the coolant flow in each parallel branch. An effective method for addressing this is to control the coolant flow in each branch using a solenoid valve. However, the existing valves do not satisfy the requirements for fast switching, low power, low pressure loss, and miniaturization. Therefore, in this study, a low-power-consumption miniature solenoid valve (LMSV) is proposed for use in thermal management systems. The key novelty is that the valve is designed with a suitably sized permanent magnet (PM) to allow the spool to continue working without consuming electrical energy. To achieve low flow resistance, a straight-through design is employed in the valve with the electromagnetic actuator located inside the valve shell. Multiphysical coupling analysis is performed to investigate its performance. The influence of the PM dimensions and current on the magnetic field distribution and electromagnetic force is studied. The effects of these key parameters on the flow field and pressure loss are also analyzed. Because the LMSV is sensitive to temperature, the switching time and energy consumption at different working temperatures are investigated. Experimental test platforms are constructed. A valve switching time of as short as 3 ms, pressure loss of 200 Pa at 0.92 L/min, and energy consumption of approximately 1.55 J during the opening and closing processes are achieved. The novel solenoid valve proposed in this study offers fast switching, low power consumption, low pressure loss, and miniaturization to meet the requirements of thermal management systems.
2025, 38: 104.
doi: 10.1186/s10033-025-01277-9
Abstract:
Load-sensing systems use a centralized power source for energy supply and multiway valves for flow distribution and suffer from excessive throttling losses and low energy efficiency. Pump-controlled systems adopt volumetric control methods to eliminate throttling losses. However, pump-controlled multi-actuator systems require excessive installed power. To address these issues, by combining the respective advantages of valve- and pump-controlled technologies, an open–closed circuit integrated pump-valve collaborative drive multi-actuator system consisting of pump- and valve-controlled units is proposed. The pump-controlled units manage the individual actuator motions, whereas the valve-controlled unit enhances the driving power of the pump-controlled units. In addition, to optimize the operation characteristics and energy consumption, a four-quadrant control strategy and an ultralow-pressure loss control strategy were proposed. Several experiments were conducted to evaluate the working performance of the proposed system and the load-sensing system under different working conditions. Experimental results demonstrated that the proposed system exhibited satisfactory velocity control characteristics. Compared with the traditional load-sensing system, the proposed system reduced throttling losses by 90.4−94.4% and energy consumption by 45.9−50.0%. Additionally, only 22.8% of the total energy consumption was attributed to the pump-controlled units, with the remainder provided by the valve-controlled unit. Compared with the traditional pump-controlled multi-actuator system, the proposed system achieved a 29.4% reduction in installed power, thereby lowering the system installed power and costs. This paper presents an electrohydraulic multi-actuator drive method that combines high energy efficiency and high power density and is suitable for electric construction machinery and other heavy equipment with multiple actuators.
Load-sensing systems use a centralized power source for energy supply and multiway valves for flow distribution and suffer from excessive throttling losses and low energy efficiency. Pump-controlled systems adopt volumetric control methods to eliminate throttling losses. However, pump-controlled multi-actuator systems require excessive installed power. To address these issues, by combining the respective advantages of valve- and pump-controlled technologies, an open–closed circuit integrated pump-valve collaborative drive multi-actuator system consisting of pump- and valve-controlled units is proposed. The pump-controlled units manage the individual actuator motions, whereas the valve-controlled unit enhances the driving power of the pump-controlled units. In addition, to optimize the operation characteristics and energy consumption, a four-quadrant control strategy and an ultralow-pressure loss control strategy were proposed. Several experiments were conducted to evaluate the working performance of the proposed system and the load-sensing system under different working conditions. Experimental results demonstrated that the proposed system exhibited satisfactory velocity control characteristics. Compared with the traditional load-sensing system, the proposed system reduced throttling losses by 90.4−94.4% and energy consumption by 45.9−50.0%. Additionally, only 22.8% of the total energy consumption was attributed to the pump-controlled units, with the remainder provided by the valve-controlled unit. Compared with the traditional pump-controlled multi-actuator system, the proposed system achieved a 29.4% reduction in installed power, thereby lowering the system installed power and costs. This paper presents an electrohydraulic multi-actuator drive method that combines high energy efficiency and high power density and is suitable for electric construction machinery and other heavy equipment with multiple actuators.
2025, 38: 112.
doi: 10.1186/s10033-025-01255-1
Abstract:
Radial rotating oscillating heat pipes (R-OHPs) have excellent thermal performance and great potential for application in the thermal management of rotatory machinery. However, the heat transport behavior and temperature characteristics of R-OHPs are complex, and their understanding is still limited, hence necessitating further research. In this study, thanks to an experimental investigation involving a copper R-OHP running with acetone and water, its thermal performance is evaluated, and then the temperature characteristics are analyzed by nonlinear dynamic analysis. The study reveals that the effective heat transfer coefficient of R-OHPs undergoes a notable increase with rising rotational speed, exhibiting a peak at a threshold speed value. Such a peak is present irrespectively of the working fluid, and, after exceeding the threshold, higher rotational speeds lead to a lower thermal performance. Based on nonlinear dynamic analysis, the power spectrum density of the evaporator temperature indicates a lack of dominant frequency in temperature signals, suggesting a complex behavior characterized by random oscillations of vapor slugs and liquid plugs. In order to better understand how strong the chaotic behavior is, an autocorrelation analysis was carried out, the OHP at static state has a stronger chaos than R-OHPs. The correlation dimension analysis of the evaporator temperature provides values ranging from 1.2 to 1.6, which together with the Lyapunov exponent calculations, further support an evident chaotic nature of R-OHPs.
Radial rotating oscillating heat pipes (R-OHPs) have excellent thermal performance and great potential for application in the thermal management of rotatory machinery. However, the heat transport behavior and temperature characteristics of R-OHPs are complex, and their understanding is still limited, hence necessitating further research. In this study, thanks to an experimental investigation involving a copper R-OHP running with acetone and water, its thermal performance is evaluated, and then the temperature characteristics are analyzed by nonlinear dynamic analysis. The study reveals that the effective heat transfer coefficient of R-OHPs undergoes a notable increase with rising rotational speed, exhibiting a peak at a threshold speed value. Such a peak is present irrespectively of the working fluid, and, after exceeding the threshold, higher rotational speeds lead to a lower thermal performance. Based on nonlinear dynamic analysis, the power spectrum density of the evaporator temperature indicates a lack of dominant frequency in temperature signals, suggesting a complex behavior characterized by random oscillations of vapor slugs and liquid plugs. In order to better understand how strong the chaotic behavior is, an autocorrelation analysis was carried out, the OHP at static state has a stronger chaos than R-OHPs. The correlation dimension analysis of the evaporator temperature provides values ranging from 1.2 to 1.6, which together with the Lyapunov exponent calculations, further support an evident chaotic nature of R-OHPs.
2025, 38: 109.
doi: 10.1186/s10033-025-01226-6
Abstract:
Magnetization convenience is crucial consideration for design of valve magnetic actuators. The existing repulsive-magnetic-coupling of 2D maglev valve is not oriented to the integral-magnetization-processes, resulting in the high assembly cost. This paper presents a novel tractive-magnetic-coupling (TMC) and its application on a 2D electro-hydraulic proportional flow valve (2D-EHPFV), whose configuration not only fulfill the requirements of 2D valve, but also oriented to integral-magnetization-process. To investigate the output torque of TMC, a detailed analytical model considering leakage flux, edge effect and tooth magnetic saturation is formulated based on the equivalent magnetic circuit method. To facilitate the magnetic saturation calculation, a special magnetic permeability database is established for tooth region of TMC using Ansoft/Maxwell software. Prototype of TMC is machined and an exclusive experimental platform is built. Torque-displacement characteristics under different working airgap and tooth number are measured. The experimental results are in good agreement with the analytical results, which verifies the correctness of the analytical model. Then the TMC is integrated into the 2D-EHPFV by replacing the repulsive-magnetic-coupling. Prototype of 2D-EHPFV is designed and manufactured to test the no-load flow characteristics, load flow characteristics, leakage characteristics, frequency characteristics and step response. Under working pressure of 15 MPa, the maximum no-load flow rate is 82.2 L/min with the hysteresis of 2.6%, and the amplitude and phase frequency width is 21.6 Hz, and 28.9 Hz. The detailed experimental results show that TMC can be applied to 2D valves to form 2D-EHPFV, which can reduce hysteresis and cost, and improve response speed.
Magnetization convenience is crucial consideration for design of valve magnetic actuators. The existing repulsive-magnetic-coupling of 2D maglev valve is not oriented to the integral-magnetization-processes, resulting in the high assembly cost. This paper presents a novel tractive-magnetic-coupling (TMC) and its application on a 2D electro-hydraulic proportional flow valve (2D-EHPFV), whose configuration not only fulfill the requirements of 2D valve, but also oriented to integral-magnetization-process. To investigate the output torque of TMC, a detailed analytical model considering leakage flux, edge effect and tooth magnetic saturation is formulated based on the equivalent magnetic circuit method. To facilitate the magnetic saturation calculation, a special magnetic permeability database is established for tooth region of TMC using Ansoft/Maxwell software. Prototype of TMC is machined and an exclusive experimental platform is built. Torque-displacement characteristics under different working airgap and tooth number are measured. The experimental results are in good agreement with the analytical results, which verifies the correctness of the analytical model. Then the TMC is integrated into the 2D-EHPFV by replacing the repulsive-magnetic-coupling. Prototype of 2D-EHPFV is designed and manufactured to test the no-load flow characteristics, load flow characteristics, leakage characteristics, frequency characteristics and step response. Under working pressure of 15 MPa, the maximum no-load flow rate is 82.2 L/min with the hysteresis of 2.6%, and the amplitude and phase frequency width is 21.6 Hz, and 28.9 Hz. The detailed experimental results show that TMC can be applied to 2D valves to form 2D-EHPFV, which can reduce hysteresis and cost, and improve response speed.
2025, 38: 121.
doi: 10.1186/s10033-025-01279-7
Abstract:
The solenoid switching valve (SSV) is the key control component of heavy equipment such as continuous casting machines. However, the incompatibility of structural parameters increases the opening and closing time of the SSV. Therefore, this study proposes an optimized design method for an SSV to improve its dynamic performance. First, a multi-physics field-coupling model of the SSV is built, and the effects of different structural parameters on the electromagnetic characteristics are analyzed. After identifying the key influencing parameters, second-order response surface models are established to efficiently predict the opening and closing time. Subsequently, based on the non-dominated sorting genetic algorithm Ⅱ (NSGA-Ⅱ), multi-objective optimization is applied to obtain the Pareto optimal solution of the structural parameters under the double-voltage driving strategy. The structure of the solenoid and valve as well as the dynamic characteristics of the valve are improved. Compared with those before optimization, the optimization results show that the opening and closing time of the optimized SSV are reduced by 24.38% and 51.8%, respectively, and the volume is reduced by 19.7%. The research results and the influence of the solenoid structural parameters on the electromagnetic force provide significant guidance for the design of this type of valve.
The solenoid switching valve (SSV) is the key control component of heavy equipment such as continuous casting machines. However, the incompatibility of structural parameters increases the opening and closing time of the SSV. Therefore, this study proposes an optimized design method for an SSV to improve its dynamic performance. First, a multi-physics field-coupling model of the SSV is built, and the effects of different structural parameters on the electromagnetic characteristics are analyzed. After identifying the key influencing parameters, second-order response surface models are established to efficiently predict the opening and closing time. Subsequently, based on the non-dominated sorting genetic algorithm Ⅱ (NSGA-Ⅱ), multi-objective optimization is applied to obtain the Pareto optimal solution of the structural parameters under the double-voltage driving strategy. The structure of the solenoid and valve as well as the dynamic characteristics of the valve are improved. Compared with those before optimization, the optimization results show that the opening and closing time of the optimized SSV are reduced by 24.38% and 51.8%, respectively, and the volume is reduced by 19.7%. The research results and the influence of the solenoid structural parameters on the electromagnetic force provide significant guidance for the design of this type of valve.
2025, 38: 50.
doi: 10.1186/s10033-025-01213-x
Abstract:
Governing airflow poses challenges under numerous conditions, particularly for the superposition of aerodynamic behaviors induced by multiple moving boundaries, mainly because of the uncertainty of the aerodynamic mechanism. Taking the airflow disturbance in the glass fiber transport process as an example, a numerical method for multidomain coupling is proposed considering dynamic meshing boundaries. Specifically, two- and three-dimensional modeling approaches were utilized to investigate the aerodynamic behavior around a fiber thrower (including a finger wheel and pull wheel) and its axial distribution characteristics, respectively. Some aerodynamic data were obtained through the proposed numerical approach, which is difficult to monitor using experimental strategies. The computational results showed that the flow structure in the external flow field of the fiber thrower was mainly regulated by the pull wheel rather than the finger wheel. The average airflow velocity in a specific region of the fiber thrower was decreased by 25% (from 2 m/s to 1.5 m/s) by improving the cross-sectional shape of the pull wheel. The spatial scale of the vortex clusters around the fiber thrower configured with the improved pull wheel was reduced, providing a novel perspective for understanding the improvement in the aerodynamic behavior. This study on the suppression of multiple-motion boundary-induced airflow is representative of the chemical industry.
Governing airflow poses challenges under numerous conditions, particularly for the superposition of aerodynamic behaviors induced by multiple moving boundaries, mainly because of the uncertainty of the aerodynamic mechanism. Taking the airflow disturbance in the glass fiber transport process as an example, a numerical method for multidomain coupling is proposed considering dynamic meshing boundaries. Specifically, two- and three-dimensional modeling approaches were utilized to investigate the aerodynamic behavior around a fiber thrower (including a finger wheel and pull wheel) and its axial distribution characteristics, respectively. Some aerodynamic data were obtained through the proposed numerical approach, which is difficult to monitor using experimental strategies. The computational results showed that the flow structure in the external flow field of the fiber thrower was mainly regulated by the pull wheel rather than the finger wheel. The average airflow velocity in a specific region of the fiber thrower was decreased by 25% (from 2 m/s to 1.5 m/s) by improving the cross-sectional shape of the pull wheel. The spatial scale of the vortex clusters around the fiber thrower configured with the improved pull wheel was reduced, providing a novel perspective for understanding the improvement in the aerodynamic behavior. This study on the suppression of multiple-motion boundary-induced airflow is representative of the chemical industry.
2025, 38: 92.
doi: 10.1186/s10033-025-01265-z
Abstract:
Owing to their rolling friction, two-dimensional piston pumps are highly suitable as power components for electro-hydrostatic actuators (EHAs). These pumps are particularly advantageous for applications requiring high efficiency and reliability. However, the ambiguity surrounding the output flow characteristics of individual two-dimensional pumps poses a significant challenge in achieving precise closed-loop control of the EHA positions. To address this issue, this study established a comprehensive numerical model that included gap leakage to analyze the impact of leakage on the output flow characteristics of a two-dimensional piston pump. The validity of the numerical analysis was indirectly confirmed through meticulous measurements of the leakage and volumetric efficiency, ensuring robust results. The research findings indicated that, at lower pump speeds, leakage significantly affected the output flow rate, leading to potential inefficiencies in the system. Conversely, at higher rotational speeds, the impact of leakage was less pronounced, implying that the influence of leakage on the pump outlet flow must be carefully considered and managed for EHAs to perform position servo control. Additionally, the research demonstrates that two-dimensional motion does not have a unique or additional effect on pump leakage, thus simplifying the design considerations. Finally, the study concluded that maintaining an oil-filled leakage environment is beneficial because it helps reduce the impact of leakage and enhances the overall volumetric efficiency of the pump system.
Owing to their rolling friction, two-dimensional piston pumps are highly suitable as power components for electro-hydrostatic actuators (EHAs). These pumps are particularly advantageous for applications requiring high efficiency and reliability. However, the ambiguity surrounding the output flow characteristics of individual two-dimensional pumps poses a significant challenge in achieving precise closed-loop control of the EHA positions. To address this issue, this study established a comprehensive numerical model that included gap leakage to analyze the impact of leakage on the output flow characteristics of a two-dimensional piston pump. The validity of the numerical analysis was indirectly confirmed through meticulous measurements of the leakage and volumetric efficiency, ensuring robust results. The research findings indicated that, at lower pump speeds, leakage significantly affected the output flow rate, leading to potential inefficiencies in the system. Conversely, at higher rotational speeds, the impact of leakage was less pronounced, implying that the influence of leakage on the pump outlet flow must be carefully considered and managed for EHAs to perform position servo control. Additionally, the research demonstrates that two-dimensional motion does not have a unique or additional effect on pump leakage, thus simplifying the design considerations. Finally, the study concluded that maintaining an oil-filled leakage environment is beneficial because it helps reduce the impact of leakage and enhances the overall volumetric efficiency of the pump system.
2025, 38: 77.
doi: 10.1186/s10033-025-01249-z
Abstract:
A rotary sealing device that automatically compensates for wear is designed to address the issues of easy wear and the short service life of the rotary sealing device with automatic wear compensation in mining machinery. After the end face of the guide sleeve wears out, it still tightly adheres to the sealing valve seat under the pressure difference, achieving automatic wear compensation. Based on fluid-solid coupling technology, the structural strength of the rotary sealing device was checked. The influence of factors on the sealing performance of rotary sealing devices was studied using the control variable method. The results show that as the pressure of water increases, the leakage rate of the sealing device decreases, and after 30 MPa, the leakage rate is almost 0 mL/h. The temperature of the rotating sealing device increases with the increase of rotation speed or pressure, and the temperature is more affected by the rotation speed factor. The frictional torque increases with increasing pressure and is independent of rotational speed. Comprehensive analysis shows that the wear resistance and reliability level of the sealing guide sleeve material is PVDF > PEEK > PE > PA. This study designs a high-pressure automatic compensation wear rotary sealing device and selects the optimal sealing material, providing technical support for the application of high-pressure water jet in mining machinery.
A rotary sealing device that automatically compensates for wear is designed to address the issues of easy wear and the short service life of the rotary sealing device with automatic wear compensation in mining machinery. After the end face of the guide sleeve wears out, it still tightly adheres to the sealing valve seat under the pressure difference, achieving automatic wear compensation. Based on fluid-solid coupling technology, the structural strength of the rotary sealing device was checked. The influence of factors on the sealing performance of rotary sealing devices was studied using the control variable method. The results show that as the pressure of water increases, the leakage rate of the sealing device decreases, and after 30 MPa, the leakage rate is almost 0 mL/h. The temperature of the rotating sealing device increases with the increase of rotation speed or pressure, and the temperature is more affected by the rotation speed factor. The frictional torque increases with increasing pressure and is independent of rotational speed. Comprehensive analysis shows that the wear resistance and reliability level of the sealing guide sleeve material is PVDF > PEEK > PE > PA. This study designs a high-pressure automatic compensation wear rotary sealing device and selects the optimal sealing material, providing technical support for the application of high-pressure water jet in mining machinery.
2025, 38: 96.
doi: 10.1186/s10033-025-01256-0
Abstract:
CrN coatings are also employed to protect structural materials in nuclear power plants. It should be noted that the preparation process utilizing physical vapor deposition (PVD) techniques inevitably entails certain defects. Such a phenomenon will affect the protective properties of CrN coatings. In this study, low-energy laser shock peening (LE-LSP) with varying energies was employed for the post-treatment of CrN coatings. The effects of different laser energy LE-LSP treatments on the surface morphology, crystal structure and fretting wear properties of CrN coatings were investigated. The results revealed that the surface of the CrN coatings subjected to LE-LSP underwent significant plastic deformation and displayed a regular texture structure. The surface roughness and Vickers hardness of the CrN coatings exhibit a significant increase. Under a laser energy of 150 mJ, the surface hardness exhibits a maximum increase of 2.35 times. The residual stress of CrN coatings diminishes with the augmentation of laser energy due to the formation of surface cracks. Following LE-LSP treatment, the columnar crystal structure of the CrN coating was disrupted and fragmented into fine grains due to the impact force. As the laser energy augments, the fragmented CrN grains undergo further compaction. During fretting wear, all specimens were in the gross slip regime. The wear mechanism of the CrN coating, 120 and 150 mJ specimens are primarily dominated by abrasive wear, and accompanied by oxidative wear. For specimens treated with 30, 60 and 90 mJ, the predominant wear mechanisms are mainly peeling and abrasive wear, and accompanied by oxidative wear. Both the wear area and wear volume initially increase and then decrease as the laser energy increases. The 150 mJ specimen exhibited the smallest wear area and wear volume of all tested specimens. The wear volume was reduced by 76.32% when compared to that of the CrN coating. This study complements the existing research on PVD/LSP composite strengthening techniques. Introduces a novel post-treatment methodology for PVD coatings. Provides certain theoretical support for subsequent PVD/LSP composite strengthening.
CrN coatings are also employed to protect structural materials in nuclear power plants. It should be noted that the preparation process utilizing physical vapor deposition (PVD) techniques inevitably entails certain defects. Such a phenomenon will affect the protective properties of CrN coatings. In this study, low-energy laser shock peening (LE-LSP) with varying energies was employed for the post-treatment of CrN coatings. The effects of different laser energy LE-LSP treatments on the surface morphology, crystal structure and fretting wear properties of CrN coatings were investigated. The results revealed that the surface of the CrN coatings subjected to LE-LSP underwent significant plastic deformation and displayed a regular texture structure. The surface roughness and Vickers hardness of the CrN coatings exhibit a significant increase. Under a laser energy of 150 mJ, the surface hardness exhibits a maximum increase of 2.35 times. The residual stress of CrN coatings diminishes with the augmentation of laser energy due to the formation of surface cracks. Following LE-LSP treatment, the columnar crystal structure of the CrN coating was disrupted and fragmented into fine grains due to the impact force. As the laser energy augments, the fragmented CrN grains undergo further compaction. During fretting wear, all specimens were in the gross slip regime. The wear mechanism of the CrN coating, 120 and 150 mJ specimens are primarily dominated by abrasive wear, and accompanied by oxidative wear. For specimens treated with 30, 60 and 90 mJ, the predominant wear mechanisms are mainly peeling and abrasive wear, and accompanied by oxidative wear. Both the wear area and wear volume initially increase and then decrease as the laser energy increases. The 150 mJ specimen exhibited the smallest wear area and wear volume of all tested specimens. The wear volume was reduced by 76.32% when compared to that of the CrN coating. This study complements the existing research on PVD/LSP composite strengthening techniques. Introduces a novel post-treatment methodology for PVD coatings. Provides certain theoretical support for subsequent PVD/LSP composite strengthening.
2025, 38: 84.
doi: 10.1186/s10033-025-01251-5
Abstract:
With the intensification of lunar exploration, the failure risk caused by the adsorption of lunar dust on the spacecraft surface cannot be ignored. Therefore, three types of typical spatial solid lubrication films, namely polytetrafluoroethylene (PTFE), amorphous carbon (a-C) and molybdenum disulfide (MoS2), were prepared as test samples. Firstly, the surface free energy parameters of the material were measured using a contact Angle measuring instrument. At the same time, atomic force microscopy (AFM) was used to quantify the adhesion of the film samples based on the lunar dust micro-adsorption model. In order to investigate the influence of the test environment, the environmental pressure was adjusted to normal pressure environment and high vacuum environment with a vacuum degree of 10−6 Pa for testing. The results indicate a positive correlation between surface energy and adhesion. As surface energy increases, molecules tend to move closer, forming a stronger attraction and thus enhancing surface adhesion. In addition, AFM was used to measure the adhesion force under atmospheric pressure and vacuum conditions, revealing that parameters measured in atmospheric environment were generally higher than those measured in vacuum, which effectively verified the existence of capillary force in the microscopic adsorption model and its influence on the adhesion effect. Through the test comparison of three groups of typical solid lubricating films, it is found that MoS2 has a lower adhesion effect than the other two groups of films, which can effectively reduce the adhesion phenomenon of lunar dust on the surface of the material, and provide suitable materials for future lunar exploration and manned lunar missions.
With the intensification of lunar exploration, the failure risk caused by the adsorption of lunar dust on the spacecraft surface cannot be ignored. Therefore, three types of typical spatial solid lubrication films, namely polytetrafluoroethylene (PTFE), amorphous carbon (a-C) and molybdenum disulfide (MoS2), were prepared as test samples. Firstly, the surface free energy parameters of the material were measured using a contact Angle measuring instrument. At the same time, atomic force microscopy (AFM) was used to quantify the adhesion of the film samples based on the lunar dust micro-adsorption model. In order to investigate the influence of the test environment, the environmental pressure was adjusted to normal pressure environment and high vacuum environment with a vacuum degree of 10−6 Pa for testing. The results indicate a positive correlation between surface energy and adhesion. As surface energy increases, molecules tend to move closer, forming a stronger attraction and thus enhancing surface adhesion. In addition, AFM was used to measure the adhesion force under atmospheric pressure and vacuum conditions, revealing that parameters measured in atmospheric environment were generally higher than those measured in vacuum, which effectively verified the existence of capillary force in the microscopic adsorption model and its influence on the adhesion effect. Through the test comparison of three groups of typical solid lubricating films, it is found that MoS2 has a lower adhesion effect than the other two groups of films, which can effectively reduce the adhesion phenomenon of lunar dust on the surface of the material, and provide suitable materials for future lunar exploration and manned lunar missions.
2025, 38: 79.
doi: 10.1186/s10033-025-01200-2
Abstract:
Current research on wind energy piezoelectric energy harvesters (PEHs) mainly focuses on tandem smooth cylinder energy harvesters; however, the traditional tandem smooth cylinder energy harvester has low voltage output and narrow energy harvest bandwidth. In this study, a D-type bionic fin is designed and installed on a smooth cylindrical surface to improve its performance. The influence of the spacing ratio on the amplitude and voltage of PEHs with D-type bionic fins added under elastic interference was investigated through wind tunnel tests. Three installation positions were designed: only installed upstream, only installed downstream, and not installed upstream and downstream (BARE). It was found that the maximum displacement of the upstream PEH (UPEH) was not apparently affected by the D-type bionic fin. Contrastingly, the fin changed the maximum amplitude from a small to a large spacing ratio for the downstream PEH (DPEH). D-type bionic fin can enhance energy harvest performance by coupling “coupled vortex-induced vibration” and wake induced galloping, increasing the surface velocity of PEHs and expanding the bandwidth of the voltage harvested by the PEHs. Analysis of the power under the experimental wind speed showed that installing D-type fins in the PEHs can increase the output power of the upstream and downstream PEHs by 392.28% and 13%, respectively, compared with that of the BARE-PEH. Additionally, computational fluid dynamics was used to analyze the flow pattern, wake structure, and lift coefficient of the PEHs, and to explain why the upstream D-type bionic fin installation has an impact on the harvest performance of the upstream and downstream PEHs at a spacing ratio of 1.5. This study provides an efficient and simple scheme for designing wind PEHs.
Current research on wind energy piezoelectric energy harvesters (PEHs) mainly focuses on tandem smooth cylinder energy harvesters; however, the traditional tandem smooth cylinder energy harvester has low voltage output and narrow energy harvest bandwidth. In this study, a D-type bionic fin is designed and installed on a smooth cylindrical surface to improve its performance. The influence of the spacing ratio on the amplitude and voltage of PEHs with D-type bionic fins added under elastic interference was investigated through wind tunnel tests. Three installation positions were designed: only installed upstream, only installed downstream, and not installed upstream and downstream (BARE). It was found that the maximum displacement of the upstream PEH (UPEH) was not apparently affected by the D-type bionic fin. Contrastingly, the fin changed the maximum amplitude from a small to a large spacing ratio for the downstream PEH (DPEH). D-type bionic fin can enhance energy harvest performance by coupling “coupled vortex-induced vibration” and wake induced galloping, increasing the surface velocity of PEHs and expanding the bandwidth of the voltage harvested by the PEHs. Analysis of the power under the experimental wind speed showed that installing D-type fins in the PEHs can increase the output power of the upstream and downstream PEHs by 392.28% and 13%, respectively, compared with that of the BARE-PEH. Additionally, computational fluid dynamics was used to analyze the flow pattern, wake structure, and lift coefficient of the PEHs, and to explain why the upstream D-type bionic fin installation has an impact on the harvest performance of the upstream and downstream PEHs at a spacing ratio of 1.5. This study provides an efficient and simple scheme for designing wind PEHs.
2025, 38: 153.
doi: 10.1186/s10033-025-01310-x
Abstract:
The emission of copper-containing particulate matter during braking poses a threat to the natural environment, yet copper plays a crucial role in resin-based brake pads. Developing a copper-free brake pad with high heat-fade resistance has emerged as a significant current topic. This study employs andalusite-filled resin-based brake pads as a replacement for copper in brake pads. It investigates the effects of andalusite mesh size and content on the physical properties, mechanical properties, and tribological wear performance of the brake pads, and explores the wear mechanism of andalusite-filled copper-free resin-based brake pads. The results indicate that adding andalusite to the brake pads enhances their thermal stability, hardness, impact strength, and density, effectively improving the medium-to-high temperature friction coefficient and heat-fade resistance of the brake pads. As the mesh size of andalusite increases, the hardness of the brake pads also increases, while the impact strength initially increases and then decreases. As the weight content of andalusite increases, the hardness and impact strength of the brake pads gradually increase. When the andalusite mesh size is 320 mesh and the content is 20%, the brake pads exhibit good comprehensive tribological wear performance. The addition of andalusite not only increases the medium-to-high temperature friction coefficient of the brake pads but also strengthens their high-temperature friction surface. This study successfully replaces copper, which is harmful to the environment and costly, with andalusite in brake pads, obtaining a high heat-fade resistance metal-free resin-based brake pad.
The emission of copper-containing particulate matter during braking poses a threat to the natural environment, yet copper plays a crucial role in resin-based brake pads. Developing a copper-free brake pad with high heat-fade resistance has emerged as a significant current topic. This study employs andalusite-filled resin-based brake pads as a replacement for copper in brake pads. It investigates the effects of andalusite mesh size and content on the physical properties, mechanical properties, and tribological wear performance of the brake pads, and explores the wear mechanism of andalusite-filled copper-free resin-based brake pads. The results indicate that adding andalusite to the brake pads enhances their thermal stability, hardness, impact strength, and density, effectively improving the medium-to-high temperature friction coefficient and heat-fade resistance of the brake pads. As the mesh size of andalusite increases, the hardness of the brake pads also increases, while the impact strength initially increases and then decreases. As the weight content of andalusite increases, the hardness and impact strength of the brake pads gradually increase. When the andalusite mesh size is 320 mesh and the content is 20%, the brake pads exhibit good comprehensive tribological wear performance. The addition of andalusite not only increases the medium-to-high temperature friction coefficient of the brake pads but also strengthens their high-temperature friction surface. This study successfully replaces copper, which is harmful to the environment and costly, with andalusite in brake pads, obtaining a high heat-fade resistance metal-free resin-based brake pad.
2025, 38: 81.
doi: 10.1186/s10033-025-01243-5
Abstract:
To investigate the key factors that cause ZrB2/AA6111 and (ZrB2+Al3Zr)/AA6111 aluminum matrix composites (AMCs) made via in situ reaction to behave differently in terms of friction and wear. Room-temperature dry sliding tribological behavior of AA6111 Al alloys, ZrB2/AA6111, and (ZrB2+Al3Zr)/AA6111 AMCs against silicon nitride (Si3N4) counterparts were investigated. The study showed that AA6111/Al alloy had the highest wear rate and the most unstable coefficient of friction (COF), indicating the worst abrasion resistance. (ZrB2+Al3Zr)/AA6111 AMCs exhibit a lower wear rate and higher COF than ZrB2/AA6111 AMCs. The result proved that the Al3Zr particles prepared by the in-situ reaction are strongly bonded (lattice misfit δ=2.7%) to the Al matrix and are not easily stripped from the substrate. ZrB2/AA6111 AMCs exhibited a lower COF attributed to the tribochemical reaction inducing the formation of more boric acid (H3BO3) films with a graphite-like structure having a lubricating effect.
To investigate the key factors that cause ZrB2/AA6111 and (ZrB2+Al3Zr)/AA6111 aluminum matrix composites (AMCs) made via in situ reaction to behave differently in terms of friction and wear. Room-temperature dry sliding tribological behavior of AA6111 Al alloys, ZrB2/AA6111, and (ZrB2+Al3Zr)/AA6111 AMCs against silicon nitride (Si3N4) counterparts were investigated. The study showed that AA6111/Al alloy had the highest wear rate and the most unstable coefficient of friction (COF), indicating the worst abrasion resistance. (ZrB2+Al3Zr)/AA6111 AMCs exhibit a lower wear rate and higher COF than ZrB2/AA6111 AMCs. The result proved that the Al3Zr particles prepared by the in-situ reaction are strongly bonded (lattice misfit δ=2.7%) to the Al matrix and are not easily stripped from the substrate. ZrB2/AA6111 AMCs exhibited a lower COF attributed to the tribochemical reaction inducing the formation of more boric acid (H3BO3) films with a graphite-like structure having a lubricating effect.
E-mail Alerts
