2017 Vol.30(5)
Display Mode: |
2017, 30(5): 1045-1046.
doi: 10.1007/s10033-017-0175-4
Abstract:
2017, 30(5): 1047-1049.
doi: 10.1007/s10033-017-0176-3
Abstract:
This research highlight overviews the development roadmap of digital design and manufacturing and focuses on the future development directions under the Industries 4.0.
This research highlight overviews the development roadmap of digital design and manufacturing and focuses on the future development directions under the Industries 4.0.
2017, 30(5): 1050-1057.
doi: 10.1007/s10033-017-0164-7
Abstract:
Considered as a top priority of industrial development, Industry 4.0 (or Industrie 4.0 as the German version) has being highlighted as the pursuit of both academy and practice in companies. In this paper, based on the review of state of art and also the state of practice in different countries, shortcomings have been revealed as the lacking of applicable framework for the implementation of Industrie 4.0. Therefore, in order to shed some light on the knowledge of the details, a reference architecture is developed, where four perspectives namely manufacturing process, devices, software and engineering have been highlighted. Moreover, with a view on the importance of Cyber-Physical systems, the structure of Cyber-Physical System are established for the in-depth analysis. Further cases with the usage of Cyber-Physical System are also arranged, which attempts to provide some implications to match the theoretical findings together with the experience of companies. In general, results of this paper could be useful for the extending on the theoretical understanding of Industrie 4.0. Additionally, applied framework and prototypes based on the usage of Cyber-Physical Systems are also potential to help companies to design the layout of sensor nets, to achieve coordination and controlling of smart machines, to realize synchronous production with systematic structure, and to extend the usage of information and communication technologies to the maintenance scheduling.
Considered as a top priority of industrial development, Industry 4.0 (or Industrie 4.0 as the German version) has being highlighted as the pursuit of both academy and practice in companies. In this paper, based on the review of state of art and also the state of practice in different countries, shortcomings have been revealed as the lacking of applicable framework for the implementation of Industrie 4.0. Therefore, in order to shed some light on the knowledge of the details, a reference architecture is developed, where four perspectives namely manufacturing process, devices, software and engineering have been highlighted. Moreover, with a view on the importance of Cyber-Physical systems, the structure of Cyber-Physical System are established for the in-depth analysis. Further cases with the usage of Cyber-Physical System are also arranged, which attempts to provide some implications to match the theoretical findings together with the experience of companies. In general, results of this paper could be useful for the extending on the theoretical understanding of Industrie 4.0. Additionally, applied framework and prototypes based on the usage of Cyber-Physical Systems are also potential to help companies to design the layout of sensor nets, to achieve coordination and controlling of smart machines, to realize synchronous production with systematic structure, and to extend the usage of information and communication technologies to the maintenance scheduling.
2017, 30(5): 1058-1068.
doi: 10.1007/s10033-017-0161-x
Abstract:
Designers and manufacturers often see consumption as the primary objective of a product-with implications such as discarded products, obsolete wastes, and ecological degradation. The paper aims to find the answer to the question, how emotional design can adapt the discarded and undesirable products into something valuable in a long term? This paper presents a framework combining Chapman's theory and Norman's theory on three levels of emotional design to highlight what long lasting connection with products entails. A design approach is presented combing the Wabi Sabi philosophy that promotes the celebration of decay and damage. This is used as one of the design principles for the experiments conducted on discarded products. Through constant user interaction before, during and after the experiments the evaluation of design as an agent of transformation is done. The user conducted the evaluation based on the Kansei elements of looks, sound, smell, and feel of the product. The experiments confirmed that a long-term value is only achieved through redesigning and reconstructing the perception of people towards products on a reflective level, rather than the visceral and behavioural elements of the product. The research found attachment to the visceral and behavioural elements of a product instead of an emotional one was causing users to discard products faster than required. The research indicated that many people, including designers and manufacturers, are unconsciously focusing on usability (behavioural level) and physical look (visceral level) of a product that are easily replaced, than on a meaningful way (reflective level) to create and maintain long-lasting emotions. The research concluded with a proposition towards digitization of products which could perhaps be an all round solution to make products more appropriate to human emotions. Digitization could give products the ability to capture, store and then communicate the stories, journey and memories back, in order to empower people to understand the value of longer-term use of products.
Designers and manufacturers often see consumption as the primary objective of a product-with implications such as discarded products, obsolete wastes, and ecological degradation. The paper aims to find the answer to the question, how emotional design can adapt the discarded and undesirable products into something valuable in a long term? This paper presents a framework combining Chapman's theory and Norman's theory on three levels of emotional design to highlight what long lasting connection with products entails. A design approach is presented combing the Wabi Sabi philosophy that promotes the celebration of decay and damage. This is used as one of the design principles for the experiments conducted on discarded products. Through constant user interaction before, during and after the experiments the evaluation of design as an agent of transformation is done. The user conducted the evaluation based on the Kansei elements of looks, sound, smell, and feel of the product. The experiments confirmed that a long-term value is only achieved through redesigning and reconstructing the perception of people towards products on a reflective level, rather than the visceral and behavioural elements of the product. The research found attachment to the visceral and behavioural elements of a product instead of an emotional one was causing users to discard products faster than required. The research indicated that many people, including designers and manufacturers, are unconsciously focusing on usability (behavioural level) and physical look (visceral level) of a product that are easily replaced, than on a meaningful way (reflective level) to create and maintain long-lasting emotions. The research concluded with a proposition towards digitization of products which could perhaps be an all round solution to make products more appropriate to human emotions. Digitization could give products the ability to capture, store and then communicate the stories, journey and memories back, in order to empower people to understand the value of longer-term use of products.
2017, 30(5): 1069-1080.
doi: 10.1007/s10033-017-0181-6
Abstract:
With the increasing of complexity of complex mechatronic products, it is necessary to involve multidisciplinary design teams, thus, the traditional customer requirements modeling for a single discipline team becomes difficult to be applied in a multidisciplinary team and project since team members with various disciplinary backgrounds may have different interpretations of the customers' requirements. A new synthesized multidisciplinary customer requirements modeling method is provided for obtaining and describing the common understanding of customer requirements (CRs) and more importantly transferring them into a detailed and accurate product design specifications (PDS) to interact with different team members effectively. A case study of designing a high speed train verifies the rationality and feasibility of the proposed multidisciplinary requirement modeling method for complex mechatronic product development. This proposed research offersthe instruction to realize the customer-driven personalized customization of complex mechatronic product.
With the increasing of complexity of complex mechatronic products, it is necessary to involve multidisciplinary design teams, thus, the traditional customer requirements modeling for a single discipline team becomes difficult to be applied in a multidisciplinary team and project since team members with various disciplinary backgrounds may have different interpretations of the customers' requirements. A new synthesized multidisciplinary customer requirements modeling method is provided for obtaining and describing the common understanding of customer requirements (CRs) and more importantly transferring them into a detailed and accurate product design specifications (PDS) to interact with different team members effectively. A case study of designing a high speed train verifies the rationality and feasibility of the proposed multidisciplinary requirement modeling method for complex mechatronic product development. This proposed research offersthe instruction to realize the customer-driven personalized customization of complex mechatronic product.
2017, 30(5): 1081-1090.
doi: 10.1007/s10033-017-0169-2
Abstract:
Changes in requirements may result in the increasing of product development project cost and lead time, therefore, it is important to understand how requirement changes propagate in the design of complex product systems and be able to select best options to guide design. Currently, a most approach for design change is lack of take the multi-disciplinary coupling relationships and the number of parameters into account integrally. A new design change model is presented to systematically analyze and search change propagation paths. Firstly, a PDS-Behavior-Structure-based design change model is established to describe requirement changes causing the design change propagation in behavior and structure domains. Secondly, a multi-disciplinary oriented behavior matrix is utilized to support change propagation analysis of complex product systems, and the interaction relationships of the matrix elements are used to obtain an initial set of change paths. Finally, a rough set-based propagation space reducing tool is developed to assist in narrowing change propagation paths by computing the importance of the design change parameters. The proposed new design change model and its associated tools have been demonstrated by the scheduling change propagation paths of high speed train's bogie to show its feasibility and effectiveness. This model is not only supportive to response quickly to diversified market requirements, but also helpful to satisfy customer requirements and reduce product development lead time. The proposed new design change model can be applied in a wide range of engineering systems design with improved efficiency.
Changes in requirements may result in the increasing of product development project cost and lead time, therefore, it is important to understand how requirement changes propagate in the design of complex product systems and be able to select best options to guide design. Currently, a most approach for design change is lack of take the multi-disciplinary coupling relationships and the number of parameters into account integrally. A new design change model is presented to systematically analyze and search change propagation paths. Firstly, a PDS-Behavior-Structure-based design change model is established to describe requirement changes causing the design change propagation in behavior and structure domains. Secondly, a multi-disciplinary oriented behavior matrix is utilized to support change propagation analysis of complex product systems, and the interaction relationships of the matrix elements are used to obtain an initial set of change paths. Finally, a rough set-based propagation space reducing tool is developed to assist in narrowing change propagation paths by computing the importance of the design change parameters. The proposed new design change model and its associated tools have been demonstrated by the scheduling change propagation paths of high speed train's bogie to show its feasibility and effectiveness. This model is not only supportive to response quickly to diversified market requirements, but also helpful to satisfy customer requirements and reduce product development lead time. The proposed new design change model can be applied in a wide range of engineering systems design with improved efficiency.
2017, 30(5): 1091-1100.
doi: 10.1007/s10033-017-0174-5
Abstract:
In view of the problem that it's difficult to accurately grasp the influence range and transmission path of the vehicle top design requirements on the underlying design parameters. Applying directed-weighted complex network to product parameter model is an important method that can clarify the relationships between product parameters and establish the top-down design of a product. The relationships of the product parameters of each node are calculated via a simple path searching algorithm, and the main design parameters are extracted by analysis and comparison. A uniform definition of the index formula for out-in degree can be provided based on the analysis of outin-degree width and depth and control strength of train carriage body parameters. Vehicle gauge, axle load, crosswind and other parameters with higher values of the out-degree index are the most important boundary conditions; the most considerable performance indices are the parameters that have higher values of the out-in-degree index including torsional stiffness, maximum testing speed, service life of the vehicle, and so on; the main design parameters contain train carriage body weight, train weight per extended metre, train height and other parameters with higher values of the in-degree index. The network not only provides theoretical guidance for exploring the relationship of design parameters, but also further enriches the application of forward design method to high-speed trains.
In view of the problem that it's difficult to accurately grasp the influence range and transmission path of the vehicle top design requirements on the underlying design parameters. Applying directed-weighted complex network to product parameter model is an important method that can clarify the relationships between product parameters and establish the top-down design of a product. The relationships of the product parameters of each node are calculated via a simple path searching algorithm, and the main design parameters are extracted by analysis and comparison. A uniform definition of the index formula for out-in degree can be provided based on the analysis of outin-degree width and depth and control strength of train carriage body parameters. Vehicle gauge, axle load, crosswind and other parameters with higher values of the out-degree index are the most important boundary conditions; the most considerable performance indices are the parameters that have higher values of the out-in-degree index including torsional stiffness, maximum testing speed, service life of the vehicle, and so on; the main design parameters contain train carriage body weight, train weight per extended metre, train height and other parameters with higher values of the in-degree index. The network not only provides theoretical guidance for exploring the relationship of design parameters, but also further enriches the application of forward design method to high-speed trains.
2017, 30(5): 1101-1111.
doi: 10.1007/s10033-017-0160-y
Abstract:
Multi-product collaborative development is adopted widely in manufacturing enterprise, while the present multi-project planning models don't take technical/data interactions of multiple products into account. To decrease the influence of technical/data interactions on project progresses, the information flow scheduling models based on the extended DSM is presented. Firstly, information dependencies are divided into four types:series, parallel, coupling and similar. Secondly, different types of dependencies are expressed as DSM units, and the extended DSM model is brought forward, described as a block matrix. Furthermore, the information flow scheduling methods is proposed, which involves four types of operations, where partioning and clustering algorithm are modified from DSM for ensuring progress of high-priority project, merging and converting is the specific computation of the extended DSM. Finally, the information flow scheduling of two machine tools development is analyzed with example, and different project priorities correspond to different task sequences and total coordination cost. The proposed methodology provides a detailed instruction for information flow scheduling in multi-product development, with specially concerning technical/data interactions.
Multi-product collaborative development is adopted widely in manufacturing enterprise, while the present multi-project planning models don't take technical/data interactions of multiple products into account. To decrease the influence of technical/data interactions on project progresses, the information flow scheduling models based on the extended DSM is presented. Firstly, information dependencies are divided into four types:series, parallel, coupling and similar. Secondly, different types of dependencies are expressed as DSM units, and the extended DSM model is brought forward, described as a block matrix. Furthermore, the information flow scheduling methods is proposed, which involves four types of operations, where partioning and clustering algorithm are modified from DSM for ensuring progress of high-priority project, merging and converting is the specific computation of the extended DSM. Finally, the information flow scheduling of two machine tools development is analyzed with example, and different project priorities correspond to different task sequences and total coordination cost. The proposed methodology provides a detailed instruction for information flow scheduling in multi-product development, with specially concerning technical/data interactions.
2017, 30(5): 1112-1122.
doi: 10.1007/s10033-017-0173-6
Abstract:
When designing large-sized complex machinery products, the design focus is always on the overall performance; however, there exist no design theory and method based on performance driven. In view of the deficiency of the existing design theory, according to the performance features of complex mechanical products, the performance indices are introduced into the traditional design theory of "Requirement-Function-Structure" to construct a new five-domain design theory of "Client Requirement-Function-Performance-Structure-Design Parameter". To support design practice based on this new theory, a product data model is established by using performance indices and the mapping relationship between them and the other four domains. When the product data model is applied to high-speed train design and combining the existing research result and relevant standards, the corresponding data model and its structure involving five domains of high-speed trains are established, which can provide technical support for studying the relationships between typical performance indices and design parameters and the fast achievement of a high-speed train scheme design. The five domains provide a reference for the design specification and evaluation criteria of high speed train and a new idea for the train's parameter design.
When designing large-sized complex machinery products, the design focus is always on the overall performance; however, there exist no design theory and method based on performance driven. In view of the deficiency of the existing design theory, according to the performance features of complex mechanical products, the performance indices are introduced into the traditional design theory of "Requirement-Function-Structure" to construct a new five-domain design theory of "Client Requirement-Function-Performance-Structure-Design Parameter". To support design practice based on this new theory, a product data model is established by using performance indices and the mapping relationship between them and the other four domains. When the product data model is applied to high-speed train design and combining the existing research result and relevant standards, the corresponding data model and its structure involving five domains of high-speed trains are established, which can provide technical support for studying the relationships between typical performance indices and design parameters and the fast achievement of a high-speed train scheme design. The five domains provide a reference for the design specification and evaluation criteria of high speed train and a new idea for the train's parameter design.
2017, 30(5): 1123-1132.
doi: 10.1007/s10033-017-0182-5
Abstract:
Pneumatic muscles with similar characteristics to biological muscles have been widely used in robots, and thus are promising drivers for frog inspired robots. However, the application and nonlinearity of the pneumatic system limit the advance. On the basis of the swimming mechanism of the frog, a frog-inspired robot based on pneumatic muscles is developed. To realize the independent tasks by the robot, a pneumatic system with internal chambers, micro air pump, and valves is implemented. The micro pump is used to maintain the pressure difference between the source and exhaust chambers. The pneumatic muscles are controlled by high-speed switch valves which can reduce the robot cost, volume, and mass. A dynamic model of the pneumatic system is established for the simulation to estimate the system, including the chamber, muscle, and pneumatic circuit models. The robot design is verified by the robot swimming experiments and the dynamic model is verified through the experiments and simulations of the pneumatic system. The simulation results are compared to analyze the functions of the source pressure, internal volume of the muscle, and circuit flow rate which is proved the main factor that limits the response of muscle pressure. The proposed research provides the application of the pneumatic muscles in the frog inspired robot and the pneumatic model to study muscle controller.
Pneumatic muscles with similar characteristics to biological muscles have been widely used in robots, and thus are promising drivers for frog inspired robots. However, the application and nonlinearity of the pneumatic system limit the advance. On the basis of the swimming mechanism of the frog, a frog-inspired robot based on pneumatic muscles is developed. To realize the independent tasks by the robot, a pneumatic system with internal chambers, micro air pump, and valves is implemented. The micro pump is used to maintain the pressure difference between the source and exhaust chambers. The pneumatic muscles are controlled by high-speed switch valves which can reduce the robot cost, volume, and mass. A dynamic model of the pneumatic system is established for the simulation to estimate the system, including the chamber, muscle, and pneumatic circuit models. The robot design is verified by the robot swimming experiments and the dynamic model is verified through the experiments and simulations of the pneumatic system. The simulation results are compared to analyze the functions of the source pressure, internal volume of the muscle, and circuit flow rate which is proved the main factor that limits the response of muscle pressure. The proposed research provides the application of the pneumatic muscles in the frog inspired robot and the pneumatic model to study muscle controller.
2017, 30(5): 1133-1149.
doi: 10.1007/s10033-017-0165-6
Abstract:
As the overall population ages, driving-related accidents and injuries, associated with elderly drivers, have risen. Existing research about elderly drivers mainly focuses on factual data collection and analysis, indicating the elderly's growing fatal accident rates and their different behaviours compared to younger drivers. However, few research has focused on design-led practical solutions to mitigate the elderly's growing fatal accidents, by considering their usability and body conditions, afflicting the elderly, such as decreased vision, hearing, and reaction times. In this paper, first, current worldwide situations on growing fatal accident rates for elderly drivers is reviewed and the key impact factors are identified and discussed with regarding to usability and design trend in the automotive technology for elderly. Second, existing smart vehicle technology-based solutions to promote safe driving are explored and their pros and cons are discussed and analysed. Most of solutions are not created by people with driving difficulties, which are caused by health problems most commonly afflicting the elderly. Thirdly, diverse design-led research activities are taken, such as a survey, observation, and interviews to gain new understanding of what kinds of driving problems elderly drivers have and demonstrate how new system concepts could be developed for the elderly's benefits. Finally, it is found that the elderly's low vision and late reaction are main factors causing their driving difficulties. Based on this finding, usable vehicle system design ideas have been proposed, by utilising facial expression sensing technology as a solution. The proposed solutions would ensure reducing both the elderly's driving problems and high fatal accident rates and provide a more enjoyable driving environment for the elderly population.
As the overall population ages, driving-related accidents and injuries, associated with elderly drivers, have risen. Existing research about elderly drivers mainly focuses on factual data collection and analysis, indicating the elderly's growing fatal accident rates and their different behaviours compared to younger drivers. However, few research has focused on design-led practical solutions to mitigate the elderly's growing fatal accidents, by considering their usability and body conditions, afflicting the elderly, such as decreased vision, hearing, and reaction times. In this paper, first, current worldwide situations on growing fatal accident rates for elderly drivers is reviewed and the key impact factors are identified and discussed with regarding to usability and design trend in the automotive technology for elderly. Second, existing smart vehicle technology-based solutions to promote safe driving are explored and their pros and cons are discussed and analysed. Most of solutions are not created by people with driving difficulties, which are caused by health problems most commonly afflicting the elderly. Thirdly, diverse design-led research activities are taken, such as a survey, observation, and interviews to gain new understanding of what kinds of driving problems elderly drivers have and demonstrate how new system concepts could be developed for the elderly's benefits. Finally, it is found that the elderly's low vision and late reaction are main factors causing their driving difficulties. Based on this finding, usable vehicle system design ideas have been proposed, by utilising facial expression sensing technology as a solution. The proposed solutions would ensure reducing both the elderly's driving problems and high fatal accident rates and provide a more enjoyable driving environment for the elderly population.
2017, 30(5): 1150-1161.
doi: 10.1007/s10033-017-0167-4
Abstract:
Currently, little work has been devoted to the mediators and tools for multi-role production interactions in the mass individualization environment. This paper proposes a kind of hardware-software-integrated mediators called social sensors (S2ensors) to facilitate the production interactions among customers, manufacturers, and other stakeholders in the social manufacturing systems (SMS). The concept, classification, operational logics, and formalization of S2ensors are clarified. S2ensors collect subjective data from physical sensors and objective data from sensory input in mobile Apps, merge them into meaningful information for decision-making, and finally feed the decisions back for reaction and execution. Then, an S2ensors-Cloud platform is discussed to integrate different S2ensors to work for SMSs in an autonomous way. A demonstrative case is studied by developing a prototype system and the results show that S2ensors and S2ensors-Cloud platform can assist multi-role stakeholders interact and collaborate for the production tasks. It reveals the mediator-enabled mechanisms and methods for production interactions among stakeholders in SMS.
Currently, little work has been devoted to the mediators and tools for multi-role production interactions in the mass individualization environment. This paper proposes a kind of hardware-software-integrated mediators called social sensors (S2ensors) to facilitate the production interactions among customers, manufacturers, and other stakeholders in the social manufacturing systems (SMS). The concept, classification, operational logics, and formalization of S2ensors are clarified. S2ensors collect subjective data from physical sensors and objective data from sensory input in mobile Apps, merge them into meaningful information for decision-making, and finally feed the decisions back for reaction and execution. Then, an S2ensors-Cloud platform is discussed to integrate different S2ensors to work for SMSs in an autonomous way. A demonstrative case is studied by developing a prototype system and the results show that S2ensors and S2ensors-Cloud platform can assist multi-role stakeholders interact and collaborate for the production tasks. It reveals the mediator-enabled mechanisms and methods for production interactions among stakeholders in SMS.
2017, 30(5): 1162-1176.
doi: 10.1007/s10033-017-0183-4
Abstract:
Smart machining has tremendous potential and is becoming one of new generation high value precision manufacturing technologies in line with the advance of Industry 4.0 concepts. This paper presents some innovative design concepts and, in particular, the development of four types of smart cutting tools, including a force-based smart cutting tool, a temperature-based internally-cooled cutting tool, a fast tool servo (FTS) and smart collets for ultraprecision and micro manufacturing purposes. Implementation and application perspectives of these smart cutting tools are explored and discussed particularly for smart machining against a number of industrial application requirements. They are contamination-free machining, machining of tool-wear-prone Si-based infra-red devices and medical applications, high speed micro milling and micro drilling, etc. Furthermore, implementation techniques are presented focusing on:(a) plug-and-produce design principle and the associated smart control algorithms, (b) piezoelectric film and surface acoustic wave transducers to measure cutting forces in process, (c) critical cutting temperature control in real-time machining, (d) inprocess calibration through machining trials, (e) FE-based design and analysis of smart cutting tools, and (f) application exemplars on adaptive smart machining.
Smart machining has tremendous potential and is becoming one of new generation high value precision manufacturing technologies in line with the advance of Industry 4.0 concepts. This paper presents some innovative design concepts and, in particular, the development of four types of smart cutting tools, including a force-based smart cutting tool, a temperature-based internally-cooled cutting tool, a fast tool servo (FTS) and smart collets for ultraprecision and micro manufacturing purposes. Implementation and application perspectives of these smart cutting tools are explored and discussed particularly for smart machining against a number of industrial application requirements. They are contamination-free machining, machining of tool-wear-prone Si-based infra-red devices and medical applications, high speed micro milling and micro drilling, etc. Furthermore, implementation techniques are presented focusing on:(a) plug-and-produce design principle and the associated smart control algorithms, (b) piezoelectric film and surface acoustic wave transducers to measure cutting forces in process, (c) critical cutting temperature control in real-time machining, (d) inprocess calibration through machining trials, (e) FE-based design and analysis of smart cutting tools, and (f) application exemplars on adaptive smart machining.
2017, 30(5): 1177-1183.
doi: 10.1007/s10033-017-0180-7
Abstract:
Crack fault diagnostics plays a critical role for rotating machinery in the traditional and Industry 4.0 factory. In this paper, an experiment is set up to study the dynamic response of a rotor with a breathing crack as it passes through its 1/2, 1/3, 1/4 and 1/5 subcritical speeds. A cracked shaft is made by applying fatigue loads through a three-point bending apparatus and then placed in a rotor testbed. The vibration signals of the testbed during the coasting-up process are collected. Whirl orbit evolution at these subcritical speed zones is analyzed. The Fourier spectra obtained by FFT are used to investigate the internal frequencies corresponding to the typical orbit characteristics. The results show that the appearance of the inner loops and orientation change of whirl orbits in the experiment are agreed well with the theoretical results obtained previously. The presence of higher frequencies 2X, 3X, 4X and 5X in Fourier spectra reveals the causes of subharmonic resonances at these subcritical speed zones. The experimental investigation is more systematic and thorough than previously reported in the literature. The unique dynamic behavior of the orbits and frequency spectra are feasible features for practical crack diagnosis. This paper provides a critical technology support for the self-aware health management of rotating machinery in the Industry 4.0 factory.
Crack fault diagnostics plays a critical role for rotating machinery in the traditional and Industry 4.0 factory. In this paper, an experiment is set up to study the dynamic response of a rotor with a breathing crack as it passes through its 1/2, 1/3, 1/4 and 1/5 subcritical speeds. A cracked shaft is made by applying fatigue loads through a three-point bending apparatus and then placed in a rotor testbed. The vibration signals of the testbed during the coasting-up process are collected. Whirl orbit evolution at these subcritical speed zones is analyzed. The Fourier spectra obtained by FFT are used to investigate the internal frequencies corresponding to the typical orbit characteristics. The results show that the appearance of the inner loops and orientation change of whirl orbits in the experiment are agreed well with the theoretical results obtained previously. The presence of higher frequencies 2X, 3X, 4X and 5X in Fourier spectra reveals the causes of subharmonic resonances at these subcritical speed zones. The experimental investigation is more systematic and thorough than previously reported in the literature. The unique dynamic behavior of the orbits and frequency spectra are feasible features for practical crack diagnosis. This paper provides a critical technology support for the self-aware health management of rotating machinery in the Industry 4.0 factory.
2017, 30(5): 1184-1192.
doi: 10.1007/s10033-017-0168-3
Abstract:
Irregularcellular structurehas great potential to be considered in light-weight design field. However, the research on optimizing irregular cellular structures has not yet been reporteddue to the difficulties in their modeling technology. Based on the variable density topology optimization theory, an efficient method for optimizing the topology of irregular cellular structures fabricated through additive manufacturing processes is proposed. The proposed method utilizes tangent circles to automatically generate the main outline of irregular cellular structure. The topological layoutof each cellstructure is optimized using the relative density informationobtained from the proposed modified SIMP method. A mapping relationship between cell structure and relative densityelement is builtto determine the diameter of each cell structure. The results show that the irregular cellular structure can be optimized with the proposed method. The results of simulation and experimental test are similar for irregular cellular structure, which indicate that the maximum deformation value obtained using the modified Solid Isotropic Microstructures with Penalization (SIMP) approach is lower 5.4×10-5 mm than that using the SIMP approach under the same under the same external load. The proposed research provides the instruction to design the other irregular cellular structure.
Irregularcellular structurehas great potential to be considered in light-weight design field. However, the research on optimizing irregular cellular structures has not yet been reporteddue to the difficulties in their modeling technology. Based on the variable density topology optimization theory, an efficient method for optimizing the topology of irregular cellular structures fabricated through additive manufacturing processes is proposed. The proposed method utilizes tangent circles to automatically generate the main outline of irregular cellular structure. The topological layoutof each cellstructure is optimized using the relative density informationobtained from the proposed modified SIMP method. A mapping relationship between cell structure and relative densityelement is builtto determine the diameter of each cell structure. The results show that the irregular cellular structure can be optimized with the proposed method. The results of simulation and experimental test are similar for irregular cellular structure, which indicate that the maximum deformation value obtained using the modified Solid Isotropic Microstructures with Penalization (SIMP) approach is lower 5.4×10-5 mm than that using the SIMP approach under the same under the same external load. The proposed research provides the instruction to design the other irregular cellular structure.
2017, 30(5): 1193-1202.
doi: 10.1007/s10033-017-0170-9
Abstract:
The cylinder movement is affected by multiple factors and it is difficult to establish the accurate movement model of the cylinder. In order to improve the reliability of the production line design and to speed up the production line debugging, a novel cylinder movement modeling method based on aerodynamics is proposed. The kinetic theory, thermodynamic theory and kinematics knowledge are applied and integrated various factors which affect the movement characteristics of the cylinder are considered. According to the proposed mathematical model of cylinder movement, thecombined simulation software of cylinder movement based on Visual Studio and Visual Component (3D Create) is developed to calculate thevelocity, acceleration and movement time of the cylinders during the running of the assembly line. Comparison results of cylinder's movement time under different intake air and displacement show that the mathematical model of cylinder movement based on aerodynamic is more accurate and the degree of fittingis 0.9846, which proves the effectiveness of the combined simulation software of cylinder movement. By the cylinder movement modeling method based on aerodynamic, accurate value of takt and the debug parameters can be calculated as a reference for the designers and debuggers of the cylinder-driven assembly lines.
The cylinder movement is affected by multiple factors and it is difficult to establish the accurate movement model of the cylinder. In order to improve the reliability of the production line design and to speed up the production line debugging, a novel cylinder movement modeling method based on aerodynamics is proposed. The kinetic theory, thermodynamic theory and kinematics knowledge are applied and integrated various factors which affect the movement characteristics of the cylinder are considered. According to the proposed mathematical model of cylinder movement, thecombined simulation software of cylinder movement based on Visual Studio and Visual Component (3D Create) is developed to calculate thevelocity, acceleration and movement time of the cylinders during the running of the assembly line. Comparison results of cylinder's movement time under different intake air and displacement show that the mathematical model of cylinder movement based on aerodynamic is more accurate and the degree of fittingis 0.9846, which proves the effectiveness of the combined simulation software of cylinder movement. By the cylinder movement modeling method based on aerodynamic, accurate value of takt and the debug parameters can be calculated as a reference for the designers and debuggers of the cylinder-driven assembly lines.
2017, 30(5): 1203-1215.
doi: 10.1007/s10033-017-0171-8
Abstract:
Measured surface localization (MSL) is one of the key essentials for the assessment of form error in precision manufacturing. Currently, the researches on MSL have focused on the corresponding relation search between two surfaces, the performance improvement of localization algorithms and the uncertainty analysis of localization. However, low efficiency, limitation of localization algorithms and mismatch of multiple similarities of feature points with no prior are the common disadvantages for MSL. In order to match feature points quickly and fulfill MSL efficiently, this paper presents a new localization approach for measured surfaces by extracting the generic umbilics and estimating their single complex variables, describing the match methods of ambiguous relation at umbilics, presenting the initial localization process of one pair matched points, refining MSL on the basis of obtained closet points for some measured points by the improvement directed projection method. In addition, the proposed algorithm is simulated in two different types of surfaces, two different localization types and multiple similar surfaces, also tested with the part of B-spline surface machined and bottle mould with no knowledge, finally the initial and accurate rigid body transformation matrix, localization errors between two surfaces and execution time are got. The experimental results show that the proposed method is feasible, more accurate in localization and high in efficiency. The proposed research can not only improve the accuracy and performance of form error assessment, but also provide an effective guideline for the integration of different types of measured surfaces.
Measured surface localization (MSL) is one of the key essentials for the assessment of form error in precision manufacturing. Currently, the researches on MSL have focused on the corresponding relation search between two surfaces, the performance improvement of localization algorithms and the uncertainty analysis of localization. However, low efficiency, limitation of localization algorithms and mismatch of multiple similarities of feature points with no prior are the common disadvantages for MSL. In order to match feature points quickly and fulfill MSL efficiently, this paper presents a new localization approach for measured surfaces by extracting the generic umbilics and estimating their single complex variables, describing the match methods of ambiguous relation at umbilics, presenting the initial localization process of one pair matched points, refining MSL on the basis of obtained closet points for some measured points by the improvement directed projection method. In addition, the proposed algorithm is simulated in two different types of surfaces, two different localization types and multiple similar surfaces, also tested with the part of B-spline surface machined and bottle mould with no knowledge, finally the initial and accurate rigid body transformation matrix, localization errors between two surfaces and execution time are got. The experimental results show that the proposed method is feasible, more accurate in localization and high in efficiency. The proposed research can not only improve the accuracy and performance of form error assessment, but also provide an effective guideline for the integration of different types of measured surfaces.
2017, 30(5): 1216-1226.
doi: 10.1007/s10033-017-0179-0
Abstract:
Increasing complexity of industrial products and manufacturing processes have challenged conventional statistics based quality management approaches in the circumstances of dynamic production. A Bayesian network and big data analytics integrated approach for manufacturing process quality analysis and control is proposed. Based on Hadoop distributed architecture and MapReduce parallel computing model, big volume and variety quality related data generated during the manufacturing process could be dealt with. Artificial intelligent algorithms, including Bayesian network learning, classification and reasoning, are embedded into the Reduce process. Relying on the ability of the Bayesian network in dealing with dynamic and uncertain problem and the parallel computing power of MapReduce, Bayesian network of impact factors on quality are built based on prior probability distribution andmodifiedwith posterior probability distribution. A case study on hull segment manufacturing precision management for ship and offshore platform building shows that computing speed accelerates almost directly proportionally to theincrease of computing nodes.It is also proved that the proposed model is feasible for locating and reasoning of root causes, forecasting of manufacturing outcome, and intelligent decision for precision problem solving. The integration of bigdata analytics and BNmethod offers a whole new perspective in manufacturing quality control.
Increasing complexity of industrial products and manufacturing processes have challenged conventional statistics based quality management approaches in the circumstances of dynamic production. A Bayesian network and big data analytics integrated approach for manufacturing process quality analysis and control is proposed. Based on Hadoop distributed architecture and MapReduce parallel computing model, big volume and variety quality related data generated during the manufacturing process could be dealt with. Artificial intelligent algorithms, including Bayesian network learning, classification and reasoning, are embedded into the Reduce process. Relying on the ability of the Bayesian network in dealing with dynamic and uncertain problem and the parallel computing power of MapReduce, Bayesian network of impact factors on quality are built based on prior probability distribution andmodifiedwith posterior probability distribution. A case study on hull segment manufacturing precision management for ship and offshore platform building shows that computing speed accelerates almost directly proportionally to theincrease of computing nodes.It is also proved that the proposed model is feasible for locating and reasoning of root causes, forecasting of manufacturing outcome, and intelligent decision for precision problem solving. The integration of bigdata analytics and BNmethod offers a whole new perspective in manufacturing quality control.
2017, 30(5): 1227-1238.
doi: 10.1007/s10033-017-0172-7
Abstract:
Current door-opening methods are mainly developed on tracked, wheeled and biped robots by applying multi-DOF manipulators and vision systems. However, door-opening methods for six-legged robots are seldom studied, especially using 0-DOF tools to operate and only force sensing to detect. A novel door-opening method for six-legged robots is developed and implemented to the six-parallel-legged robot. The kinematic model of the six-parallel-legged robot is established and the model of measuring the positional relationship between the robot and the door is proposed. The measurement model is completely based on only force sensing. The realtime trajectory planning method and the control strategy are designed. The trajectory planning method allows the maximum angle between the sagittal axis of the robot body and the normal line of the door plane to be 458. A 0-DOF tool mounted to the robot body is applied to operate. By integrating with the body, the tool has 6 DOFs and enough workspace to operate. The loose grasp achieved by the tool helps release the inner force in the tool. Experiments are carried out to validate the method. The results show that the method is effective and robust in opening doors wider than 1 m. This paper proposes a novel door-opening method for six-legged robots, which notably uses a 0-DOF tool and only force sensing to detect and open the door.
Current door-opening methods are mainly developed on tracked, wheeled and biped robots by applying multi-DOF manipulators and vision systems. However, door-opening methods for six-legged robots are seldom studied, especially using 0-DOF tools to operate and only force sensing to detect. A novel door-opening method for six-legged robots is developed and implemented to the six-parallel-legged robot. The kinematic model of the six-parallel-legged robot is established and the model of measuring the positional relationship between the robot and the door is proposed. The measurement model is completely based on only force sensing. The realtime trajectory planning method and the control strategy are designed. The trajectory planning method allows the maximum angle between the sagittal axis of the robot body and the normal line of the door plane to be 458. A 0-DOF tool mounted to the robot body is applied to operate. By integrating with the body, the tool has 6 DOFs and enough workspace to operate. The loose grasp achieved by the tool helps release the inner force in the tool. Experiments are carried out to validate the method. The results show that the method is effective and robust in opening doors wider than 1 m. This paper proposes a novel door-opening method for six-legged robots, which notably uses a 0-DOF tool and only force sensing to detect and open the door.
2017, 30(5): 1239-1247.
doi: 10.1007/s10033-017-0162-9
Abstract:
Cavitation erosion (CE) is the predominant cause for the failure of overflow components in fluid machinery. Advanced coatings have provided an effective solution to cavitation erosion due to the rapid development of surface engineering techniques. However, the influence of coating structures on CE resistance has not been systematically studied. To better understand their relationship, micro-nano and conventional WC-10Co4Cr cermet coatings are deposited by high velocity oxygen fuel spraying(HVOF), and their microstructures are analyzed by OM, SEM and XRD. Meanwhile, characterizations of mechanical and electrochemical properties of the coatings are carried out, as well as the coatings' resistance to CE in 3.5 wt% NaCl solution, and the cavitation mechanisms are explored. Results show that micro-nano WC-10Co4Cr coating possesses dense microstructure, excellent mechanical and electrochemical properties, with very low porosity of 0.26 ±0.07% and extraordinary fracture toughness of 5.58 ±0.51 MPa m1/2. Moreover, the CE resistance of micro-nano coating is enhanced above 50% than conventional coating at the steady CE period in 3.5 wt% NaCl solution. The superior CE resistance of micronano WC-10Co4Cr coating may originate from the unique micro-nano structure and properties, which can effectively obstruct the formation and propagation of CE crack. Thus, a new method is proposed to enhance the CE resistance of WC-10Co4Cr coating by manipulating the microstructure.
Cavitation erosion (CE) is the predominant cause for the failure of overflow components in fluid machinery. Advanced coatings have provided an effective solution to cavitation erosion due to the rapid development of surface engineering techniques. However, the influence of coating structures on CE resistance has not been systematically studied. To better understand their relationship, micro-nano and conventional WC-10Co4Cr cermet coatings are deposited by high velocity oxygen fuel spraying(HVOF), and their microstructures are analyzed by OM, SEM and XRD. Meanwhile, characterizations of mechanical and electrochemical properties of the coatings are carried out, as well as the coatings' resistance to CE in 3.5 wt% NaCl solution, and the cavitation mechanisms are explored. Results show that micro-nano WC-10Co4Cr coating possesses dense microstructure, excellent mechanical and electrochemical properties, with very low porosity of 0.26 ±0.07% and extraordinary fracture toughness of 5.58 ±0.51 MPa m1/2. Moreover, the CE resistance of micro-nano coating is enhanced above 50% than conventional coating at the steady CE period in 3.5 wt% NaCl solution. The superior CE resistance of micronano WC-10Co4Cr coating may originate from the unique micro-nano structure and properties, which can effectively obstruct the formation and propagation of CE crack. Thus, a new method is proposed to enhance the CE resistance of WC-10Co4Cr coating by manipulating the microstructure.
2017, 30(5): 1248-1261.
doi: 10.1007/s10033-017-0163-8
Abstract:
Shape is an important quality index of cold rolling strip. Up to now, many problems in the shape control domain have not been solved satisfactorily, and a review on the research progress in the shape control domain can help to seek new breakthrough directions. In the past 10 years, researches and applications of shape control models, shape control means, shape detection technology, and shape control system have achieved significant progress. In the aspect of shape control models, the researches in the past improve the accuracy, speed and robustness of the models. The intelligentization of shape control models should be strengthened in the future. In the aspect of the shape control means, the researches in the past focus on the roll optimization, mill type selection, process optimization, local strip shape control, edge drop control, and so on. In the future, more attention should be paid to the coordination control of both strip shape and other quality indexes, and the refinement of control objective should be strengthened. In the aspects of shape detection technology and shape control system, some new types of shape detection meters and shape control systems are developed and have successfully industrial applications. In the future, the standardization of shape detection technology and shape control system should be promoted to solve the problem of compatibility. In general, the four expected development trends of shape control for cold rolling strip in the future are intelligentization, coordination, refinement, and standardization. The proposed research provides new breakthrough directions for improving shape quality.
Shape is an important quality index of cold rolling strip. Up to now, many problems in the shape control domain have not been solved satisfactorily, and a review on the research progress in the shape control domain can help to seek new breakthrough directions. In the past 10 years, researches and applications of shape control models, shape control means, shape detection technology, and shape control system have achieved significant progress. In the aspect of shape control models, the researches in the past improve the accuracy, speed and robustness of the models. The intelligentization of shape control models should be strengthened in the future. In the aspect of the shape control means, the researches in the past focus on the roll optimization, mill type selection, process optimization, local strip shape control, edge drop control, and so on. In the future, more attention should be paid to the coordination control of both strip shape and other quality indexes, and the refinement of control objective should be strengthened. In the aspects of shape detection technology and shape control system, some new types of shape detection meters and shape control systems are developed and have successfully industrial applications. In the future, the standardization of shape detection technology and shape control system should be promoted to solve the problem of compatibility. In general, the four expected development trends of shape control for cold rolling strip in the future are intelligentization, coordination, refinement, and standardization. The proposed research provides new breakthrough directions for improving shape quality.
2017, 30(5): 1262-1281.
doi: 10.1007/s10033-017-0166-5
Abstract:
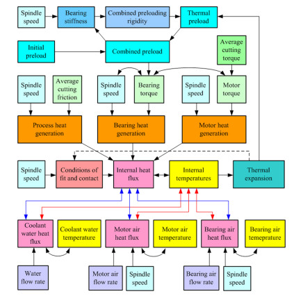
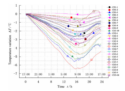
Thermal error monitoring technology is the key technological support to solve the thermal error problem of heavy-duty CNC (computer numerical control) machine tools. Currently, there are many review literatures introducing the thermal error research of CNC machine tools, but those mainly focus on the thermal issues in small and medium-sized CNC machine tools and seldom introduce thermal error monitoring technologies. This paper gives an overview of the research on the thermal error of CNC machine tools and emphasizes the study of thermal error of the heavy-duty CNC machine tool in three areas. These areas are the causes of thermal error of heavy-duty CNC machine tool and the issues with the temperature monitoring technology and thermal deformation monitoring technology. A new optical measurement technology called the "fiber Bragg grating (FBG) distributed sensing technology" for heavy-duty CNC machine tools is introduced in detail. This technology forms an intelligent sensing and monitoring system for heavy-duty CNC machine tools. This paper fills in the blank of this kind of review articles to guide the development of this industry field and opens up new areas of research on the heavy-duty CNC machine tool thermal error.
Thermal error monitoring technology is the key technological support to solve the thermal error problem of heavy-duty CNC (computer numerical control) machine tools. Currently, there are many review literatures introducing the thermal error research of CNC machine tools, but those mainly focus on the thermal issues in small and medium-sized CNC machine tools and seldom introduce thermal error monitoring technologies. This paper gives an overview of the research on the thermal error of CNC machine tools and emphasizes the study of thermal error of the heavy-duty CNC machine tool in three areas. These areas are the causes of thermal error of heavy-duty CNC machine tool and the issues with the temperature monitoring technology and thermal deformation monitoring technology. A new optical measurement technology called the "fiber Bragg grating (FBG) distributed sensing technology" for heavy-duty CNC machine tools is introduced in detail. This technology forms an intelligent sensing and monitoring system for heavy-duty CNC machine tools. This paper fills in the blank of this kind of review articles to guide the development of this industry field and opens up new areas of research on the heavy-duty CNC machine tool thermal error.
E-mail Alerts
